노명준
                     (Myung-Jun Noh)
                     1iD
                     방준호
                     (Junho Bang)
                     †iD
                     이재수
                     (Jai-Shu Rhee)
                     1iD
                     조평훈
                     (Pyoung-Hoon Cho)
                     1iD
                     권명회
                     (Myeong-Hoi Kwon)
                     1iD
                     임종길
                     (Jong-Gil Lim)
                     1iD
                     천현준
                     (Hyun-Jun Chun)
                     1iD
                     송준희
                     (Jun-Hee Song)
                     2iD
               
                  - 
                           
                        (Dept.of IT Applied Engineering, Jeonbuk National University, Jeonju, Rebublic of Korea.)
                        
 
                  - 
                           
                        (Division of Convergence Technology Engineering and Department of Energy/Conversion
                        Engineering of Graduate School, Jeonbuk National University, Jeonju, Rebublic of Korea.)
                        
 
               
             
            
            
            Copyright © The Korean Institute of Electrical Engineers(KIEE)
            
            
            
            
            
               
                  
Key words
               
               Multi-layer, Neural network, Photovoltaic Inverters, Inverter fault diagnosis
             
            
          
         
            
                  1. 서 론
               태양광 발전시스템은 가장 주요한 재생에너지원이며 수십년간 가장 빠른 성장을 기록하고 있으며, 태양광 발전시스템에서 인버터는 직류를 교류로 변환하여
                  전력 계통에 연계하는 핵심 부품으로써 전력을 변환하는 만큼 매우 복잡하고 고장도 많이 발생하는 장치이다. 최근 연구에 따르면 태양광발전 시스템을 구성하여
                  주요 부품인 태양전지 모듈과 인버터, 접속함, 모니터링 시스템 중, 인버터의 고장이 43%로써 가장 높게 나타났고 이로 인한 전력 손실도 36%로
                  다른 부품들에 비하여 가장 높은 것으로 보고되었다(1). 태양광 인버터의 수명은 대략 10~15년 정도이며 고장 시에는 태양광발전 전체에 영향을 직접 미치게 되고 경제적으로 큰 피해를 입게 될 뿐만 아니라
                  화재 사고, 단락 사고 등으로 이어져 관리자들의 안전에도 큰 문제를 일으킬 수 있어서 평소에 동작 이상 및 고장 여부의 관리가 필요하다(2). 
               
               최근에 대용량화되고 있는 태양광 발전 단지에서 인버터의 고장이 발생하더라도 태양광 모듈, 접속만, 계량기와 각종 차단기 및 전기 부품들이 복잡하게
                  연결되어 있어서 직접적으로 인버터 고장 인지의 여부인지를 쉽게 파악하기가 더욱 어렵다(3). 이에 따라, 다수의 인버터를 점검하고 관리하며 고장을 진단할 수 있는 방법에 대한 관심이 증가하고 있고 많은 연구가 진행되고 있다(4-6). 태양광 시스템의 발전량이나 효율에 큰 이상이 발생할 경우, 제조사에서 공급하는 모니터링 시스템을 통하여 이상 여부를 확인하게 되는데 현재의 모니터링
                  시스템은 태양광 발전소의 발전량 및 효율 등만을 확인할 수 있고 자세한 고장정보를 제공하지 못하기 때문에, 문제 발생시 수리 업체에서 직접 현장을
                  방문하여 인버터의 고장여부와 원인 등을 찾아내어야 하므로 진단과 관리에 많은 어려움이 있다(7). 현재 태양광 시스템의 고장진단에 관한 연구는 대부분 태양광 어레이 모듈의 이상 여부, 접속선의 단락이나 개방 등에 대한 연구가 많이 진행되고 있으나
                  인버터의 고장 진단에 관한 연구는 거의 없는 편이다. 그 이유는 태양광 전지의 모듈과 각종 전기 부품들이 복잡하게 연결되어 있어서 인버터 고장 여부를
                  확인하기가 어렵기 때문이다(8).
               
               본 논문에서는 인공지능 알고리즘을 이용하여 인버터 고장을 진단하고 예측할 수 있는 연구를 수행하였다. 태양광 발전소의 인버터 고장 데이터를 활용하여
                  다층 신경망 고장진단 모델을 설계하였으며, 고장진단에 사용한 데이터는 2018년 4월에서 2019년 3월까지 1년간 취득한 데이터를 활용하였다. 현장에서
                  취득한 데이터는 당월 전력량계 검침값, 전월 전력량계 검침값, 당월 인버터 검침값, 전월 인버터 검침값, 계량기 고장상태 유무, 인버터 고장상태 유무,
                  모듈 청소 유무, 발전소 용량, 계기 배수값, 발전소명이며, 99kW로 환산했을 때 발전소 1600여개 분량의 데이터이다. 이 데이터를 이용하여 다층
                  신경망 모델의 매개변수들을 최적화하기 위한 시뮬레이션을 실시하여 다층 신경망의 크기 및 입출력 요소의 선정, 활성화 함수, 손실 함수, 최적화 함수,
                  그리고 배치의 크기와 학습 횟수 등을 분석하여 결정하였다. 결정된 다층 신경망 모델의 매개변수들을 바탕으로 최종 시뮬레이션을 수행하고 인버터의 고장
                  유무를 진단과 예측된 정확도를 제시하였다.
               
               본 논문의 2장에서는 인버터의 고장 진단을 구현하기 위하여 다층 신경망 고장진단 모델을 설계하였고 3장에서는 고장진단 분석을 위해 최적화 파라미터
                  선정을 위한 시뮬레이션을 수행하고 훈련 데이터와 테스트 데이터를 활용하여 진단 결과를 보였으며, 4장에서 결론하였다. 
               
             
            
                  2. 다층신경망 고장진단 모델 설계 
               	
                  
                  
               
               
                     2.1 다층신경망 모델
                  다층신경망(Multi-Layer Neral Network)은 입력층과 출력층 사이에 하나이상의 중간층이 존재하는 신경망으로 아래 그림 1에 나타낸 것과 같은 계층 구조를 갖는다. 다층신경망은 단층신경망과 유사한 구조를 가지고 있지만 중간층과 각 층의 활성화 함수등의 입출력 특성을 비선형으로
                     함으로써 네트워크의 능력을 향상시켜 단층신경망의 여러 가지 단점들을 극복하게 되며, 다층신경망은 층의 갯수가 증가할수록 신경망이 형성하는 학습의 특성은
                     더욱 고급화된다. 이를 위하여 다층신경망을 구성하는 가중치, 활성화함수, 최적화함수 등이 최적화 되어야 한다(9-10).
                  
                  
                     
                     
                           
                           
Fig. 1 Multi-layer Neral Network
                              
                           
                         
                     
                  
                  다층신경망은 그림 1과 같이 입력층, 은닉층 및 출력층으로 구성되며. $n_{0}$개의 뉴런(neuron)이 있는 입력층을 식 (1)과 같이 구성할 수 있다. 
                  
                  
                     
                     
                     
                     
                     
                  
                  활성화 함수(activation function)는 신경망 구조 및 목적에 따라 다양한 함수를 활용할 수 있으며 연산 비용이 크지 않고 구현하기 매우
                     간단한 ReLU 함수와 Softmax함수를 사용할 때, 식 (2)와 같이 표현할 수 있다.
                  
                  
                     
                     
                     
                     
                     
                  
                  다층신경망의 출력을 얻으려면 각 계층에서의 계층단위의 출력을 계산해야 한다. 여기서는 은닉층 집합$(h_{1},\: h_{2},\:\cdots ,\:
                     h_{3})$을 고려하여 $n_{i}$가 각 은닉층 $h_{i}$ 의 뉴런 수라고 가정할 때, $j$번째 은닉층의 경우, 식 (3)과 같으며 은닉층에 있는 뉴런의 출력 $h_{i}^{j}$ 는 식 (4)와 같이 계산된다.
                  
                  
                     
                     
                     
                     
                     
                  
                  
                     
                     
                     
                     
                     
                  
                  여기서 $W_{k,\: j}^{i-1}$는 은닉층 $i$의 뉴런 $k$와 은닉층 $+i$의 뉴런 $j$ 사이의 가중치이고, $n_{i}$는 $n$번째
                     은닉층의 뉴런 수이다. $n$번째 은닉층의 출력은 식 (5)와 같이 나타낼 수 있으며 은닉층과 다층신경망의 출력은 각각 식 (6), (7)과 같이 계산된다.
                  
                  
                     
                     
                     
                     
                     
                  
                  
                     
                     
                     
                     
                     
                  
                  
                     
                     
                     
                     
                     
                  
                  여기서, $W_{k,\: j}^{N}$ 는 $n$번째 은닉층의 뉴런 $k$ 와 출력층의 뉴런 $j$ 사이의 가중치이고, $N$은 $n$번째 은닉층의
                     뉴런 수, $Y$는 다층신경망의 출력 벡터이다. $X$는 신경망의 입력이고 $f$는 활성화 함수이며 $F$는 전달 함수이고 $W$는 다음과 같이 정의되는
                     가중치 행렬이다.
                  
                  
                     
                     
                     
                     
                     
                  
                  
                     
                     
                     
                     
                     
                  
                  
                  여기서, 
                  
                  
                  
                  
                     
                     
                     
                     
                     
                  
                  $W^{i}$는 $i$번째 은닉층과 $(i+1)$번째 은닉층 사이의 가중치 행렬이다. $W^{0}$는 입력 계층과 첫 번째 은닉 계층 사이의 가중치
                     행렬이고 $W^{N}$는 $N$번째 은닉 계층과 출력 계층 간의 가중치 행렬이다. 손실을 최소화하기 위해 경사하강법을 사용하고 손실함수의 기울기를
                     계산한다. 손실함수로는 식 (11)과 같이 범주형 교차 엔트로피를 사용하고, 범주형 교차 엔트로피는 분류해야 할 클래스가 3개 이상인 경우, 멀티클래스 분류에 사용되며 수식은 (12)와
                     같다.
                  
                  
                     
                     
                     
                     
                     
                  
                  
                     
                     
                     
                     
                     
                  
                  여기서 $C$는 클래스의 개수이다. 최적화 함수로써 Adam 알고리즘은 모멘텀과 RMSProp의 장점을 조합한 방식으로 현재 가장 많이 사용되고 있으며
                     Adam을 활용한 최적화 규칙 다음식과 같다.
                  
                  
                     
                     
                     
                     
                     
                  
                  
                     
                     
                     
                     
                     
                  
                  
                  여기서,
                  
                  
                  
                  
                     
                     
                     
                     
                     
                  
                  
                     
                     
                     
                     
                     
                  
                  또한 여기서,
                  
                     
                     
                     
                     
                     
                  
                  
                     
                     
                     
                     
                     
                  
                  Keras의 학습율 $\eta$은 0.001으로 설정하며, $\epsilon$는 0으로 수렴되는 것을 방지하도록 $10^{-8}$으로 설정한다. 또한
                     경사도 $g$는 $\nabla J\left(\theta_{t},\:_{i}\right)$으로 결정되며, 초매개변수 $\beta_{1},\:\beta_{2}$는
                     $\beta_{1}=0.9$와 $\beta_{2}=0.999$로 결정한다.
                  
                
               
                     2.2 인버터의 고장진단을 위한 다층신경망 모델 설계
                  본 논문에서 제안된 태양광 인버터의 고장진단 과정은 그림 2와 같다. 태양광 인버터로부터 데이터를 수집하고, 수집된 데이터에서 고장진단에 필요한 항목의 데이터를 정리하고 저장한 후, 저장된 데이터들은 파이썬
                     프로그램에서 딥러닝 방법을 이용하여 학습을 시키고 고장진단과 예측을 실행한다.
                  
                  
                     
                     
                           
                           
 Fig. 2 The proposed inverter fault diagnosis processing
                              
                           
                         
                     
                  
                  
                     
                     
                           
                           
Fig. 3 The multi-layer neural network model of inverter fault diagnosis
                              
                           
                         
                     
                  
                  제안한 인버터 고장진단 과정에서 수집된 데이터를 학습하기 위하여 설계된 다층신경망 모델은 그림 3에 나타내었다. 다층신경망은 입력 $x$가 4개$\left(x_{1}\sim x_{4}\right)$, 은닉층은 3층으로 구성되었고 출력 $y$은
                     3개$\left(y_{1}\sim y_{3}\right)$로 구성하였다.
                  
                
             
            
                  3. 다층신경망 모델의 최적화 및 인버터 고장진단 분석
               	
                  
                  
               
               
                     3.1 고장진단 예측을 위한 입출력 데이터 정리 
                  현장에 설치된 태양광 발전소의 인버터에서 데이터를 수집하고, 다층신경망에 입력할 수 있는 데이터로 정리하고, 이 데이터의 80%를 훈련데이터로 20%를
                     테스트 데이터로 사용하였다. 또한 고장진단의 학습 정확도를 높히는 최적의 파라미터를 선정하기 위하여 활성화 함수, 최적화 함수, Batch크기분석
                     및 훈련횟수 등을 분석하였다. 선정된 최적의 매개변수 값을 알고리즘에 적용하여 태양광 인버터의 고장진단 및 예측을 시행한다. 태양광 인버터 고장진단에
                     적용할 데이터는 대소 규모 태양광 발전소 발전소에서 취득되었고 발전용량은 99[kW]을 기준으로 하였으며 용량이 다른 발전소의 데이터는 환산하여 활용하였다.
                     현장에서 취득한 데이터 형태와 고장진단 예측을 위하여 정리한 데이터의 형태를 표 1에 나타내었다. 현장에서 취득한 데이터는 당월 전력량계 검침값, 전월 전력량계 검침값, 당월 인버터 검침값, 전월 인버터 검침값, 계량기 고장상태
                     유무, 인버터 고장상태 유무, 모듈 청소 유무, 발전소 용량, 계기 배수값, 발전소명 이고, 99kW로 환산했을 때 발전소 1600여개 분량이며 월별로
                     취득한 1년간의 데이터량은 307,200개이다. 현장데이터를 이용하여 알고리즘에 적용하기 위하여 정리된 데이터는 $x_{1}$에서 $x_{4}$까지의
                     4개의 입력노드에 필요한 입력 값으로 정리하였다. $x_{1}$는 99[kW]로 환산된 월발전량, $x_{2}$는 전력량계 검침량 변이값(당월검침값
                     * 계기배수-전월검침값 * 계기배수), $x_{3}$는 인버터 검침량 변이값(당월인버터 검침값 - 전월 인버터 검침값), $x_{4}$는 전력량계
                     및 인버터 검침값의 오차값으로 적용하였다. $y_{1}$에서 $y_{3}$까지의 출력 값으로 각각 정상상태(Normal), 인버터 고장상태(INV
                     Fault), 전력량계 고장상태(MET Fault)로 결정하였다.
                  
                  
                     
                     
                           
                           
Fig. 4 The inverter fault diagnosis method
                              
                           
                         
                     
                  
                
               
                     3.2 인버터 고장진단 분석을 위한 다층신경망의 최적파라미터 선정 
                  다층신경망을 학습하기 위해서는 신경망을 구성하는 활성화함수, 최적화함수, 손실함수등 매개변수를 결정하는 파라미터를 최적화 해야 한다(11-12). 다층신경망을 인버터 고장 진단에 적용하기 위한 파라미터를 선정하기 위하여, 입력 신호에 가중치를 곱한 값을 임계치와 비교하여 출력을 조절함으로써
                     정확도를 높일 수 있도록 하는 활성화 함수와 훈련 속도를 빠르고 안정적으로 구현할 수 있도록 하는 최적화 함수를 선정하기 위한 시뮬레이션을 실시하였다.
                     Batch size와 학습량횟수(Epoch)값도 최적의 값을 활용할 수 있도록 시뮬레이션을 다음과 같이 실시하였다. 
                  
                  
                     
                     
                     
                     
                           
                           
Table 1 Types of input/output data for field-acquired data and fault diagnosis prediction
                              
                              
                           
                        
                        
                           
                           
                           
                                 
                                    
                                       | 
                                          
                                       			
                                        Data acquired in the field 
                                       			
                                     | 
                                    
                                          
                                       			
                                        Data applicable to 
                                       
                                       			
                                       multilayer neural network 
                                       			
                                     | 
                                 
                                 
                                       | 
                                          
                                       			
                                        -Current month's watt-hour meter value 
                                       
                                       			
                                       -Current month inverter value 
                                       
                                       			
                                       -Previous month's watt-hour meter value 
                                       
                                       			
                                       -Previous month inverter value 
                                       
                                       			
                                       -Power plant power generation capacity 
                                       
                                       			
                                       -Instrument multiple 
                                       
                                       			
                                       -Status of watt-hour meter failure 
                                       
                                       			
                                       -Status of inverter failure 
                                       
                                       			
                                       -Status of module cleaning 
                                       
                                       			
                                       -Power plant area and name 
                                       			
                                     | 
                                    
                                          
                                       			
                                        -$x_{1}$:99[kW] converted power generation 
                                       
                                       			
                                       -$x_{2}$:Variation value of watt-hour meter reading (current month value×instrument
                                          multiple-previous month value*instrument multiple)
                                        
                                       
                                       			
                                       -$x_{3}$:Inverter meter reading variation value (current month value - previous month
                                          value)
                                        
                                       
                                       			
                                       -$x_{4}$:Error value of watt-hour meter and inverter reading value 
                                       
                                       			
                                       -$y_{1}$:Normal 
                                       
                                       			
                                       -$y_{2}$:Inverter fault 
                                       
                                       			
                                       -$y_{3}$:Watt-hour meter fault 
                                       			
                                     | 
                                 
                              
                           
                        
                      
                     
                  
                  
                        3.2.1 활성화 함수(Activation Function) 선정
                     다층신경망 진단을 위한 활성화 함수를 선정하기 위하여 아래와 같이 현재 가장 많이 활용되고 있는 3가지 종류의 활성화 함수중에 Sigmoid-Softmax,
                        TanH-Softmax, ReLU-Softmax에 대하여 시뮬레이션을 실시하였고 정확도 예측 분석을 시행하여 그림 5 ~ 7에 보였고 표 2에 정리하였다.
                     
                     
                        
                        
                              
                              
Fig. 5 Activation function application simulation 1(Sigmoid-Softmax)
                                 
                              
                            
                        
                     
                     
                        
                        
                              
                              
Fig. 6 Activation function application simulation 2(TanH-Softmax)
                                 
                              
                            
                        
                     
                     
                        
                        
                              
                              
Fig. 7 Activation function application simulation 3(ReLU-Softmax)
                                 
                              
                            
                        
                     
                     
                        
                        
                        
                        
                              
                              
Table 2 Accuracy and loss analysis result by input/output activation function
                                 
                              
                           
                           
                              
                              
                              
                                    
                                       
                                          | 
                                             
                                          			
                                           
                                          			
                                         | 
                                       
                                             
                                          			
                                           Input activation function 
                                          			
                                        | 
                                       
                                             
                                          			
                                           Output activation function 
                                          			
                                        | 
                                       
                                             
                                          			
                                           Accuracy 
                                          			
                                        | 
                                       
                                             
                                          			
                                           Loss 
                                          			
                                        | 
                                    
                                    
                                          | 
                                             
                                          			
                                           Sim. 1 
                                          			
                                        | 
                                       
                                             
                                          			
                                           Sigmoid 
                                          			
                                        | 
                                       
                                             
                                          			
                                           Softmax 
                                          			
                                        | 
                                       
                                             
                                          			
                                           92.1% 
                                          			
                                        | 
                                       
                                             
                                          			
                                           0.3% 
                                          			
                                        | 
                                    
                                    
                                          | 
                                             
                                          			
                                           Sim. 2 
                                          			
                                        | 
                                       
                                             
                                          			
                                           TanH 
                                          			
                                        | 
                                       
                                             
                                          			
                                           Softmax 
                                          			
                                        | 
                                       
                                             
                                          			
                                           92.3% 
                                          			
                                        | 
                                       
                                             
                                          			
                                           0.26% 
                                          			
                                        | 
                                    
                                    
                                          | 
                                             
                                          			
                                           Sim. 3 
                                          			
                                        | 
                                       
                                             
                                          			
                                           ReLU 
                                          			
                                        | 
                                       
                                             
                                          			
                                           Softmax 
                                          			
                                        | 
                                       
                                             
                                          			
                                           96.4% 
                                          			
                                        | 
                                       
                                             
                                          			
                                           0.17% 
                                          			
                                        | 
                                    
                                 
                              
                           
                         
                        
                     
                     입력을 Sigmoid, TanH, ReLU 함수를 적용하고 출력을 Softmax 함수를 적용하여 활성화 함수 최적화 시뮬레이션 결과, 입력을 ReLU
                        함수로 적용하고, 출력은 Softmax 함수를 활용할 때, 96.4[%]의 정확도와 0.17[%]의 최소 손실값을 얻을 수 있어 가장 적합한 것으로
                        나타났다.
                     
                   
                  
                        3.2.2 최적화 함수(Optimizer Function) 선정
                     최적화 함수를 선정하기 위하여 아래와 같이 현재 가장 많이 활용되고 있는 3가지 종류의 최적화 함수 중에 Sigmoid- Softmax, TanH-Softmax,
                        ReLU-Softmax에 대하여 시뮬레이션을 실시하였고 정확도 예측 분석을 시행하여 그림 8~10에 보였고 표 3에 정리하였다.
                     
                     
                        
                        
                              
                              
Fig. 8 Optimization function application simulation 1
                                 
                              
                            
                        
                     
                     
                        
                        
                              
                              
Fig. 9 Optimization function application simulation 2
                                 
                              
                            
                        
                     
                     
                        
                        
                              
                              
Fig. 10 Optimization function application simulation 3
                                 
                              
                            
                        
                     
                     
                        
                        
                        
                        
                              
                              
Table 3 Accuracy and loss analysis results for each optimization function
                                 
                              
                           
                           
                              
                              
                              
                                    
                                       
                                          | 
                                             
                                          			
                                           
                                          			
                                         | 
                                       
                                             
                                          			
                                           Input-output activation function 
                                          			
                                        | 
                                       
                                             
                                          			
                                           Optimization function 
                                          			
                                        | 
                                       
                                             
                                          			
                                           Accuracy 
                                          			
                                        | 
                                       
                                             
                                          			
                                           Loss 
                                          			
                                        | 
                                    
                                    
                                          | 
                                             
                                          			
                                           Sim. 1 
                                          			
                                        | 
                                       
                                             
                                          			
                                           ReLU / Softmax 
                                          			
                                        | 
                                       
                                             
                                          			
                                           SGD 
                                          			
                                        | 
                                       
                                             
                                          			
                                           93% 
                                          			
                                        | 
                                       
                                             
                                          			
                                           0.28% 
                                          			
                                        | 
                                    
                                    
                                          | 
                                             
                                          			
                                           Sim. 2 
                                          			
                                        | 
                                       
                                             
                                          			
                                           ReLU / Softmax 
                                          			
                                        | 
                                       
                                             
                                          			
                                           Adagrad 
                                          			
                                        | 
                                       
                                             
                                          			
                                           94% 
                                          			
                                        | 
                                       
                                             
                                          			
                                           0.24% 
                                          			
                                        | 
                                    
                                    
                                          | 
                                             
                                          			
                                           Sim. 3 
                                          			
                                        | 
                                       
                                             
                                          			
                                           ReLU / Softmax 
                                          			
                                        | 
                                       
                                             
                                          			
                                           Adam 
                                          			
                                        | 
                                       
                                             
                                          			
                                           97% 
                                          			
                                        | 
                                       
                                             
                                          			
                                           0.11% 
                                          			
                                        | 
                                    
                                 
                              
                           
                         
                        
                     
                     최적화 함수 분석 결과, 입력을 ReLU/Softmax함수로 설정하고 출력에 각각 SGD, Adagrad, Adam을 적용한 결과 출력에 최적화 함수로는
                        Adam을 사용할 때, 가장 높은 97[%] 정확도와 가장 낮은 손실값 0.11[%]로 얻음으로써 가장 적합한 것으로 나타났다.
                     
                   
                  
                        3.2.3 Batch 분석 
                     데이터을 묶음으로 처리하는 Batch size를 선정하기 위하여 4가지의 Batch size 크기에 따른 훈련에 소요되는 시간과 정확도를 시뮬레이션을
                        실시하였고 정확도 예측 분석을 시행하여 그림 11 ~ 14에 보였고 표 4에 정리하였다.
                     
                     
                        
                        
                              
                              
Fig. 11 Batch size analysis simulation 1
                                 
                              
                            
                        
                     
                     
                        
                        
                              
                              
Fig. 12 Batch size analysis simulation 2
                                 
                              
                            
                        
                     
                     
                        
                        
                              
                              
Fig. 13 Batch size analysis simulation 3
                                 
                              
                            
                        
                     
                     
                        
                        
                              
                              
Fig. 14 Batch size analysis simulation 4
                                 
                              
                            
                        
                     
                     
                        
                        
                        
                        
                              
                              
Table 4 Batch size and accuracy analysis result by time
                                 
                              
                           
                           
                              
                              
                              
                                    
                                       
                                          | 
                                             
                                          			
                                           
                                          			
                                         | 
                                       
                                             
                                          			
                                           Batch size 
                                          			
                                        | 
                                       
                                             
                                          			
                                           Run time 
                                          			
                                        | 
                                       
                                             
                                          			
                                           Accuracy 
                                          			
                                        | 
                                    
                                    
                                          | 
                                             
                                          			
                                           Sim. 1 
                                          			
                                        | 
                                       
                                             
                                          			
                                           5 
                                          			
                                        | 
                                       
                                             
                                          			
                                           192sec 
                                          			
                                        | 
                                       
                                             
                                          			
                                           96.3% 
                                          			
                                        | 
                                    
                                    
                                          | 
                                             
                                          			
                                           Sim. 2 
                                          			
                                        | 
                                       
                                             
                                          			
                                           30 
                                          			
                                        | 
                                       
                                             
                                          			
                                           43sec 
                                          			
                                        | 
                                       
                                             
                                          			
                                           97% 
                                          			
                                        | 
                                    
                                    
                                          | 
                                             
                                          			
                                           Sim. 3 
                                          			
                                        | 
                                       
                                             
                                          			
                                           100 
                                          			
                                        | 
                                       
                                             
                                          			
                                           18sec 
                                          			
                                        | 
                                       
                                             
                                          			
                                           93.3% 
                                          			
                                        | 
                                    
                                    
                                          | 
                                             
                                          			
                                           Sim. 4 
                                          			
                                        | 
                                       
                                             
                                          			
                                           500 
                                          			
                                        | 
                                       
                                             
                                          			
                                           6.2sec 
                                          			
                                        | 
                                       
                                             
                                          			
                                           93% 
                                          			
                                        | 
                                    
                                 
                              
                           
                         
                        
                     
                     Batch size를 각각 5, 30, 100, 500으로 시뮬레이션에 적용하여 훈련에 걸리는 시간과 정확도를 비교하였다. 훈련 정확도는 batch
                        size가 30일 때 96.7[%]로 가장 높았고, 훈련 속도는 batch size가 500일 때 가장 빨랐다. 즉, Batch size가 커질수록
                        훈련 속도가 빠른 반면 정확도는 감소하였는데 이는 훈련 데이터의 량에 영향으로 분석된다. 
                     
                   
                  
                        3.2.4 Epoch 분석  
                     다층신경망 진단을 위한 Epoch(학습 횟수)를 선정하기 위하여 아래와 같이 다양한 Epoch(학습 횟수)를 적용한 시뮬레이션을 실시하였고 정확도
                        예측 분석을 시행하여 그림 15~17에 보였고 표 5에 정리하였다.
                     
                     
                        
                        
                              
                              
Fig. 15 Epoch simulation 1
                                 
                              
                            
                        
                     
                     
                        
                        
                              
                              
Fig. 16 Epoch simulation 2
                                 
                              
                            
                        
                     
                     
                        
                        
                              
                              
Fig. 17 Epoch simulation 3
                                 
                              
                            
                        
                     
                     
                        
                        
                        
                        
                              
                              
Table 5 Accuracy and time analysis result by number of epoch
                                 
                              
                           
                           
                              
                              
                              
                                    
                                       
                                          | 
                                             
                                          			
                                           
                                          			
                                         | 
                                       
                                             
                                          			
                                           Epoch 
                                          			
                                        | 
                                       
                                             
                                          			
                                           Run time 
                                          			
                                        | 
                                       
                                             
                                          			
                                           Accuracy 
                                          			
                                        | 
                                    
                                    
                                          | 
                                             
                                          			
                                           Sim. 1 
                                          			
                                        | 
                                       
                                             
                                          			
                                           1000 
                                          			
                                        | 
                                       
                                             
                                          			
                                           42sec 
                                          			
                                        | 
                                       
                                             
                                          			
                                           96.7% 
                                          			
                                        | 
                                    
                                    
                                          | 
                                             
                                          			
                                           Sim. 2 
                                          			
                                        | 
                                       
                                             
                                          			
                                           2000 
                                          			
                                        | 
                                       
                                             
                                          			
                                           90sec 
                                          			
                                        | 
                                       
                                             
                                          			
                                           96.2% 
                                          			
                                        | 
                                    
                                    
                                          | 
                                             
                                          			
                                           Sim. 3 
                                          			
                                        | 
                                       
                                             
                                          			
                                           3000 
                                          			
                                        | 
                                       
                                             
                                          			
                                           127sec 
                                          			
                                        | 
                                       
                                             
                                          			
                                           96.4% 
                                          			
                                        | 
                                    
                                 
                              
                           
                         
                        
                     
                     Epoch를 각각 1000, 2000, 3000회로 나누어 훈련 정확도와 훈련 시간을 분석하기 위해 시뮬레이션 한 결과, 1000회 훈련되었을 때
                        가장 높은 정확도 96.7[%]를 나타내었다. 2000회, 3000회 훈련 정확도 역시 96[%] 근처로 비슷하였지만 1000회 이상 훈련되었을 때
                        과적합(Over fitting)이 발생하는 것을 확인할 수 있다. 이는 잡음이 있는 훈련데이터가 존재할 경우이다.
                     
                     
                        
                        
                        
                        
                              
                              
Table 6 The optimized parameter
                                 
                              
                           
                           
                              
                              
                              
                                    
                                       
                                          | 
                                             
                                          			
                                           Parameter 
                                          			
                                        | 
                                       
                                             
                                          			
                                           Optimized value 
                                          			
                                        | 
                                    
                                    
                                          | 
                                             
                                          			
                                           Active function 
                                          			
                                        | 
                                       
                                             
                                          			
                                           ReLU (Input, Hidden layer) Softmax (Output) 
                                          			
                                        | 
                                    
                                    
                                          | 
                                             
                                          			
                                           Loss function 
                                          			
                                        | 
                                       
                                             
                                          			
                                           Categorical Cross Entropy 
                                          			
                                        | 
                                    
                                    
                                          | 
                                             
                                          			
                                           Optimizer 
                                          			
                                        | 
                                       
                                             
                                          			
                                           Adam 
                                          			
                                        | 
                                    
                                    
                                          | 
                                             
                                          			
                                           Layer 
                                          			
                                        | 
                                       
                                             
                                          			
                                           Input : 4, Hidden layer : 3, Output : 3 
                                          			
                                        | 
                                    
                                    
                                          | 
                                             
                                          			
                                           Data 
                                          			
                                        | 
                                       
                                             
                                          			
                                           Train : 80%, Test : 20% 
                                          			
                                        | 
                                    
                                    
                                          | 
                                             
                                          			
                                           Epoch 
                                          			
                                        | 
                                       
                                             
                                          			
                                           1000 
                                          			
                                        | 
                                    
                                    
                                          | 
                                             
                                          			
                                           Batch Size 
                                          			
                                        | 
                                       
                                             
                                          			
                                           30 
                                          			
                                        | 
                                    
                                 
                              
                           
                         
                        
                     
                   
                
               
                     3.3 최적화 파라미터 적용 및 다층신경망 인버터 고장진단 결과
                  파라미터의 최적화 결과로써 활성화 함수는 ReLU(입력층, 은닉층), Softmax(출력층), 손실함수는 Categorical Cross Entropy
                     Error, 그리고 최적화 함수는 Adam을 사용하였고 또한 batch size는 30, Epoch은 1000회로 결정하였다. 최적화된 파라미터를
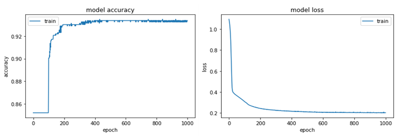
                     활용하여 인버터 고장진단의 최종 시뮬레이션 결과, 인버터 고장예측의 정확도와 손실율을 예측한 결과를 그림 18과 19에 나타내었다.
                  
                  
                     
                     
                           
                           
Fig. 18 Accuracy of inverter fault diagnosis 
                              
                           
                         
                     
                  
                  
                     
                     
                           
                           
Fig. 19 Loss value of inverter fault diagnosis 
                              
                           
                         
                     
                  
                  시뮬레이션 결과로부터 본 논문에서 설계한 다층신경망의 정확도는 97[%]와 손실률은 0.11[%]를 얻었다. 이것은 다층신경망의 입력요소로써 99[kW]
                     환산발전량, 월별 전력량계, 월별 인버터 발전량과 오차 값등, 307,200개을 활용하여 훈련을 실시한 결과이며 인버터의 고장유무를 97[%]까지의
                     정확도로 예측하는 것으로 나타났다. 설계된 다층신경망이 정상상태와 고장상태로 예측한 경우의 입력 요소 값들을 확인한 결과를 그림 20에 보였다. 시뮬레이션 결과는 임의의 발전소에 대하여 다층신경망이 정상 또는 고장으로 예측한 이후에 그 요소값 들을 확인한 결과로써, 각각의 경우
                     발전소 12개씩의 결과를 나타낸 그래프이다. 그림 20(a)는 인버터가 정상동작으로 진단된 12개 발전소의 요소값들을 보여주고 있으며, 그림 20(b)는 인버터가 비정상으로 진단된 12개 발전소의 요소값들을 보여주고 있다. 예측된 결과를 현장의 상황과 분석하여 보았을 때 인버터가 완전히 동작을 멈추었을
                     때, 발전량과 인버터 지시값의 오차가 급격히 증가했을 때, 인버터의 효율이 급격하게 변화되었을 때 등을 고장상태로 예측하였다. 
                  
                  
                     
                     
                           
                           
Fig. 20 Fault prediction of the designed multi-layer neural network 
                              
                           
                         
                     
                  
                
             
            
                  4. 결 론
               본 논문에서는 인공지능 알고리즘을 이용하여 인버터 고장을 진단하고 예측할 수 있는 연구를 수행하였다. 태양광 발전소의 인버터 고장 데이터를 활용하여
                  고장을 진단할 수 있는 다층 신경망 고장진단 모델을 설계하고 적용하였다. 태양광 인버터 고장진단에 적용한 데이터는 현장에서 취득한 전력량계 검침값,
                  인버터 검침값, 계량기 고장상태 유무, 인버터 고장상태 유무등 307,200개이며, 이 데이터를 이용하여 다층 신경망 모델의 매개변수들을 최적화하기
                  위한 시뮬레이션을 실시하였고 다층 신경망의 크기 및 입출력 요소, 활성화 함수, 손실 함수, 최적화 함수 그리고 배치의 크기와 학습 횟수 등을 분석하여
                  결정하였다. 결정된 다층 신경망 모델의 매개변수들을 바탕으로 최종 시뮬레이션을 수행하고 인버터의 고장 유무를 진단한 결과, 인버터의 고장유무를 97[%]까지의
                  정확도로 예측하는 것으로 확인되었다. 예측된 결과에 의하면 인버터가 완전히 동작을 멈추었을 때, 발전량과 인버터 지시값의 오차가 증가했을 때, 인버터의
                  효율이 급격하게 변화되었을 때, 등을 인버터의 고장상태로 예측하였다.
               
               본 논문은 AI를 이용하여 인버터의 고장진단을 실시하고, 특히 학습데이터를 현장에서 취득한 데이터를 활용하였다는 측면에서 의미가 있다고 보며, 단지
                  이러한 결과를 일반적으로 적용하기에 한계가 있을 수 있는데 그것은 특정한 지역의 발전소의 인버터를 진단하기 위해서는 그곳에서 취득한 데이터를 직접
                  활용해야 하는 이유이다. 향후 다양한 현장에서 지속적으로 축적되는 현장 데이터를 훈련자료로써 활용함으로써, 제안된 알고리즘에 대한 학습량과 정확도가
                  강화되고 높아질 수 있을 것으로 기대된다. 
               
             
          
         
            
                  Acknowledgements
               
                  This research was supported by the Basic Science Research Program through the National
                  Research Foundation of Korea (NRF) funded by the Ministry of Education (2018R1D1A1B07048630).
                  
                  
               
             
            
                  
                     References
                  
                     
                        
                         Anastasios Golnas, 2013, PV System Reliability: An Operator’s Perspective Anastasios
                           Golnas SunEdison/MEMC, IEEE Journal of Photovoltaics, Vol. 3, No. 1, pp. 416-421

 
                      
                     
                        
                        A. Sangwongwanich, Y. Yang, D. Sera, F. Blaabjerg, 2018, Lifetime Evaluation of Grid-Connected
                           PV Inverters Consi- dering Panel Degradation Rates and Installation Sites, IEEE Transactions
                           on Power Electronics, Vol. 33, No. 2, pp. 1125-1236

 
                      
                     
                        
                        J. Shi, W. J. Lee, Y. Liu, Y. Yang, P. Wang, 2012, Forecasting power output of photovoltaic
                           systems based on weather classification and support vector machines, IEEE Tran- sactions
                           on Industry Applications, Vol. 48, pp. no. 3.  1064-1069

 
                      
                     
                        
                        S. V. Dhople, A. D. Dominguez-Garcia, Feb 2012, Estimation of Photovoltaic System
                           Reliability and Performance Metrics, IEEE Trans. Power Systems, Vol. 27, pp. 554-563

 
                      
                     
                        
                        N. Sharma, P. Sharma, D. Irwin, P. Shenoy, 2011, Predicting solar generation from
                           weather forecasts using machine learning. In: Smart Grid Communications, IEEE Inter-
                           national Conference on, IEEE 528-533

 
                      
                     
                        
                        M. Ceci, R. Corizzo, F. Fumarola, D. Malerba, A. Rashkovska, 2017, Predictive modeling
                           of pv energy production: How to set up the learning task for a better prediction?,
                           IEEE Transactions on Industrial Informatics, Vol. 13, No. 3, pp. 956-966

 
                      
                     
                        
                        J. J. Song, Y. S. Jeong, S. H. Lee, Mar 2014, Analysis of prediction model for solar
                           power generation, Journal of Digital Convergence, Vol. 12, No. 3, pp. 243-248

 
                      
                     
                        
                        D. H. Shin, J. H. Park, C. B. Kim, 2017, Photovoltaic Gener- ation Forecasting Using
                           Weather Forecast and Predictive Sunshine and Radiation, Journal of Advanced Navigation
                           Technology

 
                      
                     
                        
                        S. M. Lee, W. J. Lee, 2016, Development of a System for Predicting Photovoltaic Power
                           Generation and Detecting Defects Using Machine Learning, Proceedings of the Korea
                           Information Processing Society Conference, Vol. 5, No. 10

 
                      
                     
                        
                        H. J. Lee, 2016, Use of the Moving Average of the Current Weather Data for the Solar
                           Power Generation Amount Prediction, Journal of Korea Multimedia Society, Vol. 19,
                           No. 8

 
                      
                     
                        
                        D Motta, AÁB Santos, BAS Machado, OGV Ribeiro-Filho, LOA Camargo, 2020, Optimization
                           of convolutional neural network hyperparameters for automatic classification of adult
                           mosquitoes, PLOS ONE, Vol. 15, No. 7

 
                      
                     
                        
                        M. Ihme, A. L. Marsden, H. Pitsch, 2006, On the optimi- zation of artificial neural
                           networks for application to the approximation of chemical systems, Center for Turbulence
                           Research Annual Research Briefs

 
                      
                   
                
             
            저자소개
             
             
             
            
            He has completed Ph.D course in 2016 from the Department of IT Applied System Engineering
               at Jeonbuk National University. He is currently working as a professor in Department
               of Electrical Engineering at Korea Polytechnics, Hwaseong, Korea. His main research
               interests include IT convergency system design.
               
            
            
            
               He received B.S., M.S. and Ph.D. degrees in Department of Electrical Engineering from
               Jeon- buk National University, in 1989, 1991 and 1996 respectively. 
            
            He was a research engineer with LG Semiconductor from 1997 to 1998. 
            He is currently working as a professor in Division of Convergence Technology Engineering
               and Department of Energy/ Conversion Engineering of Graduate School, Jeonbuk National
               Univer- sity, Jeonju, Rebublic of Korea. 
            
            His main re- search interests include IT convergency system design.
               
               		
            
            
            
               He received B.S. in Department of Material Science Engineering from Jeonbuk National
               University, in 1992. 
            
            He is currently working as a president of Keonkuk electrical construction company,
               Jeonju, Korea. 
            
            His main research interests include IT convergency system design.
               
               		
            
            
            
               He received B.S. in Department of Electrical Engineering from Jeonbuk National University,
               in 1992. 
            
            He is currently working as a direcor in the engineering unit at Hanmi Pharm, Re- bublic
               of Korea. 
            
            His main research interests include IT convergency system design.
               
               		
            
            
            
               He received B.S. and M.S. degrees in Depart- ment of Electrical Engineering from Jeonbuk
               National University, Hanyang Univesity in 1995 and 2003 respectively. 
            
            He is currently working as a General Manager in Korea Land & Hou- sing Corporation.
               
            
            His main research interests include analysis of Renewable Energy Gener- ation System.
               
               		
            
            
            
               He received B.S. and M.S. degrees in Depart- ment of Electrical Engineering and IT
               Applied System Engineering from Jeonbuk National University, in 2013 and 2016 respectively.
               
            
            He is currently working at KOSTEC LLC, Gunsan, Korea. 
            His main field of business includes manufacturing ship.
               
               		
            
            
            
               He received M.S. and Ph.D. degrees in Depart- ment of IT Applied System Engineering
               from Jeonbuk National University, in 2015 and 2021 respectively. 
            
            He is currently working at CS UNLIMIT co., Ltd, Seoul, Korea. 
            His main research interests in semiconductor device development.
               		
               		
            
            
            
               He received B.S., M.S. and Ph.D. degrees in Department of Mechanicla Engineering from
               Jeonbuk National University, in 1991, 1993 and 1997 respectively. 
            
            He is currently working as a professor in Division of Convergence Tech- nology Engineering
               and Department of Energy/ Conversion Engineering of Graduate School, Jeonbuk National
               University, Jeonju, Rebublic of Korea. 
            
            His main research interests include IT convergency technology.