์ต์น์
(Seung-su Choi)
1iD
๊น์ํ
(Su-Hyeon Kim)
1iD
๋ฐ์ฐฌ๋ฌต
(Chan-Muk Park)
1iD
์์ฑํ
(Sung-Hun Lim)
โ iD
-
(Dept. of Electrical Engineering, Soongsil University, Korea)
Copyright ยฉ The Korean Institute of Electrical Engineers
Key words
Coordination Time Interval (CTI), DC distribution system, Distributed Generation (DG), Overcurrent Relay (OCR), Point of Common Coupling (PCC), Protection Coordination
1. ์ ๋ก
์ต๊ทผ ๋ฐ์ดํฐ ์ผํฐ์ ์ง์์ ์ธ ํ์ฅ์ผ๋ก ์ธํด ์ ๋ ฅ ์์๊ฐ ๊ธ๊ฒฉํ ์ฆ๊ฐํ๊ณ ์์ผ๋ฉฐ, ์ด์ ๋ฐ๋ผ ๊ณ ํจ์จยท๊ณ ์ ๋ขฐ์ฑ์ ์ ๋ ฅ ๊ณต๊ธ ๋ฐฉ์์ ๊ดํ ๊ด์ฌ์ด ๋์์ง๊ณ
์๋ค [1]. ๊ทธ๋ฌ๋ ๊ธ์ฆํ๋ ์๋์ง ์๋น๋์ผ๋ก ์ธํด ์ด์ฐํํ์ ๋ฐฐ์ถ๋๋ ์ฆ๊ฐํ๋ ๋ฌธ์ ๋ก ์ธํ ๊ธฐํ ๋ณํ์ ๋์ํ๊ธฐ ์ํด ์ ์ธ๊ณ์ ์ผ๋ก ํ์ ์ ๊ฐ ์๋์ง ์ ์ฑ
์
์ํํจ์ ๋ฐ๋ผ ํ์ ๋ฐฐ์ถ์ด ์ ์ ์ ์ฌ์ ์๋์ง์์ ๋ฐ์ ๋น์ค์ด ์ฆ๊ฐํ๋ ์ถ์ธ์ด๋ค. ๊ธฐ์กด์ AC ๋ฐฐ์ ๊ณํต์ ๋นํด DC ๋ฐฐ์ ๊ณํต์ ์ก์ ์ฉ๋์ด ํฌ๊ณ ,
์์ค์ด ์ ์ผ๋ฉฐ ์ด์ ๋ฐ ์ ์ด๊ฐ ์ ์ฐํ๋ค๋ ์ฅ์ ์ด ์กด์ฌํ๋ค. ๊ธฐ์กด์ ์ ์ฌ์ ์๋์ง์, ESS ๋ฑ์ DC์์ AC๋ก ๋ณํํ์ฌ ์ฐ๊ณํ์ฌ ๋ณํ ์์ค์ด ๋ฐ์ํ์ง๋ง,
DC ๋ฐฐ์ ๊ณํต์ ๋ณํ ์์ค ์์ด ์ง์ ์ฐ๊ณ ๊ฐ๋ฅํ ์ฅ์ ์ด ์๋ค [2-3].
DC ๊ณํต์์ ๋ฐ์ํ๋ ๊ณ ์ฅ์ ๊ณผ๋ ์ ๋ฅ์ ์ ์์ํ ์ ๋ฅ๋ก ํฌ๊ฒ ๋ ๊ฐ์ง๋ก ๊ตฌ๋ถํ ์ ์๋ค. ๊ณผ๋ ์ ๋ฅ๋ ์ปจ๋ฒํฐ์์ DC ๋งํฌ์ ์ค์น๋ ์ปคํจ์ํฐ์์
๋ฐฉ์ ํ๋ ์ ๋ฅ๋ฅผ ๋งํ๋ฉฐ, ์ ์์ํ ์ ๋ฅ๋ ์ปคํจ์ํฐ ๋ฐฉ์ ์ด ๋๋ ํ ์ ์์ ํตํด ํ๋ฅด๋ ์ ๋ฅ๋ฅผ ๋ปํ๋ค. ํนํ, DC ๊ณํต์์๋ ์ ์์ ์ปจ๋ฒํฐ (VSC,
Voltage sourced converter)๊ฐ AC/DC ๋ณํ์ ๋ด๋นํ๋ ํต์ฌ ์ฅ์น๋ก ์ฌ์ฉ๋๋ค. VSC๋ IGBT์ ๊ฐ์ ๋ฐ๋์ฒด ์ค์์น๋ฅผ ์ฌ์ฉํ์ฌ
AC์ DC ๊ฐ์ ์ ๋ ฅ ๋ณํ์ ์ํํ๋ฉฐ, DC ์ธก์ ์ปคํจ์ํฐ๋ฅผ ์ฐ๊ฒฐํ์ฌ ์์ ์ ์ธ ์ง๋ฅ ์ ์์์ ํ์ฑํ๋ ํน์ง์ ๊ฐ๋๋ค. VSC๋ IGBT์ ์จ/์คํ๋ฅผ
์ฃผ๋ก ํ์ค ํญ ๋ณ์กฐ (PWM, Pulse width modulation)๋ฅผ ์ด์ฉํ์ฌ ์ ๋ฐํ๊ฒ ์ ์ดํ์ฌ AC ๊ณํต์ ์์์ ์ ํํ ๋ง์ถฐ ์ ๋ ฅ์ ๋ฐฉํฅ๊ณผ
์์ ๋ฅ๋์ ์ผ๋ก ์กฐ์ ํ ์ ์๋ค [4].
DC ๊ณํต์์ ๊ณ ์ฅ ์ VSC ๋์๊ณผ ๊ณ ์ฅ ์ ๋ฅ ํ๋ฆ์ ๊ทธ๋ฆผ 1๊ณผ ๊ฐ์ด ๋ํ๋ผ ์ ์๋ค. ๊ทธ๋ฆผ 1(a)๋ DC ๊ณ ์ฅ์ด ๋ฐ์ํ ์๊ฐ์ ๋ณด์ฌ์ฃผ๊ณ ์๋ค. DC ๊ณ ์ฅ์ด ๋ฐ์ํ๋ฉด ๊ทธ๋ฆผ 1(b)์ ๊ฐ์ด, VSC๋ ๋์์ ๋ฉ์ถ๊ณ , DC ๋งํฌ ์ปคํจ์ํฐ์์ ๋ฐฉ์ ์ ์์ํ๋ 1๋จ๊ณ๊ฐ ์์๋๋ค. DC ๋งํฌ ์ปคํจ์ํฐ์์ ๋ฐฉ์ ์ด ๋๋๊ณ ์ปคํจ์ํฐ ์ ์์ด
0์ด ๋๋ฉด, ๊ทธ๋ฆผ 1(c)์ ๊ฐ์ด, 2๋จ๊ณ๋ก ๋์ด์์ ์ปคํจ์ํฐ๊ฐ ๋ฐฉ์ ๋๋ ๋์ ์ ๋ก ์ธ๋ํด์ค์ ์ถฉ์ ๋ ์ ๋ฅ๊ฐ ๋ฐฉ์ ํ๋ฉด์ ๋ค์ด์ค๋์ ํํ๋ก๋ฅผ ๊ตฌ์ฑํ์ฌ ํ๋ฅด๊ฒ ๋๋ค. ์ดํ, ๊ทธ๋ฆผ 1(d)์ ๊ฐ์ด, AC ์ ์์์ ๋ค์ด์ค๋๋ฅผ ํตํ์ฌ ๊ณ ์ฅ ์ ๋ฅ๊ฐ ์์ฑ๋๋ค. DC ๊ณ ์ฅ์ ์ฒซ ๋ฒ์งธ ๋จ๊ณ์ธ ์ปคํจ์ํฐ ๋ฐฉ์ ๋จ๊ณ์์ ๊ธ์ฆํ๋ ์ ๋ฅ๊ฐ ๋ฐ์ํ๊ณ , ๋
๋ฒ์งธ ๋จ๊ณ์์ ๋ค์ด์ค๋๋ฅผ ํตํด ์ ๋ฅ๊ฐ ํ๋ฅผ ๋์ ์ ๋ฅ๋ ์ ๊ฒฉ์ 10๋ฐฐ์ ๋ฌํ๋ ํฌ๊ธฐ๋ฅผ ๊ฐ์ง๋ฉด์ ๋ค์ด์ค๋๊ฐ ์์๋ ์ ์๋ค [5-6].
๊ทธ๋ฆผ 1. DC ๊ณ ์ฅ ์ ๋ฅ ๊ฐ๋ต๋ (a) DC ๊ณ ์ฅ ๋ฐ์ (b) 1๋จ๊ณ : ์ปคํจ์ํฐ ๋ฐฉ์ (c) 2๋จ๊ณ : ๋ค์ด์ค๋ ํ๋ฅ (d) 3๋จ๊ณ : AC ์ ์์
ํตํ ๊ณ ์ฅ ์ ๋ฅ
Fig. 1. Schematic diagram of DC fault current (a) DC fault occured (b) Stage 1 : Capacitor
discharge (c) Stage 2 : Diode freewheeling (d) Stage 3 : AC grid feeding the fault
DC ๋ฐฐ์ ๊ณํต ๋ณดํธ ๋ฐฉ์์ผ๋ก ๊ณผ์ ๋ฅ, ์ ์ ์, ์ ๋ฅ ๋ณํ๋, ์ฐจ๋ ์ ๋ฅ ๋ฐ ์ํผ๋์ค ๋ฑ์ ์ฌ์ฉํ ๋ฐฉ์์ ๋ํด ๋ง์ ์ฐ๊ตฌ๊ฐ ์งํ๋๊ณ ์๋ค [7-12]. ๊ตญ๋ด์ ๊ตญ๊ฐ์ฒ ๋๊ณต๋จ์ ํ์ค๊ท๊ฒฉ์์ ๊ณ ์๋ ์ฐจ๋จ๊ธฐ๋ฐ (DC 1500V) (2021)๋ฅผ ๋ณด๋ฉด ์ ๊ธฐ ์ฒ ๋์ ๋ํ ๊ณ ์๋ ์ฐจ๋จ๊ธฐ ๊ท์ ์์ ์ ๋ฅ ๋ณํ์จ์
์ด์ฉํ ์ฐจ๋จ ๋ฐฉ์์ ๊ท์ ์ผ๋ก ์ฌ์ฉํ๊ณ ์๋ค. ๋ํ, ์ ๊ฒฉ ์ฐจ๋จ์๊ฐ์ 20ms ์ด๋ด๋ก AC ๊ณํต๊ณผ ๋ฌ๋ฆฌ ๋งค์ฐ ๋น ๋ฅธ ์ฐจ๋จ์๊ฐ์ด ์๊ตฌ๋๊ณ ์๋ค [13]. DC ๋ณดํธ ๋ฐฉ์์ ๋ํ ์ฐ๊ตฌ๋ ๋ง์ด ์ด๋ค์ง๊ณ ์์ง๋ง, ์ ์ฌ์ ์๋์ง ์ฐ๊ณ์ ๋ฐ๋ฅธ ๋ณดํธ ํ์กฐ์ ๊ดํ ์ฐ๊ตฌ๋ ๋ง์ด ์ด๋ค์ง์ง ์์ ์ค์ ์ด๋ค.
๋ณธ ๋
ผ๋ฌธ์์๋, ๋ถ์ฐ์ ์์ด ์ฐ๊ณ๋ DC ๋ฐฐ์ ๊ณํต์์ ๊ณผ์ ๋ฅ ๊ณ์ ๊ธฐ ๋ณดํธ ํ์กฐ์ ๋ํด์ ๋ถ์ํ์๋ค. PSCAD/EMTDC๋ฅผ ์ฌ์ฉํ์ฌ ๋ชจ์ DC ๋ฐฐ์ ๊ณํต๊ณผ
๊ณผ์ ๋ฅ ๊ณ์ ๊ธฐ๋ฅผ ๋ชจ๋ธ๋งํ์ฌ, ๋ถ์ฐ์ ์์ด ๊ณ ์ฅ์ ๋ฅ์ ๊ธฐ์ฌํ๋ฉด์ ๋ณํํ๋ ์ฐจ๋จ๊ธฐ ๋์ ์๊ฐ๊ณผ ์ฐจ๋จ๊ธฐ์ ์ค๋์ ๋ฐ ์ค๋ถ๋์ ์ฌ๋ก๋ฅผ ๊ฒํ ํ์๋ค.
2. ๋ชจ์ ๋ฐฐ์ ๊ณํต ๋ชจ๋ธ๋ง
2.1 DC ๋ฐฐ์ ๊ณํต ๊ตฌ์ฑ
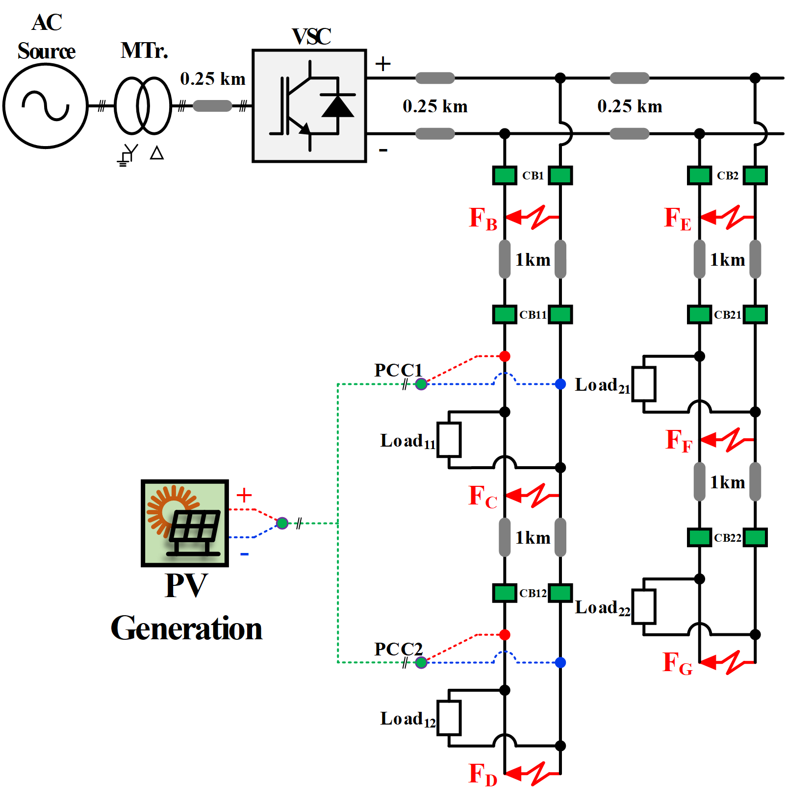
๋ถ์ฐ์ ์์ด ์ฐ๊ณ๋ ๋ชจ์ DC ๋ฐฐ์ ๊ณํต์ ๊ทธ๋ฆผ 2์ ๊ฐ๋ค. AC 22.9kV์ ์ฃผ์ ์์์ ๋ณ์๊ธฐ์ VSC๋ฅผ ๊ฑฐ์ณ DC 1.5kV๋ก ๋ณํํ์๊ณ , DC ๋ฐฐ์ ๊ณํต์ ์ ๋ก๋ 2๊ฐ๋ก ๊ตฌ์ฑํ์๋ค. ๋ฐฐ์ ๊ณํต์
์ฌ์ฉํ ์ ๋ก ์ํผ๋์ค๋ AC ์ ๋ก์์ ์ฌ์ฉ๋๋ ACSR 160mm2์ ์ฌ์์ ์ ์ฉํ์๋ค. VSC์์ 0.25km ๋จ์ด์ง ๊ณณ์์ ์ฒซ ๋ฒ์งธ ์ ๋ก๊ฐ ๋ถ๊ธฐ๋์ด
2km ์ ๋ก๊ฐ ๊ตฌ์ฑ๋์ด ์๊ณ , ์ฒซ ๋ฒ์งธ ๋ถ๊ธฐ์ ์์ 0.25km ๋จ์ด์ง ๊ณณ์ ๋ ๋ฒ์งธ ์ ๋ก๊ฐ ๊ตฌ์ฑ๋์ด ์๋ค. ๊ฐ ์ ๋ก์ ๋ถ๊ธฐ์ ์ผ๋ก๋ถํฐ 1km๋ง๋ค 0.5MW์
๋ถํ๋ฅผ ์ฐ๊ฒฐํ์ฌ ๊ฐ๊ฐ 2๊ฐ์ ๋ถํ๊ฐ ์ฐ๊ฒฐ๋์ด ์๊ณ , ์ฐจ๋จ๊ธฐ๋ ๋ถ๊ธฐ์ ์ ๋ฐ๋ก ๋ค์ ๋ถํ ์์ชฝ์ ์ค์นํ์ฌ ์ ๋ก์ ๊ฐ๊ฐ 3๊ฐ์ ์ฐจ๋จ๊ธฐ๋ก ๊ตฌ์ฑํ์๋ค. ๊ณ ์ฅ
์์น๋ ๊ฐ ์ ๋ก์ ๋ถ๊ธฐ์ ์ผ๋ก๋ถํฐ 0km, 1km, 2km ์ง์ ์ ๋ชจ์ํ์๊ณ , ๋ถ์ฐ์ ์์ ์ฉ๋ 0.5MW์ ํ์๊ด ๋ฐ์ ์ ์ ์ฉํ์ฌ ์ฒซ ๋ฒ์งธ ์ ๋ก์ ๋ถ๊ธฐ์ ์ผ๋ก๋ถํฐ
1km, 2km ์ง์ ์ ์ ์ฉํ์๋ค. ์์ธํ DC ๋ฐฐ์ ๊ณํต ํ๋ผ๋ฏธํฐ๋ ํ 1์ ๋ํ๋ ์๋ค.
๊ทธ๋ฆผ 2. ๋ถ์ฐ์ ์์ด ์ฐ๊ณ๋ ๋ชจ์ DC ๋ฐฐ์ ๊ณํต
Fig. 2. Simulated DC distribution system with DG
ํ 1. ๋ชจ์ DC ๋ฐฐ์ ๊ณํต ๊ตฌ์ฑ ํ๋ผ๋ฏธํฐ
Table 1. Parameters of simulated DC distribution system
|
ํ๋ผ๋ฏธํฐ
|
๊ฐ
|
๋จ์
|
|
์ ์
|
AC ์ธก
|
22.9
|
kV
|
|
DC ์ธก
|
1.5
|
kV
|
|
์ ๋ก ์ํผ๋์ค
|
R
|
0.182
|
ฮฉ/km
|
|
L
|
1.040
|
mH/km
|
|
ํ์๊ด ๋ฐ์ ์ฉ๋
|
0.5
|
MW
|
|
๋ถํ
|
Load11, Load12,
Load21, Load22
|
0.5
|
MW
|
DC ๋ฐฐ์ ๊ณํต์ ๋ณดํธ ์ฒด๊ณ ๊ตฌ์ฑ์ ์ ๋ก ์ธ์
๋จ ๊ณ ์ฅ, ์ ๋ก ์ค๊ฐ ๊ณ ์ฅ, ์ ๋ก ๋ง๋จ ๊ณ ์ฅ์ ๋ฐ๋ผ ๋ณดํธ ๋์์ ๊ตฌ์ฑํ์๋ค.
์ ๋ก ์ธ์
๋จ์์ ๊ณ ์ฅ์ด ๋ฐ์ํ FB ๋๋ FE ๊ณ ์ฅ์์๋ CB1 ๋๋ CB2๊ฐ ์ฒซ ๋ฒ์งธ๋ก ๋์ํ๋ค. CB11, CB12 ๋๋ CB21, CB22๋
๊ณ ์ฅ์ ๋ณด๋ค ๋ค์ชฝ์ ์์นํ๊ธฐ ๋๋ฌธ์ ๋์ํ์ง ์๋๋ค.
์ ๋ก์ ์ค๊ฐ์์ ๊ณ ์ฅ์ด ๋ฐ์ํ FC ๋๋ FF ๊ณ ์ฅ์์๋ CB11 ๋๋ CB21์ด ์ฒซ ๋ฒ์งธ๋ก ๋์ํ๋ค. CB11 ๋๋ CB21์์ ๋ณดํธ ์คํจ ์ CB11
๋๋ CB21์ด ํ๋น ๋ณดํธ๋ก ๋์ํ๋ค. CB12 ๋๋ CB22๋ ๊ณ ์ฅ์ ๋ณด๋ค ๋ค์ชฝ์ ์์นํ๊ธฐ ๋๋ฌธ์ ๋์ํ์ง ์๋๋ค.
์ ๋ก ๋ง๋จ์์ ๊ณ ์ฅ์ด ๋ฐ์ํ FD ๋๋ FG ๊ณ ์ฅ์์๋ CB12 ๋๋ CB22๊ฐ ์ฒซ ๋ฒ์งธ๋ก ๋์ํ๋ค. CB12 ๋๋ CB22์์ ๋ณดํธ ์คํจ ์ CB11
๋๋ CB21์ด ํ๋น ๋ณดํธ๋ก ๋์ํ๋ฉฐ, CB11 ๋๋ CB21๋ ๋ณดํธ์ ์คํจํ๋ฉด ๋ง์ง๋ง์ผ๋ก CB1 ๋๋ CB2์์ ์ต์ข
ํ๋น ๋ณดํธ๋ก ๋์ํ๋ค.
๋ชจ์ ๋ฐฐ์ ๊ณํต์ ๊ตฌ์ฑํ๊ณ ๋ถ์ฐ์ ์์ ์ฐ๊ณํ์ง ์์ ์ฌ๋ก์ ๋ถ์ฐ์ ์์ ์ฐ๊ณํ ์ฌ๋ก์ ์ฐจ์ด์ ์ ์์น์ ์ผ๋ก ๋น๊ตํ๊ธฐ ์ํด ์ ๋ฅ ํฌ๊ธฐ ๋ณํ์จ์ ์ฌ์ฉํ์ฌ ์ฌ๋ก
๋ถ์์ ์งํํ์๋ค. ๋ณธ ๋
ผ๋ฌธ์์ ์ ์ํ ์ ๋ฅ ํฌ๊ธฐ ๋ณํ์จ์ ๋ถ์ฐ์ ์์ด ์ฐ๊ณ๋์ง ์์ ์ฌ๋ก์ ์ ๋ฅ ๋๋น ๋ถ์ฐ์ ์์ด ์ฐ๊ณ๋ ์ฌ๋ก์ ์ ๋ฅ ๋ณํ์จ์ ๋ปํ๋ค.
์ ๋ฅ ํฌ๊ธฐ ๋ณํ์จ์ (1)๊ณผ ๊ฐ์ด ๊ณ์ฐํ์ฌ ์ฌ์ฉํ์๋ค.
${I}_{{n}}$์ ๋ถ์ฐ์ ์์ด ์ฐ๊ณ๋ ์ฌ๋ก์ ์ ๋ฅ ํฌ๊ธฐ๋ฅผ ๋ปํ๋ฉฐ, ${I}_{1}$์ ๋ถ์ฐ์ ์์ด PCC1์ ์ฐ๊ณ๋ ์ฌ๋ก์ ์ ๋ฅ, ${I}_{2}$๋
๋ถ์ฐ์ ์์ด PCC2์ ์ฐ๊ณ๋ ์ฌ๋ก์ ์ ๋ฅ์ด๋ค.
2.2 ๊ณผ์ ๋ฅ ๊ณ์ ๊ธฐ
๋ชจ์ DC ๋ฐฐ์ ๊ณํต์ ์ฐจ๋จ๊ธฐ๋ฅผ ๋์์ํค๊ธฐ ์ํ ๊ณผ์ ๋ฅ ๊ณ์ ๊ธฐ ๋ชจ๋ธ๋ง์์ ์ฐจ๋จ๊ธฐ์ ํ๋ฅด๋ ์ ๋ฅ์ ์ด๋ํ๊ท (MA, Moving average)์ ์ ์ฉํ์ฌ
๋ชจ๋ธ๋งํ์๋ค. ์ด๋ํ๊ท ์ด๋ ๋ฐ์ดํฐ๋ฅผ ์ผ์ ํ ํฌ๊ธฐ๋งํผ ์๋ผ์ ํด๋น ๊ตฌ๊ฐ์ ํ๊ท ์ ๊ณ์ฐํ๊ณ , ์ด ๊ณผ์ ์ ์๊ฐ์ ํ๋ฆ์ ๋ฐ๋ผ ์์ฐจ์ ์ผ๋ก ์ด๋ํ๋ฉด์ ๋ฐ๋ณตํ๋
๋ฐฉ๋ฒ์ด๋ฉฐ ์ผ์ ํ ํฌ๊ธฐ๋ฅผ ์๋์ฐ๋ผ ์นญํ๋ค. ์ด๋ํ๊ท ์ ์ฌ์ฉํ๋ฉด ๋ฐ์ดํฐ์ ๊ธ๊ฒฉํ ๋ณํ๋ฅผ ์ค์ผ ์ ์์ผ๋ฏ๋ก, ๊ธ๋ณํ๋ ๊ฐ์ ์ํด ๋ฐ์ํ๋ ๋ณดํธ ๊ธฐ๊ธฐ์ ์ค๋์์
๋ฐฉ์งํ ์ ์๋ค. ๊ทธ๋ฌ๋, ์ด๋ํ๊ท ์ ๊ณผ๊ฑฐ ๋ฐ์ดํฐ ๊ธฐ๋ฐ์ผ๋ก ๊ณ์ฐํ๊ธฐ ๋๋ฌธ์ ํ๊ท ์ ์ทจํ๋ ์๋์ฐ ํฌ๊ธฐ๋งํผ ์๊ฐ ์ง์ฐ์ด ๋ฐ์ํ๊ฒ ๋๋ค. ์ด๋ํ๊ท ์ ๊ณ์ฐํ๋
์์์ (2)๊ณผ ๊ฐ๋ค.
$MA[k]$๋ $k$์์ ์์ ์ด๋ํ๊ท ๊ฐ, $W$๋ ์๋์ฐ ํฌ๊ธฐ, $X_{t-i}$๋ $t$ ์์ ์์ $i$๋งํผ ๊ณผ๊ฑฐ ๋ฐ์ดํฐ๋ฅผ ๋ปํ๋ค. ๋ณธ ๋
ผ๋ฌธ์์๋
์ฐจ๋จ๊ธฐ๊ฐ ์ค์น๋ ์์น์ ์ ๋ฅ๋ฅผ 1ms์ ์๋์ฐ๋ฅผ ์์ด ์ด๋ํ๊ท ์ ์ ์ฉํ์ฌ ๊ณผ์ ๋ฅ ๊ณ์ ๊ธฐ ๋์ ์กฐ๊ฑด์ ์ฌ์ฉํ์๋ค.
์ฐจ๋จ๊ธฐ๋ฅผ ๋์์ํค๊ธฐ ์ํ ๊ณผ์ ๋ฅ ๊ณ์ ๊ธฐ๋ ์ ๋ฅ ๋ณํ์จ(ROC, Rate of change)๊ณผ ์ ๋ฅ ํฌ๊ธฐ๋ฅผ ๋์์ ์ฌ์ฉํ๋ ๊ณผ์ ๋ฅ ๊ณ์ ๊ธฐ๋ก ๋ชจ๋ธ๋งํ์๋ค.
์ ๋ฅ ๋ณํ์จ์ ์ด์ฉํ ๊ณผ์ ๋ฅ ๊ณ์ ๊ธฐ ๋์์ ๊ฒฝ์ฐ, DC ๊ณ ์ฅ์ ๋ฅ๋ ๊ณ ์ฅ ์งํ ์ปคํจ์ํฐ ๋ฐฉ์ ์ ๋ฅ๋ก ์์๊ฐ์ ๊ธ์ฆํ๋ ํน์ง์ด ์กด์ฌํ๊ธฐ ๋๋ฌธ์, ๋น ๋ฅธ
๊ณ ์ฅ ์ฐจ๋จ์ ์ํด์ ์ ๋ฅ ๋ณํ์จ์ ์ด์ฉํ ์ ํ์ ๋์์ ๊ตฌํํ์๋ค. ๊ทธ๋ฌ๋, ์ ๋ฅ ๋ณํ์จ์ ๊ณ ์ฅ ์งํ ๊ธ์ฆํ ์ดํ ์ ์ฐจ 0์ ์๋ ดํ์ฌ ํ๋น ๋ณดํธ ์์๋ก๋
์ฌ์ฉํ๊ธฐ ์ด๋ ต๊ธฐ ๋๋ฌธ์, ๋ณดํธ ํ์กฐ๋ฅผ ์ํด ๊ฐ ๊ตฌ๊ฐ์ ์ฐจ๋จ๊ธฐ๋ฅผ ๋์์ํค๊ธฐ ์ํ ๊ณ์ ์์๋ก ์ ๋ฅ ๋ณํ์จ๊ณผ ์ ๋ฅ ํฌ๊ธฐ๋ฅผ ์ด์ฉํ ๊ณ์ ์์๋ฅผ ๋์์ ์ ์ฉํ์๋ค.
์ ๋ฅ ํฌ๊ธฐ๋ฅผ ์ด์ฉํ ๋ณดํธ๋ AC ๊ณํต์์ ์ฌ์ฉํ๋ ๊ณผ์ ๋ฅ ๊ณ์ ๊ธฐ ํน์ฑ์ ์ค IEEE ๋ฐํ์ ํน์ฑ์ ์ฌ์ฉํ์๋ค. ๊ณผ์ ๋ฅ ๊ณ์ ๊ธฐ์ ํน์ฑ์์ (3)๊ณผ ๊ฐ๋ค. (3)๊ณผ ๊ฐ์ด ๊ณ์ฐ๋ $T$๋ฅผ ์ฌ์ฉํ์ฌ (4)์ ์ ์ฉํด์ ๋์ ์ ํธ $I N T_{CB}$๋ฅผ ์์ฑํ๊ณ , $I N T_{CB}$๊ฐ 1์ด ๋์ผ๋ฉด ์ฐจ๋จ๊ธฐ๋ฅผ ๋์์ํจ๋ค. ๊ณผ์ ๋ฅ ๊ณ์ ๊ธฐ์ ๋ ๊ฐ์ง ๋ณดํธ
์์๋ฅผ ๋์์ํค๊ธฐ ์ํ ๊ธฐ์ค ์ ๋ฅ ๋ณํ๋๊ณผ ๊ธฐ์ค ์ ๋ฅ๋ ๊ฐ ๊ตฌ๊ฐ์ ๊ฐ์ ํฌ๊ธฐ์ ๋ถํ๋ฅผ ์ถ๊ฐํ์ ๋ ์ด์ ๋์ํ์ง ์๋ ๊ฐ์ผ๋ก ์ค์ ํ์ฌ ์ฐจ๋จ๊ธฐ๊ฐ ์ค๋์ํ์ง
์๋๋ก ๊ตฌํํ์๋ค. ๊ณผ์ ๋ฅ ๊ณ์ ๊ธฐ ์์ธ ํ๋ผ๋ฏธํฐ๋ ํ 2์ ๊ฐ๋ค.
$I_{C}$๋ ๊ณ์ ๊ธฐ๊ฐ ๊ณ ์ฅ์ ํ๋จํ๋ ๊ธฐ์ค ์ ๋ฅ, $TD$๋ ์๊ฐ ์ง์ฐ ์์, $f_{s}$๋ ๋ฐ์ดํฐ ์ํ๋ง ์ฃผํ์๋ฅผ ๋ํ๋ธ๋ค. ๋ณธ ๋
ผ๋ฌธ์์๋
$f_{s}= 100,\: 000$๋ก ์ค์ ํ์๋ค.
ํ 2. ๊ณผ์ ๋ฅ ๊ณ์ ๊ธฐ ํ๋ผ๋ฏธํฐ
Table 2. Parameters of OCR
|
|
์ ๋ฅ ๋ณํ์จ
|
์ ๋ฅ ํฌ๊ธฐ
|
๋์
์๊ฐ
[ms]
|
๊ธฐ์ค ๋ณํ๋
(diC)
[kA/us]
|
ํน์ฑ ๊ณก์
|
TD
|
๊ธฐ์ค
์ ๋ฅ
(iC)
[kA]
|
|
CB1
|
4
|
40
|
IEEE
Moderately
Inverse
|
0.002
|
1.25
|
|
CB11
|
19
|
1.00
|
|
CB12
|
10
|
-
|
|
CB2
|
40
|
1.15
|
|
CB21
|
16
|
0.90
|
|
CB22
|
9
|
-
|
ํ 3. ์๋ฎฌ๋ ์ด์
์ฌ๋ก
Table 3. Simulation cases
|
์ฌ๋ก
|
๊ณ ์ฅ์์น
|
๋ถ์ฐ์ ์ ์ฐ๊ณ ์์น
|
|
A0
|
X
|
X
|
|
A1
|
PCC1 |
|
A2
|
PCC2 |
|
B0
|
FB |
X
|
|
B1
|
PCC1 |
|
B2
|
PCC2 |
|
C0
|
FC |
X
|
|
C1
|
PCC1 |
|
C2
|
PCC2 |
|
D0
|
FD |
X
|
|
D1
|
PCC1 |
|
D2
|
PCC2 |
|
E0
|
FE |
X
|
|
E1
|
PCC1 |
|
E2
|
PCC2 |
|
F0
|
FF |
X
|
|
F1
|
PCC1 |
|
F2
|
PCC2 |
|
G0
|
FG |
X
|
|
G1
|
PCC1 |
|
G2
|
PCC2 |
3. ์๋ฎฌ๋ ์ด์
๊ฒฐ๊ณผ ๋ฐ ๋ถ์
๋ถ์ฐ์ ์์ด ์ฐ๊ณ๋ DC ๋ฐฐ์ ๊ณํต์์ ์๋ฎฌ๋ ์ด์
์ฌ๋ก๋ฅผ ๊ณ ์ฅ์์น์ ๋ถ์ฐ์ ์ ์ฐ๊ณ์์น์ ๋ฐ๋ผ 21๊ฐ์ง ์ฌ๋ก๋ก ๊ตฌ์ฑํ์๋ค. ๊ณ ์ฅ ์์น๋ฅผ ์ํ๋ฒณ์ผ๋ก, ๋ถ์ฐ์ ์
์ฐ๊ณ ์์น๋ฅผ ์ซ์๋ก ๋ถ๋ฅํ์ฌ ์ฌ๋ก๋ฅผ ๊ตฌ๋ถํ์๋ค. ์๋ฎฌ๋ ์ด์
๊ฒฐ๊ณผ๋ฅผ ํ ๋๋ก ์ฌ๋ก๋ณ๋ก ์ ๋ฅ ํฌ๊ธฐ, ์ ๋ฅ ํฌ๊ธฐ ๋ณํ์จ ๋ฐ ์ฐจ๋จ๊ธฐ ํธ๋ฆฝ์๊ฐ์ ๋น๊ตํ์๊ณ ,
์ ์ฒด ์ฌ๋ก ๊ตฌ์ฑ์ ํ 3๊ณผ ๊ฐ๋ค.
๋ณดํธ๊ธฐ๊ธฐ์ ๋์์ ์ ๋์, ์ ๋ถ๋์, ์ค๋์, ์ค๋ถ๋์ 4๊ฐ์ง๋ก ๋ถ๋ฅํ ์ ์๋ค. ์ ๋์์ ๋ณดํธ๊ธฐ๊ธฐ๊ฐ ๋์ํด์ผ ํ ๋ ๋์ํ๋ ๊ฒ, ์ ๋ถ๋์์ ๋ณดํธ๊ธฐ๊ธฐ๊ฐ
๋์ํ์ง ์์์ผ ํ ๋ ๋์ํ์ง ์๋ ๊ฒ, ์ค๋์์ ๋์ํ์ง ๋ง์์ผ ํ ๋ ๋์ํ๋ ๊ฒ, ์ค๋ถ๋์์ ๋์ํด์ผํ ๋ ๋์ํ์ง ์๋ ๊ฒ์ ์๋ฏธํ๋ค. ๋ณธ
๋
ผ๋ฌธ์์๋ DC ๋ฐฐ์ ๊ณํต์ ๊ตฌ์ฑํ๊ณ ์ฐจ๋จ๊ธฐ์ ์ค๋์ ๋ฐ ์ค๋ถ๋์ ์ํฉ์ ๊ฒํ ํ์๋ค.
3.1 ์ฌ๋ก A: ๊ณ ์ฅ์ด ๋์ง ์์ ํ์์
๊ทธ๋ฆผ 3. ์ฌ๋ก A์ ๊ณํต๋
Fig. 3. System diagram for Case A
๊ทธ๋ฆผ 4. ์ฌ๋ก A์ ๊ตฌ๊ฐ๋ณ ์ ๋ฅ ํฌ๊ธฐ
Fig. 4. Current magnitude by section in Case A
๊ทธ๋ฆผ 3์ ์ฌ๋ก A์ ๊ณํต๋๋ฅผ ๊ฐ๋ตํ๊ฒ ๋์ํํ ๊ฒ์ด๋ค. ์ฌ๋ก A์์๋ ๊ณ ์ฅ์ ๋ฐ์์ํค์ง ์๊ณ ๋ถ์ฐ์ ์ ์ฐ๊ณ ์ ๋ฌด์ ๋ฐ๋ผ ๊ตฌ๊ฐ๋ณ ์ ๋ฅ์ ๋ณํ๋ฅผ ํ์ธํ์๋ค.
์ฌ๋ก A0๋ ๋ถ์ฐ์ ์์ด ์ฐ๊ณ๋์ง ์์ ๊ฒฝ์ฐ, ์ฌ๋ก A1์ ๋ถ์ฐ์ ์์ด PCC1์ ์ฐ๊ณ๋ ๊ฒฝ์ฐ, ์ฌ๋ก A2๋ ๋ถ์ฐ์ ์์ด PCC2์ ์ฐ๊ณ๋ ๊ฒฝ์ฐ์ด๋ค.
๊ทธ๋ฆผ 4๋ ์ฌ๋ก A์์ ๋ถ์ฐ์ ์ ์ฐ๊ณ์ ๋ฐ๋ผ ๊ตฌ๊ฐ๋ณ ์ ๋ฅ ํฌ๊ธฐ๋ฅผ ๋ํ๋ธ ๊ทธ๋ํ์ด๋ค. ๊ฒ์ ์์ ๋ถ์ฐ์ ์์ด ์ฐ๊ณ๋์ง ์์ ์ฌ๋ก A0, ๋นจ๊ฐ์์ ๋ถ์ฐ์ ์์ด PCC1์
์ฐ๊ณ๋ ์ฌ๋ก A1, ๊ทธ๋ฆฌ๊ณ ํ๋์์ ๋ถ์ฐ์ ์์ด PCC2์ ์ฐ๊ณ๋ ์ฌ๋ก A2์์ ์ ๋ฅ ํฌ๊ธฐ๋ฅผ ๋ปํ๋ค. ๋ถ์ฐ์ ์์ด PCC1์ ์ฐ๊ณ๋ ์ฌ๋ก A1์ ๋ณด๋ฉด,
PCC1๋ณด๋ค ์์ชฝ์ธ ${I}_{{CB}1}$๊ณผ ${I}_{{CB}11}$์ ์ ๋ฅ ํฌ๊ธฐ๋ ์ฌ๋ก A0๋ณด๋ค ๊ฐ์ํ์์ง๋ง, PCC1๋ณด๋ค ๋ค์ชฝ์ธ ${I}_{{CB}12}$๋
๋ถ์ฐ์ ์์ ์ํฅ์ผ๋ก ์ ๋ฅ๊ฐ ์ํญ ์ฆ๊ฐํ์๋ค. ๋ฐ๋ฉด์ ๋ถ์ฐ์ ์์ด PCC2์ ์ฐ๊ณ๋ ์ฌ๋ก A2์ ๋ณด๋ฉด, ๋ถ์ฐ์ ์์ด ์ฐ๊ณ๋ ์ ๋ก ์ ๋ฅ ${I}_{{CB}1}$,
${I}_{{CB}11}$, ${I}_{{CB}12}$ ๋ชจ๋ ์ฌ๋ก A0๋ณด๋ค ๊ฐ์ํ์๋ค. ๋ถ์ฐ์ ์์ด ์ฐ๊ณ๋์ง ์์ ์ ๋ก ์ ๋ฅ ${I}_{{CB}2}$,
${I}_{{CB}21}$, ${I}_{{CB}22}$๋ ์ฌ๋ก A1๊ณผ A2 ๋ชจ๋ ์ฌ๋ก A0๋ณด๋ค ์ํญ ์ฆ๊ฐํ์๋ค.
๊ทธ๋ฆผ 5. ์ฌ๋ก A1๊ณผ A2์ ์ ๋ฅ ํฌ๊ธฐ ๋ณํ์จ
Fig. 5. Current change rate in Case A1 and A2
๊ทธ๋ฆผ 5๋ ์ฌ๋ก A1๊ณผ A2์ ์ ๋ฅ ํฌ๊ธฐ ๋ณํ์จ์ ๋ณด์ฌ์ค๋ค. ๊ทธ๋ฆผ 5๋ฅผ ๋ณด๋ฉด, ๋ถ์ฐ์ ์ ์ฐ๊ณ๋ก ์ธํ ์ ๋ฅ ๋ณํ๋ฅผ ๋ณด์์ ๋, ${I}_{{CB}1}$๊ณผ ${I}_{{CB}11}$์ ๋ถ์ฐ์ ์ ์ฐ๊ณ ์์น์ ๊ด๊ณ ์์ด ๋ถ์ฐ์ ์
์ฐ๊ณ๋ก ๊ฐ์ํ์๊ณ , ${I}_{{CB}12}$์ ๊ฒฝ์ฐ ๋ถ์ฐ์ ์์ด CB12๋ณด๋ค ์์ชฝ์ธ PCC1์ ์ฐ๊ณ๋์์ ๊ฒฝ์ฐ๋ ์ฆ๊ฐํ๊ณ , CB12๋ณด๋ค ๋ค์ชฝ์ธ PCC2์
์ฐ๊ณ๋์์ ๊ฒฝ์ฐ๋ ๊ฐ์ํ์๋ค. ๋ถ์ฐ์ ์์ด ์ฐ๊ณ๋์ง ์์ ์ ๋ก ์ ๋ฅ ${I}_{{CB}2}$, ${I}_{{CB}21}$, ${I}_{{CB}22}$๋
๋ถ์ฐ์ ์ ์ฐ๊ณ ์ ๋ชจ๋ ์ฆ๊ฐํ์๋ค.
3.2 ์ฌ๋ก B - G: ๊ณ ์ฅ ์
๊ทธ๋ฆผ 6์ ์ฌ๋ก๋ณ ์ ๋ฅ ํฌ๊ธฐ ๋ณํ์จ์ ๋ณด์ฌ์ค๋ค. ๋นจ๊ฐ์์ ๋ถ์ฐ์ ์์ด PCC1์ ์ฐ๊ณ๋ ์ฌ๋ก 1, ๊ทธ๋ฆฌ๊ณ ํ๋์์ ๋ถ์ฐ์ ์์ด PCC2์ ์ฐ๊ณ๋ ์ฌ๋ก 2์์
์ ๋ฅ ํฌ๊ธฐ๋ฅผ ๋ปํ๋ค. ๋ถ์ฐ์ ์์ด ์ฐ๊ณ๋ ์ ๋ก์์ ๊ณ ์ฅ์ด ๋ฐ์ํ๋ ์ฌ๋กใB, C, D์ ๋นํด ๋ถ์ฐ์ ์์ด ์ฐ๊ณ๋์ง ์์ ์ ๋ก์์ ๊ณ ์ฅ์ด ๋ฐ์ํ๋ ์ฌ๋ก
E, F, G
๊ทธ๋ฆผ 6. ์ฌ๋ก B - G์ ์ ๋ฅ ํฌ๊ธฐ ๋ณํ์จ (a) ์ฌ๋ก B, (b) ์ฌ๋ก C, (c) ์ฌ๋ก D, (d) ์ฌ๋ก E, (e) ์ฌ๋ก F, (f) ์ฌ๋ก
G
Fig. 6. Current change rate in Case B to G (a) Case B, (b) Case C, (c) Case D, (d)
Case E, (e) Case F, (f) Case G
์์ ${I}_{{CB}1}$๊ณผ ${I}_{{CB}11}$์ ๊ฒฝ์ฐ ์ ๋ฅ ํฌ๊ธฐ ๋ณํ์จ์ด ๋ ํฌ๊ฒ ๊ฐ์ํ์๋ค. ๋ถ์ฐ์ ์์ด CB12๋ณด๋ค ์์ชฝ์ธ PCC1์
์ฐ๊ณ๋ ์ฌ๋ก B1, C1, D1, E1, F1, G1์์ ${I}_{{CB}12}$๋ ํฌ๊ฒ ์ฆ๊ฐํ์ง๋ง, ๋ฐ๋๋ก CB12๋ณด๋ค ๋ค์ชฝ์ธ PCC2์ ์ฐ๊ณ๋
์ฌ๋ก B2, C2, D2, E2, F2, G2์์์์ ${I}_{{CB}12}$๋ ํฌ๊ฒ ๊ฐ์ํ๊ฑฐ๋ ๋ฐ๋๋ฐฉํฅ์ผ๋ก ์ ๋ฅ๊ฐ ํ๋ฅด๊ฒ ๋๋ ์ญ์กฐ๋ฅ๊ฐ ๋ฐ์ํ์๋ค.
์ฌ๋ก C2์์ ${I}_{{CB}22}$์ ์ ๋ฅ ํฌ๊ธฐ ๋ณํ์จ์ด โ741.1%๋ก ๊ฐ์ฅ ํฐ ๋ณํ๊ฐ ๋ฐ์ํ์๋ค. ๋ถ์ฐ์ ์์ด ์ฐ๊ณ๋์ง ์์ ์ ๋ก ์ ๋ฅ ${I}_{{CB}2}$,
${I}_{{CB}21}$, ${I}_{{CB}22}$๋ ๋ถ์ฐ์ ์ ์ฐ๊ณ์ ๋ชจ๋ ์ฆ๊ฐํ์๋ค.
๊ทธ๋ฆผ 7. ์ฌ๋ก B - G์ ์ฐจ๋จ๊ธฐ ๋์ ์๊ฐ (a) ์ฌ๋ก B, (b) ์ฌ๋ก C, (c) ์ฌ๋ก D, (d) ์ฌ๋ก E, (e) ์ฌ๋ก F, (f) ์ฌ๋ก
G
Fig. 7. Operation time of circuit breaker in Case B - G (a) Case B, (b) Case C, (c)
Case D, (d) Case E, (e) Case F, (f) Case G
๊ทธ๋ฆผ 7์ ์ฌ๋ก๋ณ ์ฐจ๋จ๊ธฐ ํธ๋ฆฝ ์๊ฐ์ ๋ณด์ฌ์ค๋ค. ์ฌ๋ก๋ณ๋ก ์ฒซ ๋ฒ์งธ๋ก ๋์ํ๋ ์ฐจ๋จ๊ธฐ์ ํธ๋ฆฝ ์๊ฐ์ ๊ตฌํ ํ์, ์ ์ ๋ณดํธ๋ก ๋์ํ๋ ์ฐจ๋จ๊ธฐ๋ฅผ ๋์์ํค์ง ์์์
๋ ๋์ํ๋ ์ฐจ๋จ๊ธฐ์ ํธ๋ฆฝ ์๊ฐ์ ์ธก์ ํ์๋ค. ๋ชจ๋ ์ฌ๋ก์์ ์๋ฎฌ๋ ์ด์
์ ์งํํ๊ณ ์์ ๊ฐ์ด ์ฐจ๋จ๊ธฐ๋ณ ํธ๋ฆฝ ์๊ฐ์ ๊ทธ๋ํ๋ก ๋์ํ์๋ค. ์ฌ๋ก C2์
๊ฒฝ์ฐ, ๋ณดํธ ํ์กฐ ์์ฐจ ํ์ธ์ ์ํด CB11์ ๋์์ํค์ง ์์์ ๋, ํ๋น ๋ณดํธ๋ก CB1์ด ๋์ํ๊ธฐ ์ ์ CB12๊ฐ ๋์ํ๋ ์ค๋์ ์ฌ๋ก๋ก ํ์ธ๋์๋ค.
๋ํ, ์ฌ๋ก D1์ ๊ฒฝ์ฐ, ๋ถ์ฐ์ ์ ์ฐ๊ณ์ ์ํฅ์ผ๋ก ๊ณ ์ฅ ์ ์ ์ ๋ณดํธ๋ก CB12๊ฐ ๋์ํ์ง ์๊ณ ํ๋น ๋ณดํธ๋ก CB11์ด ๋จผ์ ๋์ํ์ฌ CB12๊ฐ
๋์ํ์ง ์์ ์ค๋ถ๋์ ์ฌ๋ก๋ก ํ์ธ๋์๋ค.
3.3 ์ค๋์ ์ฌ๋ก: ์ฌ๋ก C2 (๊ณ ์ฅ: ${F}_{{C}}$, ๋ถ์ฐ์ ์: PCC2)
์ค๋์ ์ฌ๋ก์ธ ์ฌ๋ก C2๋ฅผ ๋ถ์ํ๊ธฐ ์ํด ๊ฐ์ ${F}_{{C}}$ ๊ณ ์ฅ์ ๋ถ์ฐ์ ์์ด ์ฐ๊ณ๋์ง ์์ ์ฌ๋ก C0์ ๋จผ์ ํ์ธํ์๋ค.
๊ทธ๋ฆผ 8(a)๋ ์ฌ๋ก C0์์ ๋ณดํธ ํ์กฐ ์์ฐจ ํ์ธ์ ์ํด CB11์ ๋์์ํค์ง ์์์ ๋ ์ฌ์ฉํ ๊ณํต๋์ด๋ฉฐ, ๊ทธ๋ฆผ 8(b)๋ ์ฌ๋ก C2์์ ๋ณดํธ ํ์กฐ ์์ฐจ ํ์ธ์ ์ํด CB11์ ๋์์ํค์ง ์์์ ๋ ์ฌ์ฉํ ๊ณํต๋์ด๋ค. ์ฌ๋ก C2๋ ์ฌ๋ก C0์์ ๋ถ์ฐ์ ์์ PCC2์
์ฐ๊ณํ ์ฌ๋ก์ด๋ค.
๊ทธ๋ฆผ 8. ์ฌ๋ก C0๊ณผ C2์ ๊ณํต๋ (a) ์ฌ๋ก C0, (b) ์ฌ๋ก C2
Fig. 8. System diagram for Case C0 and C2 (a) Case C0, (b) Case C2
๊ทธ๋ฆผ 9. ์ฌ๋ก C0์์ CB11์ ๋์์ํค์ง ์์์ ๋ ์ ๋ฅ์ ์ฐจ๋จ๊ธฐ ๋์ ์ ํธ (a) ICB1, ICB12 (b) diCB1, diCB12 (c)
CB1๊ณผ CB12์ ๋์ ์ ํธ
Fig. 9. Current and CB operating signal with CB11 not operated in Case C0 (a) ICB1,
ICB12 (b) diCB1, diCB12 (c) Operating signal of CB1 and CB12
๊ทธ๋ฆผ 9๋ ์ฌ๋ก C0์์ CB11์ ๋์์ํค์ง ์์์ ๋ ์ ๋ฅ์ ์ฐจ๋จ๊ธฐ ๋์ ์ ํธ๋ฅผ ๋ณด์ฌ์ค๋ค. ๊ณ ์ฅ ์งํ ๋๋ถ๋ถ์ ์ ๋ฅ๋ ๊ณ ์ฅ์ ์ผ๋ก ํ๋ฅด๋ฉด์ ${I}_{{CB}12}$๋
์์๊ฐ์ 0์ ์๋ ดํ๋ ๊ฐ์ ๊ฐ์ง๊ฒ ๋๋ค. ${I}_{{CB}1}$์ ๊ณ ์ฅ ๋ฐ์ ์ดํ ๊ธฐ์ค ์ ๋ฅ์ธ 1.25kA๋ฅผ ๋์ด ๋์ ์ ํธ๊ฐ ๋ฐ์ํ์ฌ CB1์
๊ณ ์ฅ์ด ๋ฐ์ํ๊ณ 12.31ms ํ์ ๋์ํ์๋ค. CB12๋ ๊ณ ์ฅ์ ๋ณด๋ค ๋ค์ชฝ์ ์์นํ๊ธฐ ๋๋ฌธ์ ๊ธฐ์ค ์ ๋ฅ๋ ๊ธฐ์ค ๋ณํ๋์ ๋์ง ์์ ๋์ ์ ํธ๋ ๋ฐ์ํ์ง
์์๋ค.
๊ทธ๋ฆผ 10์ ์ฌ๋ก C2์์ CB11์ ๋์์ํค์ง ์์์ ๋ ์ ๋ฅ์ ์ฐจ๋จ๊ธฐ ๋์ ์ ํธ๋ฅผ ๋ณด์ฌ์ค๋ค. ๊ณ ์ฅ ์งํ ๋ถ์ฐ์ ์ ์ถ๋ ฅ ์ ๋ฅ ${I}_{{pv}}$๊ฐ ์๊ฐ์ ์ผ๋ก
๊ณ ์ฅ์ ์ผ๋ก ํ๋ฅด๋ฉด์ ${I}_{{CB}12}$๋ ์ ๋ฅ๊ฐ ๋ฐ๋๋ฐฉํฅ์ผ๋ก ํ๋ฌ ์์๊ฐ ๋์ด ์ญ์กฐ๋ฅ๊ฐ ๋ฐ์ํ๋ค. ์ดํ ${I}_{{pv}}$๊ฐ ๊ฐ์ํ๋ฉด์
${I}_{{CB}12}$๋ ๊ฐ์ํ์ง๋ง, ์ฌ๊ธฐ์ ${I}_{{CB}12}$๋ ์์์์ ์ ๋๊ฐ์ด ๊ฐ์ํ๋ ๊ฒ์ผ๋ก, ์ธก์ ๋ฐฉํฅ์ผ๋ก ๋ณด์์ ๋๋ ์ฆ๊ฐํ์ฌ
์์ ๊ธฐ์ธ๊ธฐ๋ฅผ ๊ฐ๊ฒ ๋๊ณ ${di}_{{CB}12}$๋ ๊ธฐ์ค ๋ณํ๋์ธ 10kA/ฮผs๋ฅผ ๋์ด ๋์ ์ ํธ๊ฐ ๋ฐ์ํ๋ค. ${I}_{{CB}1}$์ด ๊ธฐ์ค
์ ๋ฅ์ธ 1.25kA๋ฅผ ๋๊ณ ๋จผ์ ๋์ ์ ํธ๊ฐ ๋ฐ์ํ์์ง๋ง, CB1์ ๋์ ์ ํธ๊ฐ 1์ ๋๋ฌํ๊ธฐ ์ ์ CB12์ ๋์ ์ ํธ๊ฐ ๋จผ์ 1์ ๋๋ฌํ์ฌ CB12๊ฐ
๊ณ ์ฅ์ด ๋ฐ์ํ๊ณ 9.22ms ํ์ ๋์ํ์๋ค. ${F}_{{C}}$ ๊ณ ์ฅ์ ๊ฒฝ์ฐ CB11์ด ์ฒซ ๋ฒ์งธ๋ก ๋์ํด์ผ ํ์ง๋ง, PCC2์ ๋ถ์ฐ์ ์์ ์ฐ๊ณ์
์ํฅ์ผ๋ก CB11๋ณด๋ค CB12๊ฐ ๋จผ์ ๋์ํ๋ ์ค๋์์ด ๋ฐ์ํ์๋ค.
๊ทธ๋ฆผ 10. ์ฌ๋ก C2์์ CB11์ ๋์์ํค์ง ์์์ ๋ ์ ๋ฅ์ ์ฐจ๋จ๊ธฐ ๋์ ์ ํธ (a) ICB1, ICB12, Ipv (b) diCB1, diCB12
(c) CB1๊ณผ CB12์ ๋์ ์ ํธ
Fig. 10. Current and CB operating signal with CB11 not operated in Case C2 (a) ICB1,
ICB12, Ipv (b) diCB1, diCB12 (c) Operating signal of CB1 and CB12
3.4 ์ค๋ถ๋์ ์ฌ๋ก: ์ฌ๋ก D1 (๊ณ ์ฅ: ${F}_{{D}}$, ๋ถ์ฐ์ ์: PCC1)
์ค๋ถ๋์ ์ฌ๋ก์ธ ์ฌ๋ก D1์ ๋ถ์ํ๊ธฐ ์ํด ๊ฐ์ ${F}_{{D}}$ ๊ณ ์ฅ์ ๋ถ์ฐ์ ์์ด ์ฐ๊ณ๋์ง ์์ ์ฌ๋ก D0์ ๋จผ์ ํ์ธํ์๋ค.
๊ทธ๋ฆผ 11(a)๋ ์ฌ๋ก D0์์ ์ฌ์ฉํ ๊ณํต๋์ด๋ฉฐ. ๊ทธ๋ฆผ 11(b)๋ ์ฌ๋ก D1์์ ์ฌ์ฉํ ๊ณํต๋์ด๋ค. ์ฌ๋ก D1์ ์ฌ๋ก D0์์ ๋ถ์ฐ์ ์์ด PCC1์ ์ฐ๊ณํ ์ฌ๋ก์ด๋ค. ์ฌ๋ก D์์๋ CB11์ด ์ฒซ ๋ฒ์งธ๋ก ๋์ํ๋๋ก
์ค์ ๋์ด ์๋ค.
๊ทธ๋ฆผ 11. ์ฌ๋ก D0๊ณผ D1์ ๊ณํต๋ (a) ์ฌ๋ก D0, (b) ์ฌ๋ก D1
Fig. 11. System diagram for Case D0 and D2 (a) Case D0, (b) Case D1
๊ทธ๋ฆผ 12. ์ฌ๋ก D0์์ CB11์ ๋์์ํค์ง ์์์ ๋ ์ ๋ฅ์ ์ฐจ๋จ๊ธฐ ๋์ ์ ํธ (a) ICB11, ICB12 (b) diCB11, diCB12
(c) CB11๊ณผ CB12์ ๋์ ์ ํธ
Fig. 12. Current and CB operating signal with CB11 not operated in Case D0 (a) ICB1,
ICB12 (b) diCB11, diCB12 (c) Operating signal of CB11 and CB12
๊ทธ๋ฆผ 13. ์ฌ๋ก D1์์ CB11์ ๋์์ํค์ง ์์์ ๋ ์ ๋ฅ์ ์ฐจ๋จ๊ธฐ ๋์ ์ ํธ (a) ICB1, ICB12, Ipv (b) diCB11, diCB12
(c) CB11๊ณผ CB12์ ๋์ ์ ํธ
Fig. 13. Current and CB operating signal with CB11 not operated in Case D1 (a) ICB1,
ICB12, Ipv (b) diCB11, diCB12 (c) Operating signal of CB11 and CB12
๊ทธ๋ฆผ 12๋ ์ฌ๋ก D0์์ ์ ๋ฅ์ ์ฐจ๋จ๊ธฐ ๋์ ์ ํธ๋ฅผ ๋ณด์ฌ์ค๋ค. ๊ณ ์ฅ ์งํ ๋๋ถ๋ถ์ ์ ๋ฅ๋ ๊ณ ์ฅ์ ์ผ๋ก ํ๋ฅด๋ฉด์ ${di}_{{CB}12}$๋ ๊ณง๋ฐ๋ก ๊ธฐ์ค ๋ณํ๋์ธ
10kA/ฮผs๋ฅผ ๋๊ธฐ๊ฒ ๋๋ค. ${di}_{{CB}12}$๊ฐ ๊ธฐ์ค ๋ณํ๋์ ๋๊ธฐ๊ณ ๋์ ์กฐ๊ฑด์ธ 4ms ์ด์ ์ง์๋๋ฉด์ CB12๋ 4.23ms๋ง์ ๋์ํ์๋ค.
๊ณ ์ฅ์ ์ ๋ก ๋ง๋จ์์ ๋ฐ์ํ๊ธฐ ๋๋ฌธ์, CB12์ด ๊ฐ์ฅ ๋จผ์ ๋ฐ์ํ์ฌ ๋์ํ๋ค. CB12๊ฐ ์ค๋ถ๋์ํ์ ๊ฒฝ์ฐ์๋ CB11๊ณผ CB1์ด ์์๋๋ก ๋์ํ๋๋ก
์ค์ ๋์ด ์๊ธฐ ๋๋ฌธ์, ์ฌ๋ก D0์์๋ CB11๊ณผ CB1์ ๋์ํ์ง ์์๋ค.
๊ทธ๋ฆผ 13์ ์ฌ๋ก D1์์ ์ ๋ฅ์ ์ฐจ๋จ๊ธฐ ๋์ ์ ํธ๋ฅผ ๋ณด์ฌ์ค๋ค. ๋ถ์ฐ์ ์์ ์ฐ๊ณ๋ก ๊ณ ์ฅ ์ ๋ถ์ฐ์ ์ ์ถ๋ ฅ ์ ๋ฅ ${I}_{{pv}}$๊ฐ ๊ณ ์ฅ ์ ๋ฅ์ ๊ธฐ์ฌํ๊ฒ
๋๊ณ , ${I}_{{CB}12}$๋ ๋ ๋น ๋ฅธ ์๋๋ก ์ ๋ฅ๊ฐ ์ฆ๊ฐํ๊ฒ ๋๋ค. ๊ทธ๋ก ์ธํด ${di}_{{CB}12}$๋ ๊ธฐ์ค ๋ณํ๋ 10kA/ฮผs๋ฅผ ์ฆ์
๋์ด CB12์ ๋์ ์ ํธ๊ฐ ์์ฑ๋์๋ค. ๊ทธ๋ฌ๋, ์ ๋ฅ ํฌ๊ธฐ๋ ๋ถ์ฐ์ ์ ์ฐ๊ณ๋ก ๋ ํฐ ๊ฐ์ ๊ฐ์ง๋ง, ๋ถ์ฐ์ ์ ์ถ๋ ฅ ์ ๋ฅ Ipv๊ฐ ๊ฐ์ํ๋ฉด์ ${di}_{{CB}12}$๋
์ ์ ๊ฐ์ํ๊ฒ ๋๋ค. ๊ทธ๋ก ์ธํด ${di}_{{CB}12}$๋ ๊ธฐ์ค ๋ณํ๋๋ณด๋ค ์์์ง๊ฒ ๋๊ณ , CB12์ ๋์ ์ ํธ๋ 1์ ๋์ง ๋ชปํ๊ณ ๋์ํ์ง ์๋๋ค.
์ดํ ${I}_{{CB}11}$์ ์ ๋ฅ๊ฐ ๊ธฐ์ค ์ ๋ฅ์ธ 1kA๋ฅผ ๋์ด CB11์ด ๊ณ ์ฅ์ด ๋ฐ์ํ๊ณ 20.41ms ํ์ ๋์ํ์๋ค. PCC1์ ๋ถ์ฐ์ ์
์ฐ๊ณ๋ก ์ธํด ์ฒซ ๋ฒ์งธ๋ก ๋์ํด์ผํ๋ CB12๊ฐ ๋์ํ์ง ๋ชปํ๊ณ CB11์ด ํ๋น๋ณดํธ๋ก ๋์ํ์๋ค. CB12๊ฐ ์ค๋ถ๋์ํ๋ ์ํฉ์ด ๋ฐ์ํ์๋ค.
4. ๊ฒฐ ๋ก
๋ถ์ฐ์ ์์ด ์ฐ๊ณ๋ DC ๋ฐฐ์ ๊ณํต์์ ๋ถ์ฐ์ ์ ์ฐ๊ณ ์์น์ ๊ณ ์ฅ ์์น์ ๋ฐ๋ผ ๊ฐ ๊ตฌ๊ฐ์ ์ ๋ฅ๊ฐ ๋ถ์ฐ์ ์์ ์ํฅ์ ๋ฐ์ ์ฐจ๋จ๊ธฐ ๋์ ์๊ฐ์ ์ํฅ์ ๋ฏธ์น๋
๊ฒ์ ํ์ธํ์๋ค.
ํ 4. ์ฌ๋ก B, C, D์ ์ฐจ๋จ๊ธฐ ๋์ ์๊ฐ ์ฐจ์ด
Table 4. CB operating time difference in Case B, C, D
|
์ฌ๋ก
|
CB1
|
CB11
|
CB12
|
|
B0
|
4.13
|
-
|
-
|
|
B1
|
+ 0.93
|
-
|
-
|
|
์๊ฐ ์ง์ฐ
|
-
|
-
|
|
B2
|
+ 0.89
|
-
|
-
|
|
์๊ฐ ์ง์ฐ
|
-
|
-
|
|
C0
|
12.31
|
4.39
|
-
|
|
C1
|
+ 0.72
|
+ 0.24
|
-
|
|
์๊ฐ ์ง์ฐ
|
์๊ฐ ์ง์ฐ
|
-
|
|
C2
|
+ 0.72
|
+ 0
|
+ 9.22
|
|
์๊ฐ ์ง์ฐ
|
-
|
์ค๋์
|
|
D0
|
27.18
|
16.51
|
4.23
|
|
D1
|
+ 12.54
|
+ 3.9
|
-
|
|
์๊ฐ ์ง์ฐ
|
์๊ฐ ์ง์ฐ
|
์ค๋ถ๋์
|
|
D2
|
+ 2.31
|
+ 1.15
|
0
|
|
์๊ฐ ์ง์ฐ
|
์๊ฐ ์ง์ฐ
|
-
|
ํ 4๋ ์ฌ๋ก B, C, D์ ์ฐจ๋จ๊ธฐ ๋์ ์๊ฐ ์ฐจ์ด๋ฅผ ๋ํ๋ด๊ณ ์๋ค. ๊ฐ ์ฌ๋ก์ 0๋ฒ์ ๋์ ์๊ฐ ๋๋น 1๋ฒ๊ณผ 2๋ฒ์ ๋์ ์๊ฐ ์ฐจ์ด๋ฅผ ๋์ดํ์๋ค. ๋ถ์ฐ์ ์์ด
์ฐ๊ณ๋ ์ ๋ก์ ๊ณ ์ฅ ์ฌ๋ก์ธ ์ฌ๋ก B, C, D์ ๊ฒฝ์ฐ, ๋ถ์ฐ์ ์ ์ฐ๊ณ๋ก ์ฐจ๋จ๊ธฐ ๋์ ์๊ฐ์ ๋์ฒด์ ์ผ๋ก ์ง์ฐ๋๋ ๊ฒ์ ํ์ธํ์๋ค.
์ฌ๋ก C2๋ ๋ถ์ฐ์ ์์ ์ญ์กฐ๋ฅ ๋ฐ์์ด ๊ณ์ ๊ธฐ์ ์ค๋์์ ์ ๋ฐํ ๊ฒฝ์ฐ๋ฅผ ๋ณด์ฌ์ค๋ค. ๊ณ ์ฅ ์งํ ๋ถ์ฐ์ ์์ ์๊ฐ์ ์ธ ์ถ๋ ฅ ์ฆ๊ฐ๋ก ์ธํด ๊ณ ์ฅ์ ํ๋ฐฉ, ์ฆ
๋ถ์ฐ์ ์ ์ธก์ ์์นํ ์ฐจ๋จ๊ธฐ์๋ ๋ฐ๋ ๋ฐฉํฅ์ ์ญ์กฐ๋ฅ๊ฐ ๋ฐ์ํ์ฌ ์ ๋ฅ๊ฐ ์์ ๊ฐ์ ๊ฐ๊ฒ ๋๋ค. ์ดํ ๋ถ์ฐ์ ์์ ์ถ๋ ฅ์ด ๊ฐ์ํ๋ฉด์ ์ญ์กฐ๋ฅ์ ํฌ๊ธฐ ๋ํ
๊ฐ์ํ๋๋ฐ, ์ด ๊ณผ์ ์์ ์ญ์กฐ๋ฅ ๊ตฌ๊ฐ์ ์ ๋ฅ ๋ณํ์จ์ ์์์์ ์์ ๊ธฐ์ธ๊ธฐ๋ก ๋ณ๋ํ๊ฒ ๋๋ค. ๊ฒฐ๊ณผ์ ์ผ๋ก, ์ ๋ฅ ๋ณํ๋ ๊ณ์ ์์๋ ์ด ์์ ๋ณํ์จ์
๊ณ ์ฅ ์ ํธ๋ก ์ค์ธํ์ฌ ๊ณ ์ฅ ๊ตฌ๊ฐ์ด ์๋ ๊ณณ์ ์ฐจ๋จ๊ธฐ๊ฐ ์ค๋์ํ๋ ๊ฒฐ๊ณผ๋ฅผ ์ด๋ํ๋ค.
์ฌ๋ก D1์ ๋ถ์ฐ์ ์์ ๋์ ํน์ฑ์ด ๊ณ ์ฅ ๊ตฌ๊ฐ ์ฐจ๋จ๊ธฐ์ ๋ถ๋์์ ์ ๋ฐํ ๊ฒฝ์ฐ์ด๋ค. ๊ณ ์ฅ ์งํ ๋ถ์ฐ์ ์์ ๊ณ ์ฅ ์ ๋ฅ ๊ธฐ์ฌ๋ก ์ธํด ๊ณ ์ฅ์ ์ ๊ฐ์ฅ ๊ฐ๊น์ด
์ฐจ๋จ๊ธฐ์ ์ ๋ฅ๋ ๋ถ์ฐ์ ์ ์ฐ๊ณ ์ด์ ๋ณด๋ค ๋ ๋น ๋ฅด๊ณ ํฌ๊ฒ ์์นํ๋ฉฐ, ์ด๋ก ์ธํด ์ ๋ฅ ๋ณํ๋ ๊ณ์ ์์์ ์ด๊ธฐ ๋์ ์ ํธ๊ฐ ์์ฑ๋๋ค. ๊ทธ๋ฌ๋ ๋ถ์ฐ์ ์์
์๊ฐ์ ์ธ ์ต๋ ์ถ๋ ฅ ์ดํ, DC ๋งํฌ ์ ์ ๊ฐํ ๋ฑ์ผ๋ก ์ธํด ์ถ๋ ฅ์ด ๊ธ๊ฒฉํ ๊ฐ์ํ๋ ๊ตฌ๊ฐ์ด ๋ฐ์ํ๋ค. ์ด ์๊ฐ, ์ฒซ ๋ฒ์งธ๋ก ๋์ํ๋ ์ฐจ๋จ๊ธฐ์ ํ๋ฅด๋
์ ๋ฅ ๋ณํ๋์ด ์๊ฐ์ ์ผ๋ก ๊ธฐ์ค ๋ณํ๋๋ณด๋ค ์์์ง๊ฒ ๋๋ฉด์ ์ฐจ๋จ๊ธฐ์ ๋์ ์ ํธ๊ฐ 1์ ๋์ง ๋ชปํ๊ณ ์๋ฉธ๋๋ค. ๋ฐ๋ผ์ ํด๋น ์ฐจ๋จ๊ธฐ๋ ์ ๋ ๋์ํ์ง ๋ชปํ๋
์ค๋ถ๋์ ์ํ์ ๋์ด๊ฒ ๋๋ฉฐ, ๊ณ ์ฅ ์ ๊ฑฐ๋ ์ ๋ฅ ๋ ๋ฒจ ๊ณ์ ์์์ ์ํด ๋์ํ๋ ํ๋น ๋ณดํธ ์ฐจ๋จ๊ธฐ์ ์์กดํ๊ฒ ๋๋ค.
ํ 5. ์ฌ๋ก E, F, G์ ์ฐจ๋จ๊ธฐ ๋์ ์๊ฐ ์ฐจ์ด
Table 5. CB operating time difference in Case E, F, G
|
์ฌ๋ก
|
CB2
|
CB21
|
CB22
|
|
E0
|
4.27
|
-
|
-
|
|
E1
|
0
|
-
|
-
|
|
-
|
-
|
-
|
|
E2
|
0
|
-
|
-
|
|
-
|
-
|
-
|
|
F0
|
13.26
|
4.41
|
-
|
|
F1
|
0.47
|
0
|
-
|
|
์๊ฐ ๋จ์ถ
|
-
|
-
|
|
F2
|
0.42
|
0
|
-
|
|
์๊ฐ ๋จ์ถ
|
-
|
-
|
|
G0
|
27.66
|
16.10
|
4.21
|
|
G1
|
1.94
|
0.59
|
0
|
|
์๊ฐ ๋จ์ถ
|
์๊ฐ ๋จ์ถ
|
-
|
|
G2
|
1.84
|
0.55
|
0
|
|
์๊ฐ ๋จ์ถ
|
์๊ฐ ๋จ์ถ
|
-
|
ํ 5๋ ์ฌ๋ก E, F, G์ ์ฐจ๋จ๊ธฐ ๋์ ์๊ฐ ์ฐจ์ด๋ฅผ ๋ํ๋ด๊ณ ์๋ค. ๊ฐ ์ฌ๋ก์ 0๋ฒ์ ๋์ ์๊ฐ ๋๋น 1๋ฒ๊ณผ 2๋ฒ์ ๋์ ์๊ฐ ์ฐจ์ด๋ฅผ ๋์ดํ์๋ค. ๋ถ์ฐ์ ์์ด
์ฐ๊ณ๋์ง ์์ ์ ๋ก์ ๊ณ ์ฅ ์ฌ๋ก์ธ ์ฌ๋ก E, F, G์ ๊ฒฝ์ฐ, ์ฐจ๋จ๊ธฐ ๋์ ์๊ฐ์ด ๋์ฒด์ ์ผ๋ก ๋จ์ถ๋์์ผ๋. ๋ณดํธ ํ์กฐ ์์ฐจ๋ ํฌ๊ฒ ๋ฒ์ด์ง์ง ์๊ณ ์ํญ
๊ฐ์ํ์๋ค. ์ฌ๋ก E, F, G์์ ์ค๋์ ๋ฐ ์ค๋ถ๋์์ด ๋ฐ์ํ์ง ์์ ์ด์ ๋ก ๋ถ์ฐ์ ์์ด ์ฐ๊ณ๋ ์ ๋ก๋ ๊ณ ์ฅ์ด ๋์ง ์์ ์ ๋ก๋ก ๊ณ ์ฅ ์ ์ ์ฒด์ ์ผ๋ก
์ ๋ฅ๊ฐ ๊ฐ์ํ์๋ค. ๋ถ์ฐ์ ์์ผ๋ก ์ธํด ์ญ์กฐ๋ฅ๊ฐ ๋ฐ์ํ ์ฌ๋ก๋ ๋ฐ์ํ์์ง๋ง, ์ฌ๋ก B, C, D์ ๋นํด ์ญ์กฐ๋ฅ๋ก ์ ๋ฅ ๋ ๋ฒจ์ด๋ ์ ๋ฅ ๋ณํ์จ์ด ์ฐจ๋จ๊ธฐ๊ฐ
๋์ํ ์์ค๊น์ง ๋๋ฌํ์ง ์์๋ค. ๊ทธ๋ก ์ธํด ์ฌ๋ก E, F, G์์๋ ์ค๋์ ๋๋ ์ค๋ถ๋์์ ๋ํ ์ํฉ์ด ๋ฐ์ํ์ง ์์๋ค.
DC ๋ฐฐ์ ๊ณํต์ ๋ถ์ฐ์ ์์ด ์ฐ๊ณ๋๋ฉด์ ๊ณ ์ฅ ๋ฐ์ ์ ๋ถ์ฐ์ ์์ด ๊ณ ์ฅ ์ ๋ฅ์ ๊ธฐ์ฌํ๊ฒ ๋๊ณ , ์ด๋ก ์ธํด ๊ธฐ์กด ๊ณผ์ ๋ฅ ๊ณ์ ๊ธฐ์ ๋ณดํธ ํ์กฐ ์์ฐจ๊ฐ ํ์ด์ง๋
๋ฌธ์ ๊ฐ ๋ฐ์ํ๋ค. ๋ณธ ์ฐ๊ตฌ์์๋ ๋ง์ดํฌ๋ก๊ทธ๋ฆฌ๋๋ off-grid์ ๊ฐ์ด ๋ถ์ฐ์ ์์ด ๋ค๋ ์ฐ๊ณ๋ DC ๋ฐฐ์ ๊ณํต์์ ๋ถ์ฐ์ ์์ ํน์ฑ์ ๊ณ ๋ คํ ๋ณดํธ ๊ธฐ๊ธฐ์
์ค์ ์ด ํ์์ ์์ ํ์ธํ์๋ค. ์ฐจ๋จ๊ธฐ๊ฐ ์ค๋์ํ ์์ ๊ณ ์ฅ ๊ตฌ๊ฐ๋ณด๋ค ๋์ ๊ตฌ๊ฐ์ ์ ๋ ฅ ๊ณต๊ธ์ด ์ฐจ๋จ๋์ด ์ ๋ ฅ ๊ณต๊ธ์ ์ ๋ขฐ๋๋ฅผ ๋จ์ดํธ๋ฆด ์ ์๊ณ , ์ฐจ๋จ๊ธฐ๊ฐ
์ค๋ถ๋์ํ ์์๋ ๊ณผ์ ๋ฅ์ ๋
ธ์ถ๋๋ ์๊ฐ์ด ๊ธธ์ด์ง๋ฉฐ ๊ทธ๋ก ์ธํ ์ค๋น ํ์ ๋ฐ ํ์ฌ ๋ฑ์ผ๋ก ์ด์ด์ง ์ ์๋ค. ๋ฐ๋ผ์ ๋ถ์ฐ์ ์ ์ฐ๊ณ ํ๊ฒฝ์์ ๋ณดํธ ๊ธฐ๊ธฐ์
์ค๋์ ๋ฐ ์ค๋ถ๋์์ ๋ฐฉ์งํ ์ ์๋ ์ง๋ฅํ ๋ณดํธ ํ์กฐ ์ ๋ต ๋ฐ ์์คํ
๊ฐ๋ฐ์ด ํ์ํ๋ค. ํนํ, VSC์ ๊ฐ์ ์ปจ๋ฒํฐ๋ ESS์ ๊ฐ์ด ์ญ์กฐ๋ฅ๋ก ์ธํ
๋ฌธ์ ๊ฐ ๋ฐ์ํ ์ ์๋ ์ง์ ์๋ ๋ฐฉํฅ์ฑ ๊ณ์ ๊ธฐ์ ์ ์ฉ์ ํตํด ๊ณ ์ฅ ์ํฉ์์ ์ ๋ ฅ ํ๋ฆ์ ๋ฐฉํฅ์ ๋ช
ํํ ๊ตฌ๋ถํ๋ ๊ฒ์ด ํ์์ ์ด๋ค.
Acknowledgements
This work was supported by project for Korea Institute for Advancement of Technology
(KIAT) grant funded by Korea Government (MOTIE) (P0017033, The Competency Development
Program for Industry Specialist) and also supported by the Korea Institute of Energy
Technology Evaluation and Planning (KETEP) and the Ministry of Trade, Industry & Energy
(MOTIE) of the Republic of Korea (No. RS-2024-00398166).
References
Z. Zhang, 2022, Smart DC: An AI and Digital Twin-based Energy-Saving Solution for
Data Centers, pp. 1-6

H. Qi, 2023, Fault Characteristic Analysis and a Novel Pilot Protection Scheme for
Pole-to-Ground Fault in Flexible DC Distribution Network, IEEE Access, Vol. 11, pp.
74071-74087

M. Starke, 2008, AC vs. DC distribution: Maximum transfer capability, pp. 1-6

A. Yazdani, R. Iravani, 2010, Voltage-sourced converters in power systems: modeling,
control, and applications

Ankan Chandra, 2020, Protection techniques for DC microgrid- A review, Electric Power
Systems Research, Vol. 187

J. Yang, 2012, Short-Circuit and Ground Fault Analyses and Location in VSC-Based DC
Network Cables, IEEE Transactions on Industrial Electronics, Vol. 59, No. 10, pp.
3827-3837

C. Li, 2017, Practical computation of di/dt for high-speed protection of DC microgrids,
pp. 153-159

M. Muniappan, 2021, A comprehensive review of DC fault protection methods in HVDC
transmission systems, Protection and Control of Modern Power Systems, Vol. 6, No.
1, pp. 1-20

X. Feng, 2017, A Novel Fault Location Method and Algorithm for DC Distribution Protection,
IEEE Transactions on Industry Applications, Vol. 53, No. 3, pp. 1834-1840

M. Farhadi, 2015, Event-Based Protection Scheme for a Multiterminal Hybrid DC Power
System, IEEE Transactions on Smart Grid, Vol. 6, No. 4, pp. 1658-1669

A. Meghwani, 2017, A Non-unit Protection Scheme for DC Microgrid Based on Local Measurements,
IEEE Transactions on Power Delivery, Vol. 32, No. 1, pp. 172-181

E. E. Pompodakis, 2025, Communication-Free Protection Scheme With Improved Selectivity
and Backup Reliability for Ring DC Networks, IEEE Access, Vol. 13, pp. 109579-109592

2021, KRNA Standard Specification

์ ์์๊ฐ
์ต์น์ (Seung-Su Choi)
He received B.S. degree from Soongsil Univ., Korea in 2023. Currently, he is a combined
Masterโs -Doctoral course student in the Dept. of Electrical Engineering at Soongsil
Univ., Korea.
She received B.S. degree from Soongsil Univ., Korea in 2024. Currently, she is a Master's
course student in the Dept. of Electrical Engineering in Soongsil Univ., Korea.
๋ฐ์ฐฌ๋ฌต (Chan-Muk Park)
He received B.S. degree from Soongsil Univ., Korea in 2024. Currently, He is a Master's
course student in the Dept. of Electrical Engineering in Soongsil Univ., Korea.
He received B.S., M.S., Ph.D. degrees from Chonbuk National Univ., Korea in 1996,
1998, and 2003, respectively. Currently, he is a professor in the Dept. of Electrical
Engineering at Soongsil Univ., Korea.