• 대한전기학회
Mobile QR Code QR CODE : The Transactions of the Korean Institute of Electrical Engineers
  • COPE
  • kcse
  • 한국과학기술단체총연합회
  • 한국학술지인용색인
  • Scopus
  • crossref
  • orcid

  1. (Dept. of Electrical Engineering, Soongsil University, Republic of Korea.)
  2. (Dept. of Computer Engineering, Jungwon University, Korea.)



distributed generation (DG), superconducting fault current limiter (SFCL), protection coordination, Overcurrent relay (OCR), Overvoltage relay (OVR)

1. 서 론

세계적으로 신재생 에너지의 공급이 늘어남에 따라 국내에서도 신재생 에너지의 확산과 보급을 위하여 정부는 다양한 정책을 제시하고 있다. 2017년에 발표된 ’재생에너지 3020 이행 계획‘은 2030년까지 발전 부분의 재생에너지 비율을 20 %까지 확보하기 위한 계획이다. 이에 더불어 2023년에 ’제10차 전력수급 기본계획‘이 개정되면서 신재생 에너지 보급 비율을 30년까지 총 발전량의 21.6 %, 36년까지 30 % 이상으로 정해두고 있다 [1].

오늘날, 신재생 에너지의 분산전원으로써 활용에 대한 관심이 높아지고 있는 이유는 이러한 기술의 발전이 기존의 송배전 시스템을 보완할 수 있는 현실적인 대안이라는 믿음 때문이다. 그러나, 분산전원의 설계, 보호 및 운영 과정에서 해결해야 할 여러 가지 문제가 있다. 주요 우려 사항 중 하나는 분산전원이 전력시스템과 부하에 과전압을 유발할 가능성이 있다는 것이다. 변전소와 인접한 선로에서 단선지락 사고가 발생하면 변전소 전원이 차단된다. 이때 분산전원이 여전히 시스템에 전력을 공급하고 있다면, 단선지락 고장이 발생한 상은 중성선(접지)의 전위와 동일하게 되며, 고장이 발생하지 않은 상과 중성선 사이에 연결된 부하나 장비에 갑작스럽게 선간전압과 동일한 과전압이 발생하게 된다. 이는 고장 전보다 약 1.73배 큰 과전압으로 배전용 변압기나 부하에 손상을 끼칠 수 있다. 또한, 인버터 기반 분산전원의 경우, 일시적 과전압이 발생한다 [2],[3],[4].

보편적으로 단선지락 상황에서 과전압 발생은 접지용 계기용 변압기(GPT, Ground Potential Transformer)를 사용하여 영상전압 성분을 검출하는 지락 과전압계전기(Over Voltage Ground Relay, OVGR, 59G)를 사용한다.

한편, 분산전원의 보급 확대는 과전압 문제뿐 아니라 계통 내 과전류 문제도 유발한다. 다수의 분산전원이 병렬로 연계되면, 고장시 유입되는 전류의 크기가 증가하며 보호기기의 정정 및 협조에 어려움이 발생할 수 있다. 이와 같은 문제를 해결하기 위한 방안으로 초전도 한류기가 꾸준히 개발되고 있다. 개발된 초전도 한류기는 크게 저항형과 인덕턴스형으로 분류된다 [5],[6]. 그중 저항형과 인덕턴스형 초전도 한류기의 장점을 모두 지닌 자기결합형 초전도 한류기의 경우, 두 코일간의 권선방향에 따라 자기결합형 초전도 한류기의 전체 임피던스가 달라질 수 있는 변압기 형태의 구조를 하고 있으며, 이는 곧 고장전류 제한이나 부하전류 용량에 영향을 끼칠 수 있다 [7],[8].

본 논문에서는 PSCAD/EMTDC를 활용하여 분산전원이 연계된 배전계통에서 단선지락 고장시 발생하는 큰 고장전류에 대비하고자 자기결합형 초전도 한류기를 모델링하였다. 이와 함께 주변압기를 보호하는 과전류계전기 (Overcurrent Relay, OCR, 51)와 분산전원의 독립운전 및 단선지락 상황에서 발생하는 과전압을 방지하기 위한 과전압계전기 (Over Voltage Relay, OVR, 59)도 구성하였다. 마지막으로, 초전도 한류기의 적용 위치에 따른 OCR과 OVR 간의 보호협조 특성을 분석하였다.

2. 모의 배전계통 구성

2.1 모의 배전계통

본 논문의 모의 배전계통은 주전원과 분선전원(DG), 변압기, 송전선로로 구성된다. 각 구성요소의 사양은 표 1에, 전체 단선도는 그림 1에 제시되어 있다. 계통은 주전원과 연결된 선로, 그리고 분산전원이 연계된 선로로 나뉘며, 각 선로에 연결된 부하(Load1, Load2)는 역률0.9의 1 MW 용량 3상 접지 부하로 구성되어 있다. 주전원이 연결된 주변압기 보호를 위한 과전류계전기와 분산전원이 연계된 선로의 과전압 보호를 위한 과전압계전기, 과전류 보호를 위한 자기결합형 초전도 한류기를 설계하여 적용하였다. 고장은 분산전원이 연계된 선로 말단과 연계되지 않은 선로 말단으로 각각 단선지락을 SWfault1과 SWfault2를 이용하여 a상 단선지락을 영구고장으로 모의하였다.

분산전원이 연계된 변압기의 2차측이 비접지 방식일 경우, 단선지락이 발생하면 지락 고장전류가 흐르게 되고, 주변압기 보호용 과전류계전기가 트립되어 주전원이 먼저 차단된다. 이때 분산전원이 독립운전 모드로 전환되며, 지락 고장이 발생한 상의 전위가 영전위가 되면서 건전 상에 과전압이 유도되는 문제가 발생한다. 이러한 이유로, 일반적으로 지락 과전압을 감지하여 차단하는 지락 과전압계전기의 적용이 제안되고 있다. 본 연구에서는 이러한 지락 과전압 문제에 대응하기 위한 또 다른 방안으로, PSCAD/EMTDC를 이용해 과전류계전기와 과전압계전기를 모델링하고, 시뮬레이션을 통해 보호협조 특성을 분석하였다. 아울러 자기결합형 초전도 한류기의 적용에 따른 전류 제한 효과가 보호계전기 동작에 미치는 영향도 함께 검토하였다.

표 1. 배전계통의 세부 사항

Table 1. Specifications of power distribution system

Value Unit
Main Source Capacity 45 MVA
Base Voltage 154 kV
Distributed Generator Capacity 20 MVA
Base Voltage 6.6 kV
Main Transformer Capacity 45 MVA
Winding method Δ-Y (grounded)
Grounding Reactor 1.15917 mH
Voltage Ratio 154 : 22.9 kV
Connection Transformer Capacity 30 MVA
Winding method Δ-Y (ungrounded)
Voltage Ratio 6.6 : 22.9 kV
Line Impedance Z1, Z2, Z3 1.86+j4.42 %Ω/km
Line Length Z1 10 km
Z2, Z3 5 km

그림 1. 배전계통 단선도

Fig. 1. Single line diagram of power distribution system

../../Resources/kiee/KIEE.2026.75.1.54/fig1.png

그림 1과 같이, 주전원 선로와 분산전원을 보호하기 위한 자기결합형 초전도 한류기의 적용 유무와 고장 위치(SWfault1, SWfault2)의 조합을 통해 총 다섯 가지 사례를 구성하였다. 첫 번째와 두 번째 사례는 자기결합형 초전도 한류기를 적용하지 않고 각각 SWfault1과 SWfault2로 고장을 인가한 경우이며, 세 번째와 네 번째 사례는 분산전원의 연계 변압기 인출선 위치(SFCL2)에 자기결합형 초전도 한류기를 적용하고 각각 SWfault1과 SWfault2으로 고장을 인가한 사례이다. 다섯 번째 사례는 주전원과 분산전원 변압기의 인출선 양측에 자기결합형 초전도 한류기를 적용하고 SWfault1으로 고장을 인가한 경우이다. 다섯 번째 사례와 더불어 보호협조를 제시하는 여섯 번째 사례에서는 다섯 번째 사례에서 OVR의 변수를 정정하는 사례이다.

2.2 자기결합형 초전도 한류기

본 논문에서는 고장 전류를 효과적으로 제한하기 위해, 변압기 권선 구조로 병렬 방식의 가극 권선 형태를 적용하였다. 사용된 한류기는 저항형 초전도체 소자를 포함하며, 이 소자는 변압기의 2차측에 직렬로 연결된다. 변압기의 두 권선은 서로 병렬로 결선되어 있으며, 전체 구조는 그림 2에 도시되어 있다. 변압기의 권수비는 3:1로 설정하였다 [9].

그림 2. 자기결합형 초전도 한류기의 구조

Fig. 2. Structure of superconducting magnetic-coupling type SFCL

../../Resources/kiee/KIEE.2026.75.1.54/fig2.png

두 권선이 병렬로 연결되어 있기 때문에 정상 운전시에는 자기적 평형이 유지된다. 그러나 고장이 발생하면 큰 전류가 흐르게 되면, 초전도체에 흐르는 전류가 임계전류를 초과하게 되고, 초전도 상태를 잃고 저항을 갖게 된다. 이 현상을 ’퀜치(quench)‘라 하며, 본 연구에서는 퀜치 발생시 초전도체의 저항값을 5 Ω으로 설정하였다. 퀜치 이후에는 해당 저항에 전압이 인가되면서 기존의 자기적 평형이 무너지게 되고, 이로 인해 큰 전류가 제한되는 효과가 나타난다. 이와 같은 원리를 갖는 자기결합형 초전도 한류기를 그림 1의 배전계통에 적용하여 고장 전류를 효과적으로 제한하고자 하였다.

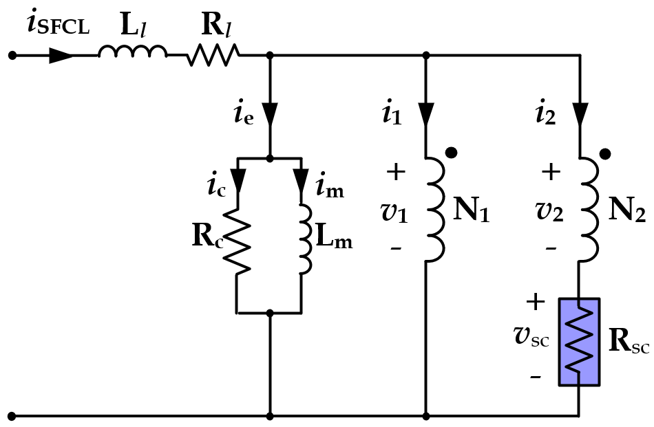
그림 3에 자기결합형 초전도 한류기의 등가회로를 도시하였다. 등가회로에서 1차 코일과 2차 코일의 자체 저항을 $R_{l}$로 함께 나타내었고, 누설 리액턴스를 $L_{l}$로 함께 나타내었다. 또한, 자화가지를 활용하여 자화 전류를 $i_{m}$으로 철손 저항을 $R_{C}$로, 자화 리액턴스를 $L_{m}$으로 나타내었다. 제한된 전류와 초전도체 소자에 걸리는 전압은 등가회로를 통하여 식 (1)과 식 (2)처럼 계산할 수 있다.

(1)
$i_{SFCL}=i_{e}+i_{1}+i_{2}$
(2)
$v_{sc}=v_{1}-v_{2}$

그림 3. 자기결합형 초전도 한류기의 등가회로

Fig. 3. Equivalent circuit of superconducting magnetic-coupling type SFLC

../../Resources/kiee/KIEE.2026.75.1.54/fig3.png

2.3 과전류계전기 (OCR, 51)

과전류계전기의 특성은 한전에서 제공하는 강반한시 (KEPCO-VI) 특성을 사용하여 모델링 하였다. 그림 1의 단선도에서는 과전류계전기의 번호 51로 표현하였다. 강반한시성 동작시간의 수식을 식 (3)에, 설정 변수를 표 2에 제시하였다. $TD$ (Time Dial)값은 반한시 동작 특성을 조절해 주는 제3의 조절 변수로써 이 값이 크면 클수록 더 늦게 동작하고, 작으면 작을수록 더 빠르게 동작하도록 동작시간을 조절해 주는 변수이다. $M$ 값은 고장을 감지하는 변수로써 측정 전류 $I$ 와 픽업 전류 $I_{p i ckup}$ 값의 비율이고, 식 (4)처럼 표현할 수 있다. 그림 4의 OCR 강반한시 특성 곡선에 따라서 $M$ 값이 설정한 임계치를 넘어가면 차단 신호의 누적이 시작되며 고장전류의 값이 클수록 즉, $M$ 값이 클수록 더 빠른 동작을 하게 된다. 허용전류의 1.5배 값을 넘어가면 차단 신호가 누적이 되도록 $M$ 값의 임계치를 1.5로 설정하였다.

(3)
$T_{trip}^{OCR}=TD_{OCR}\times\left(\dfrac{A_{OCR}}{M_{OCR}^{P_{OCR}}-1}+B\right)$
(4)
$M_{OCR}=\dfrac{I_{R M S}}{I_{p i ckup}}$
(5)
$I N T_{trip}^{OCR}=\begin{cases} 0&\quad\quad\quad\quad\quad\quad\quad\quad{if}{M}_{{OCR}}<1.5\\ \sum &\dfrac{1}{{T}_{{trip}}^{{OCR}}\times{T}_{{sam}}}\quad\quad{if}{M}_{{OCR}}\ge 1.5 \end{cases}$

표 2. 강반한시 과전류계전기 동작 변수

Table 2. Operational parameters of very inverse OCR

TDOCR AOCR B POCR
0.03 39.85 1.084 1.95

큰 고장전류가 흘러 식 (4)의 $M$ 값이 1.5를 넘어가면 식 (5)와 같이 차단 신호를 누적하기 시작하여 누적값이 1에 도달하게 되면 최종적으로 차단 신호 CBOCR을 생성한다.

그림 4의 OCR 강반한시 특성 곡선에 따라서 차단 동작이 이뤄지기 때문에, 고장이 매우 짧은 순간에 종료돼 버리면 차단 신호는 발생하지 않는다. 즉, 차단 신호의 누적이 1에 도달하지 못하는 것을 뜻한다.

그림 4. 과전류계전기와 과전압계전기의 특성 곡선

Fig. 4. Characteristic curve of OVR and OVR

../../Resources/kiee/KIEE.2026.75.1.54/fig4.png

2.4 과전압계전기 (OVR, 59)

과전압계전기의 특성은 한전에서 제공하는 반한시 (KEPCO-Inverse) 특성을 사용하여 모델링 하였다. 그림 1의 단선도에서는 과전압계전기의 번호 59로 표현하였다. 반한시성 동작시간의 수식을 식 (6)에, 설정 변수를 표 3에 제시 하였다. 식 (7)의 $M$ 값의 분모 Vpickup은 정상상태일 때 전압의 RMS 값인 13.2 kVrms로 설정하였고, 분자에는 상시로 측정되는 각 상의 RMS 값 중에 가장 큰 값이 들어간다. 과전류계전기와 비슷한 동작 방식을 가지고 있으며, 과전압은 평상시 전압의 1.2배를 넘었을 때를 과전압이라고 취급하고 있기 때문에 $M$ 값의 임계치를 1.2로 설정하였다.

(6)
$T_{trip}^{OVR}=TD_{OVR}\times\left(\dfrac{A_{OVR}}{M_{OVR}^{P_{OVR}}-1}\right)$
(7)
$M_{OVR}=\dfrac{V_{R M S}}{V_{p ickup}}$
(8)
$I N T_{trip}^{OVR}=\begin{cases}0&\quad\quad\quad\quad\quad\quad\quad\quad{if}{M}_{{OVR}}<1.2\\\sum &\dfrac{1}{{T}_{{trip}}^{{OVR}}\times{T}_{{sam}}}\quad\quad{if}{M}_{{OVR}}\ge 1.2\end{cases}$

표 3. 반한시 과전압계전기 동작 변수

Table 3. Operational parameters of inverse OVR

TDOVR AOVR POVR
0.02 10.5 1.75

각 상전압의 RMS 값을 연속적으로 측정하여 고장을 감시하고 있으며, 식 (7)의 분모에는 3개의 상 중에 가장 큰 RMS 전압값을 가져오도록 설정하였다. 고장 감지 변수 $M$ 값이 1.2를 넘어가면 아래의 식 (8)과 같이 차단 신호의 누적을 시작하고, 그림 4의 OVR 반한시특성 곡선에 따라 과전압의 크기가 클수록 누적 시간이 줄어들며, INTtrip 값이 1이 되면 차단 신호 CBOVR을 생성하여 차단기를 동작시키고, 매우 짧은 순간 고장이 발생하였다가 제거되면 신호의 누적이 1에 도달하지 못하며 계전기는 동작하지 않는다.

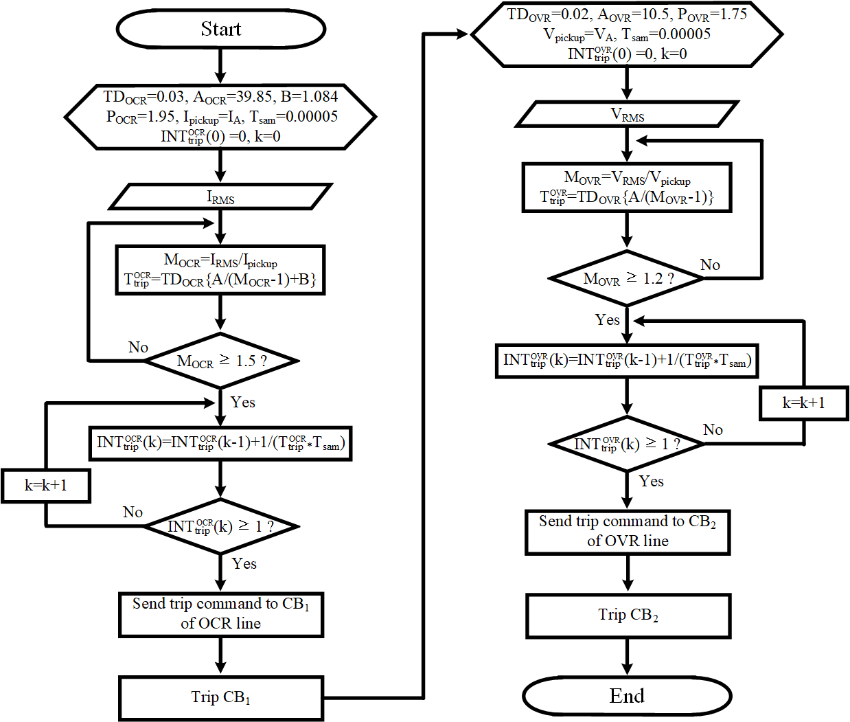
그림 5. 계전기의 동작 흐름도

Fig. 5. Relays operation flowchart

../../Resources/kiee/KIEE.2026.75.1.54/fig5.png

그림 5는 과전류계전기와 과전압계전기의 동작 흐름도를 도시한 것이다. 과전류계전기에서 큰 고장전류를 먼저 감지하여 흐름도에 따라 트립신호를 CB1에 전송하여 주전원 선로를 차단하면, 독립운전으로 인하여 과전압이 크게 발생하게 되고 흐름도에 따라 과전압계전기에서 CB2에 트립신호를 전송하여 분산전원을 과전압으로부터 분리시킨다.

3. 결과 및 분석

본 논문에서는 분산전원이 연계된 배전계통의 과전류계전기와 과전압계전기 간 보호협조를 분석하기 위해 자기결합형 초전도 한류기의 적용 여부와 적용 위치, 고장 위치에 따른 다섯 가지 사례를 구분하여 시뮬레이션을 진행하였다. 모든 사례에서 a상 단선지락 고장을 모의하였으며, 사례 1, 3, 5에서는 그림 1의 SWfault1 스위치를 이용하여 분산전원 연계 선로 측의 말단에서 고장을 인가하였다. 반면, 사례 2와 4에서는 SWfault2 스위치를 통해 분산전원 미연계 선로 측의 말단에서 고장을 인가하였다.

다섯 가지 사례의 분석을 토대로 사례 6은 사례 5와 조건을 동일하게 설정한 상태에서 OVR의 보호협조 방안을 제시한 사례이다. 자기결합형 초전도 한류기의 적용으로 인하여 분산전원의 독립 운전시 발생하는 지락 과전압이 감소하며, 이로 인하여 OVR의 동작이 지연되는 문제가 발생한다. 과전압의 크기가 줄어드는 것은 좋은 현상이라고 볼 수 있지만, 계통을 보호하는 계전기의 입장에서는 고장 분리가 늦어지는 동작 지연의 원인이 된다. 이것을 해결하기 위하여 OVR의 동작 조절 변수 TD값을 정정하여 보호협조 방안을 제시하였다. 각 사례에 대하여 표 4에 정리하여 제시하였다.

표 4. 시뮬레이션의 사례

Table 4. Cases of the simulation

사례 번호 자기결합형 초전도 한류기 적용 여부 적용 위치 고장 위치
사례 1 미적용 - 분산전원 연계 선로
사례 2 미적용 - 분산전원 미연계 선로
사례 3 적용 분산전원 측 분산전원 연계 선로
사례 4 적용 분산전원 측 분산전원 미연계 선로
사례 5 적용 분산전원 + 주전원 측 분산전원 연계 선로
사례 6 적용 분산전원 + 주전원 측 분산전원 연계 선로

3.1 사례 1 : 자기결합형 초전도 한류기 미적용, 분산전원 연계선로 고장

본 사례는 자기결합형 초전도 한류기를 적용하지 않은 상태에서, 분산전원이 연계된 선로 말단(SWfault1)에 a상 단선지락(Single-Line-to-Ground, SLG) 고장이 발생한 상황을 시뮬레이션한 것이다. 고장은 시뮬레이션 시간 0.5초에 인가되었으며, 고장은 2초 시뮬레이션 시간 중 1.5초 동안 지속되도록 영구 고장을 구성하였다. 고장 발생 시의 전압, 전류, 보호 계전기 동작 신호는 그림 6에 도시되어 있다.

고장이 발생하자 주전원 측 OCR의 a상에는 약 1.85 kA의 피크전류와 1.02 kArms 수준의 큰 고장전류가 흐른다. 이로 인해 OCR의 동작지표 M값이 3.61 로 상승하여, 동작지표 M값의 동작 시작 값인 1.5보다 크게 된다. 이에 따라 그림 6(c)와 같이 OCR의 동작 누적값인 INTOCR이 고장 발생 후 빠르게 증가하여 강반한시 특성에 따라 누적값이 1에 도달한 시점(9 cycle, 144 ms)에서 차단 신호 CBOCR이 출력되어 주전원이 차단된다.

주전원이 차단된 이후, 분산전원은 독립운전(Islanding) 모드로 전환되며, 고장이 발생한 a상의 전위가 영전위로 떨어진다. 이로 인해 건전상(c상)에 과전압이 발생하며, 그림 6(b)에 나타난 바와 같이 c상의 전압은 17.35 kVrms까지 상승한다. 이에 따라 그림 6(c)와 같이 OVR의 동작지표 M값은 1.33까지 증가하여, 임계값 1.2를 초과하여 차단 신호를 생성하기 위한 INTOVR 누적값이 증가하기 시작한다. 영구고장이기 때문에 반한시 특성에 따라 누적값이 1에 도달한 시점 (21 cycle, 342 ms)에서 차단 신호 CBOVR이 출력되어 분산전원이 고장으로부터 분리된다. 상기 내용의 결과 값을 표 5에 제시하였다.

그림 6. 자기결합형 초전도 한류기가 적용되지 않고, 분산전원이 연계된 선로의 말단에서 고장 발생시 시뮬레이션 파형 (사례 1) (a) 주전원 측의 전압과 전류 파형 (b) 분산전원 측의 전압과 전류 파형 (c) 과전류계전기와 과전압계전기의 신호 파형

Fig. 6. Simulation waveforms of fault occurrence on the end of the line with distributed generation connected without the application of SFCL (case 1) (a) Current and voltage waveforms on the main power supply. (b) Current and voltage waveforms on the distributed generation. (c) Signal waveforms of overcurrent relay and over voltage relay.

../../Resources/kiee/KIEE.2026.75.1.54/fig6.png

표 5. 사례 1의 시뮬레이션 결과 값

Table 5. Simulation results of case 1

구분 측정값
주전원 최대 전류 약 1.02 kArms
분산전원 최대 전압 약 17.35 kVrms
OCR동작 시간 약 9 cycle (≒ 144 ms)
OVR동작 시간 약 21 cycle (≒ 342 ms)

그림 6(a)그림 6(b)는 각각 주전원과 분산전원 측 전압 및 전류 파형을 나타내며, 그림6(c)는 각 계전기의 누적지수와 출력 신호를 나타낸다. 고장을 감지하는 M값과 계전기의 누적지수 INT값의 관계는 식 (3) ~ (8)에 따라 계산되며, 계전기 동작 판단 및 보호 협조 성능 분석의 핵심 요소로 활용된다.

결론적으로, 본 사례에서는 자기결합형 초전도 한류기가 적용되지 않았기 때문에, 고장전류의 크기가 계전기의 임계 조건을 충분히 초과하여 OCR과 OVR이 모두 정상적으로 동작하였다. 이는 분산전원 연계 계통에서 자기결합형 초전도 한류기가 없는 경우에도 보호 협조가 가능한 점을 의미하며, 이후 사례들과 비교 분석을 통해 자기결합형 초전도 한류기의 적용효과를 정량적으로 확인할 수 있는 기준이 된다.

3.2 사례 2 : 자기결합형 초전도 한류기 미적용, 분산전원 미연계선로 고장

본 사례는 자기결합형 초전도 한류기를 적용하지 않은 상태에서, 분산전원이 연계되지 않은 선로 말단(SWfault2)에 a상 단선지락(SLG) 고장이 발생한 상황을 시뮬레이션한 것이다. 고장은 0.5초에 시점에 인가되어 2초 시뮬레이션 시간 중 1.5초 동안 지속되도록 영구고장을 구성하였다. 고장 발생시의 전압, 전류, 보호 계전기 동작 신호는 그림 7에 도시되어 있다.

그림 7. 자기결합형 초전도 한류기가 적용되지 않고, 분산전원이 연계되지 않은 선로의 말단에서 고장 발생시 시뮬레이션 파형 (사례 2) (a) 주전원 측의 전압과 전류 파형 (b) 분산전원 측의 전압과 전류 파형 (c) 과전류계전기와 과전압계전기의 신호 파형

Fig. 7. Simulation waveforms of fault occurrence on the end of the normal line, without the application of SFCL (case 2) (a) Current and voltage waveforms on the main power supply. (b) Current and voltage waveforms on the distributed generation. (c) Signal waveforms of overcurrent relay and overvoltage relay.

../../Resources/kiee/KIEE.2026.75.1.54/fig7.png

고장이 발생하자 주전원 측 OCR의 a상에는 약 2.65 kA의 피크전류와 1.44 kArms 수준의 큰 고장전류가 흐른다. 이로 인해 OCR의 동작지표 M값이 5.0까지 상승하여, 사례 1에서의 3.61보다 38% 높은 수치이다. 이는 각각의 고장 위치에서 전원까지의 임피던스 차이에 기인한다. 이에 따라 그림 7(c)와 같이 OCR의 동작 누적값인 INTOCR이 고장 발생 후 빠르게 증가하여 강반한시 특성에 따라 누적값이 1에 도달한 시점(6 cycle, 96 ms)에서 차단 신호 CBOCR이 출력되어 주전원이 차단된다.

주전원이 차단된 이후, 분산전원은 독립운전(Islanding) 모드로 전환되며, 이로 인해 건전상(c상)에 과전압이 유도되었다. 그림 7(b)에 나타난 바와 같이 c상의 전압은 17.73 kVrms까지 상승한다. OVR의 동작지표 M값 또한 1.36까지 증가하여, 차단 신호를 생성하기 위한 INTOVR 누적값이 증가하기 시작한다. 영구고장이기 때문에 반한시 특성에 따라 누적값이 1에 도달한 시점(19 cycle, 310 ms)에서 차단 신호 CBOVR이 출력되어 분산전원이 고장으로부터 분리된다. 상기 내용의 결과 값을 표 6에 제시하였다.

표 6. 사례 2의 시뮬레이션 결과 값

Table 6. Simulation results of case 2

구분 측정값
주전원 최대 전류 약 1.44 kArms
분산전원 최대 전압 약 17.73 kVrms
OCR동작 시간 약 6 cycle (≒ 96 ms)
OVR동작 시간 약 19 cycle (≒ 310 ms)

그림 7(a)그림 7(b)는 각각 주전원과 분산전원 측 전압 및 전류 파형을 나타내며, 그림 7(c)는 각 계전기의 출력 신호와 누적 지수를 나타낸다. OCR과 OVR 모두 강반한시 및 반한시 특성에 따라 정상적으로 동작하였으며, 사례 1과 비교해 고장 위치가 계전기 동작 시간에 직접적인 영향을 주는 것을 확인하였다.

결론적으로, 본 사례에서는 분산전원이 연계되지 않은 선로에서 고자이 발성하였기 때문에, 고장전류의 크기가 더 크게 발생하여 OCR은 사례 1보다 3 cycle, OVR은 사례 1보다 2cycle 빠르게 동작하였다. 이는 고장 위치에 따라 보호 계전기의 응답 특성이 달라짐을 보여주며, 고장지점에서 전원까지의 임피던스 차이에 기인한다.

3.3 사례 3 : 분산전원 측에 자기결합형 초전도 한류기 적용, 분산전원 연계선로 고장

본 사례는 자기결합형 초전도 한류기가 분산전원 측(SFCL2)에 적용된 상태에서, 분산전원이 연계된 선로 말단(SWfault1)에 a상 단선지락(SLG) 고장이 발생한 상황을 시뮬레이션한 것이다. 이전 사례 1과 동일한 조건에서 자기결합형 초전도 한류기만 적용하여, 적용 유무에 따른 변화를 비교하였다. 고장 발생시의 전압, 전류, 보호 계전기 동작 신호는 그림 8에 도시되어 있다.

고장 발생 직후 주전원 측 OCR의 a상에는 약 1.85 kA의 피크전류와 1.03 kArms 수준의 고장전류가 흐른다. 이로 인해 OCR의 동작지표 M값이 사례 1과 동일하게 3.61까지 상승한다. 이에 따라 그림 8(c)처럼 사례 1과 동일한 OCR의 동작 누적값 INTOCR이 1이 되는 시점(9 cycle, 144 ms)에서 차단 신호 CBOCR이 출력되어 주전원이 차단된다.

그림 8. 자기결합형 초전도 한류기가 분산전원 선로에 적용되고, 분산전원이 연계된 선로의 말단에서 고장 발생시 시뮬레이션 파형 (사례 3) (a) 주전원 측의 전압과 전류 파형 (b) 분산전원 측의 전압과 전류 파형 (c) 과전류계전기와 과전압계전기의 신호 파형

Fig. 8. Simulation waveforms of fault occurrence on the end of the line with distributed generation connected, with the application of SFCL on distributed generation connected line (case 3) (a) Current and voltage waveforms on the main power supply. (b) Current and voltage waveforms on the distributed generation. (c) Signal waveforms of overcurrent relay and overvoltage relay.

../../Resources/kiee/KIEE.2026.75.1.54/fig8.png

주전원이 차단된 이후, 분산전원은 독립운전(Islanding) 모드로 전환되며 고장이 지속된다. 이때 주전원 측에 흐르던 지락 전류가 모두 분산전원 측으로 집중되어 초전도체에 흐르는 전류가 임계 전류를 초과하여 퀜치(quench) 현상이 발생한다. 퀜치 이후, 자기결합형 한류기가 임피던스 성분을 가지며 고장 전류를 제한하고, 이에 따라 분산전원 측 전압에 전압 강하가 발생한다. 그림 8(b)에 나타난 바와 같이 c상에 유도되는 과전압의 크기는 사례 1보다 감소한 16.87 kVrms수준으로 나타난다. 이에 따라 OVR의 동작지표 M값 또한 1.29까지 감소하며, 반한시 특성에 따라 누적값 INTOVR이 1에 도달하는 시점(24 cycle, 386 ms)이 지연되어 차단 신호 CBOVR의 출력과 분산전원의 고장으로부터 분리 또한 지연된다. 상기 내용의 결과 값을 표 7에 제시하였다.

표 7. 사례 3의 시뮬레이션 결과 값

Table 7. Simulation results of case 3

구분 측정값
주전원 최대 전류 약 1.03 kArms
분산전원 최대 전압 약 16.87 kVrms
OCR동작 시간 약 9 cycle (≒ 144 ms)
OVR동작 시간 약 24 cycle (≒ 386 ms)

그림 8(a)그림 8(b)는 각각 주전원과 분산전원 측 전압 및 전류 파형을, 그림 8(c)는 각 계전기의 출력 신호와 누적 지수를 나타낸다. 이 사례에서는 자기결합형 초전도 한류기의 적용이 전류 제한 효과를 주기는 하지만, 보호 계전기 간 협조에 있어 부정적 영향을 줄 수 있음을 시사한다.

결론적으로, 본 사례에서는 자기결합형 초전도 한류기의 적용으로 전압 강하가 발생하여 OVR의 동작이 사례 1보다 44 ms 지연되어 동작하였다. 이는 자기결합형 초전도 한류기의 임피던스에 기인하며, 과전압계전기의 Time Dial(TD) 값 보정 등이 후속 대책으로 고려될 수 있다.

3.4 사례 4 : 분산전원 측에 자기결합형 초전도 한류기 적용, 분산전원 미연계선로 고장

본 사례는 자기결합형 초전도 한류기가 분산전원 측(SFCL2)에 적용된 상태에서, 분산전원이 연계되지 않은 선로 말단(SWfault2)에 a상 단선지락(SLG) 고장이 발생한 상황을 시뮬레이션한 것이다. 이는 사례 2와 동일한 조건에서 자기결합형 초전도 한류기만 적용하여, 적용 유무에 따른 변화를 비교하였다. 고장 발생시의 전압, 전류, 보호 계전기 동작 신호는 그림 9에 도시되어 있다.

고장 발생시 주전원 측 OCR의 a상에는 약 2.65 kA의 피크전류와 1.44 kArms 수준의 큰 고장전류가 흐른다. 해당 수치는 사례 2와 거의 동일하며 OCR의 동작 누적값 INTOCR 또한 동일하게 1에 도달하는 시점(6 cycle, 96 ms)에서 차단 신호 CBOCR이 출력되어 주전원이 차단된다. 이는 자기결합형 초전도 한류기가 분산전원 측에 적용되어 있으므로 고장 초기에는 영향을 끼치지 않기 때문이다.

그림 9. 자기결합형 초전도 한류기가 분산전원 선로에 적용되고, 분산전원이 연계되지 않은 선로의 말단에서 고장 발생시 시뮬레이션 파형 (사례 4) (a) 주전원 측의 전압과 전류 파형 (b) 분산전원 측의 전압과 전류 파형 (c) 과전류계전기와 과전압계전기의 신호 파형

Fig. 9. Simulation waveforms of fault occurrence on the end of the normal line, with the application of SFCL on distributed generation connected line (case4) (a) Current and voltage waveforms on the main power supply. (b) Current and voltage waveforms on the distributed generation. (c) Signal waveforms of overcurrent relay and overvoltage relay.

../../Resources/kiee/KIEE.2026.75.1.54/fig9.png

주전원이 차단된 이후, 분산전원은 독립운전(Islanding) 모드로 전환되며, 고장이 지속되는 동안 지락 전류가 분산전원 측으로 집중된다. 이로 인해 초전도체가 퀜치하며 자기결합형 초전도 한류기가 임피던스를 형성하여 고장 전류를 제한함과 동시에 전압강하를 발생시킨다.

그 결과 건전상(c상)에 그림 9(b)에 나타난 바와 같이 c상의 전압은 17.20 kVrms로 사례 2보다 감소한다. OVR의 동작지표 M값 또한 1.32까지 감소하여, 반한시 특성에 따라 누적값 INTOVR이 1에 도달하는 시점(22 cycle, 351 ms)이 사례 2 보다 2 cycle 늦은 시점에 차단 신호 CBOVR을 출력하여 분산전원이 고장으로부터 분리된다. 상기 내용의 결과 값을 표 8에 제시하였다.

표 8. 사례 4의 시뮬레이션 결과 값

Table 8. Simulation results of case 4

구분 측정값 또는 조건
주전원 최대 전류 약 1.44 kArms
분산전원 최대 전압 약 17.20 kVrms
OCR동작 시간 약 6 cycle (≒ 96 ms)
OVR동작 시간 약 22 cycle (≒ 351 ms)

그림 9(a)그림 9(b)는 각각 주전원과 분산전원 측 전압 및 전류 파형을 나타내며, 그림 9(c)는 각 계전기의 출력 신호와 누적 지수를 나타낸다. 이 사례에서는 자기결합형 초전도 한류기의 적용에 따른 전류 제한 효과를 주기는 하지만, 전압 강하 현상이 계전기 동작 시간에 영향을 주는 양상이 사례 3과 유사하게 나타났으며, 이로 인해 고장 분리 시점이 지연되었다.

결론적으로, 본 사례에서는 자기결합형 초전도 한류기의 적용으로 전압 강하가 발생하여 OVR의 동작이 사례 2보다 41 ms 지연되어 동작하였다. 이는 자기결합형 초전도 한류기의 임피던스에 기인하며, 자기결합형 초전도 한류기의 전체 임피던스를 감소 시키는 등이 후속 대책으로 고려될 수 있다.

3.5 사례 5 : 양전원 측 자기결합형 초전도 한류기 적용, 분산전원 연계선로 고장

본 사례는 자기결합형 초전도 한류기를 주전원과 분산전원 양측(SFCL)에 적용된 상태에서, 분산전원이 연계된 선로 말단(SWfault1)에 a상 단선지락(SLG) 고장이 발생한 상황을 시뮬레이션한 것이다. 이는 사례 3과 동일한 조건에서 주전원 측에도 자기결합형 초전도 한류기를 적용하여, 적용 위치에 따른 변화를 비교하였다. 고장 발생시의 전압, 전류, 보호 계전기 동작 신호는 그림 10에 도시되어 있다.

그림 10. 자기결합형 초전도 한류기가 분산전원 선로와 주전원 선로에 적용되고, 분산전원이 연계된 선로의 말단에서 고장 발생시 시뮬레이션 파형 (사례 5) (a) 주전원 측의 전압과 전류 파형 (b) 분산전원 측의 전압과 전류 파형 (c) 과전류계전기와 과전압계전기의 신호 파형

Fig. 10. Simulation waveforms of fault occurrence on the end of the normal line, with the application of SFCL on distributed generation connected line and main source (case5) (a) Current and voltage waveforms on the main power supply. (b) Current and voltage waveforms on the distributed generation. (c) Signal waveforms of overcurrent relay and overvoltage relay.

../../Resources/kiee/KIEE.2026.75.1.54/fig10.png

고장 발생 직후 주전원 측 OCR의 a상에는 약 1.37 kA의 피크전류와 0.64 kArms 수준의 고장전류가 흐른다. 이는 주전원 측 자기결합형 한류기에 의한 전류 제한으로 사례 3의 1.03 kArms 대비 작게 발생하였고, OCR의 동작지표 M값이 2.29까지 감소한다. 강반한시 특성에 따라 그림 10(c)처럼 OCR의 동작 누적값 INTOCR이 1이 되는 시점(20 cycle, 330 ms)과 차단 신호 CBOCR의 출력이 지연되어 차단 또한 지연된다.

주전원이 차단된 이후, 분산전원은 독립운전(Islanding) 모드로 전환되며 고장이 지속된다. 이때 주전원 측에 흐르던 지락 전류가 모두 분산전원 측으로 집중되어 초전도체에 흐르는 전류가 임계 전류를 초과하여 퀜치(quench) 현상이 발생한다. 퀜치 이후, 자기결합형 한류기가 임피던스 성분을 가지며 고장 전류를 제한하고, 이에 따라 분산전원 측 전압에 전압 강하가 발생한다. 그림 10(b)에 나타난 바와 같이 c상에 유도되는 과전압의 크기는 사례 3과 동일한 16.87 kVrms로 나타난다. 이에 따라 INTOVR 누적값이 1에 도달하는 시점(24 cycle, 386 ms)과 차단 신호 CBOVR의 출력도 동일하게 발생한다. 상기 내용의 조건 및 결과 값을 표 9에 제시하였다.

표 9. 사례 5의 시뮬레이션 결과 값

Table 9. Simulation results of case 5

구분 측정값
주전원 최대 전류 약 0.64 kArms
분산전원 최대 전압 약 16.87 kVrms
OCR동작 시간 약 20 cycle (≒ 330 ms)
OVR동작 시간 약 24 cycle (≒ 386 ms)

그림 10(a)그림 10(b)는 각각 주전원과 분산전원 측 전압 및 전류 파형을 나타내며, 그림 10(c)는 각 계전기의 출력 신호와 누적 지수를 나타낸다. 이 사례에서 자기결합형 초전도 한류기의 적용이 전류 제한 효과와 함께 OCR의 동작에 영향을 주었지만, 과전압 발생 크기 및 OVR의 동작에는 별다른 영향을 주지 않았다.

결론적으로, 본 사례에서는 자기결합형 초전도 한류기의 주전원 측 적용이 분산전원 독립운전 조건의 과전압 제어에는 영향을 미치지 않는 것으로 분석 되었다.

3.6 사례 6 : 보호협조 방안

앞서 살펴본 사례 5에서는 분산전원 및 주전원 측 모두에 자기결합형 초전도 한류기를 적용한 상태에서 연계 선로에 단선지락 고장이 발생하였다. 이 경우, 고장전류가 효과적으로 억제되어 계통 보호에는 유리하였으나, 고장 발생 후 OVR의 동작이 지연되는 문제가 발생하였다. 이는 고장 전압이 자기결합형 초전도 한류기의 임피던스로 인한 전압 강하로 인하여 작아짐에 따라 OVR 내부의 동작 지수(INTOVR)의 누적 속도가 느려졌기 때문이다.

이러한 동작 지연 문제를 해결하기 위한 보완 방안으로, 본 절에서는 OVR의 TD 계수를 조정하여 계전기의 반응 속도에 미치는 영향을 분석하였다. 기존 사례에서 TD 값은 0.02로 설정되어 있었으며, 이를 0.01로 절반 감소시켜 동작 속도 향상을 유도하였다.

그림 11은 TD 값 변경 후의 시뮬레이션 파형이다. TD 값이 0.02일 때, 고장 발생후 OCR은 1.37 kA의 피크와 0.64 kArms 크기의 고장 전류를 검출하여 약 20 cycle(≒330 ms) 후에 동작하였고, OVR은 16.87 kVrms 크기의 과전압을 검출하여 24 cycle(≒386 ms) 후에 동작한다. 그러나 TD 값을 0.01로 조정한 경우, OVR은 동일한 고장 조건 하에서 약 12 cycle(≒196 ms)만에 동작하였다. 상기 내용의 결과 값을 표 10에 제시하였다. 이는 TD 계수 감소를 통해 고장 전류가 제한된 조건에서도 OVR의 동작 지연 문제를 상당 부분 개선할 수 있음을 의미한다. 특히, 자기결합형 초전도 한류기 적용시 발생할 수 있는 보호 계전기 지연 문제를 OVR 설정값 최적화를 통해 보완할 수 있는 가능성을 제시한 결과라 할 수 있다.

그림 11. 사례 5에서 과전압계전기의 TD값을 정정한 시뮬레이션 파형(사례 6) (a) 주전원 측의 전압과 전류 파형 (b) 분산전원 측의 전압과 전류 파형 (c) 과전류계전기와 과전압계전기의 신호 파형

Fig. 11. The simulation waveforms with the corrected TD value of the overvoltage relay in case 5 (case 6) (a) Current and voltage waveforms on the main power supply. (b) Current and voltage waveforms on the distributed generation. (c) Signal waveforms of overcurrent relay and overvoltage relay.

../../Resources/kiee/KIEE.2026.75.1.54/fig11.png

표 10. 사례 6의 시뮬레이션 결과 값

Table 10. Simulation results of case 6

구분 측정값
주전원 최대 전류 약 0.64 kArms
분산전원 최대 전압 약 16.87 kVrms
OCR동작 시간 약 20 cycle (≒ 330 ms)
OVR동작 시간 약 12 cycle (≒ 196 ms)

3.7 보호협조 특성 분석

다섯 가지 사례 및 보호협조를 위한 추가 사례의 계전기 동작 결과를 종합적으로 비교하기 위해 표 11에 정리하였고, 과전류 및 과전압의 크기 발생을 종합적으로 비교하귀 위해 그림 12에 RMS파형을 도시하였고, 각 계전기의 동작 시간을 비교하기 위해 그림 13에 막대 그래프로 도시하였다.

표 11. 사례별 계전기 동작 비교 표

Table 11. Comparative table of relay operations by case

case Over Current [kArms] Operation timeOCR [ms] Over Voltage [kVrms] Operation timeOVR [ms]
1 1.03 150 17.35 342
2 1.44 96 17.73 310
3 1.03 150 16.87 386
4 1.44 96 17.20 351
5 0.64 330 16.87 386
6 0.64 330 16.87 196

우선 OCR의 동작을 살펴보면, 사례 1과 사례 3, 사례 5는 동일한 고장 위치에 각각 자기결합형 초전도 한류기를 미적용, 분산전원 측 적용, 양측 적용한 경우로, 과전류 크기는 각각 1.03 kArms, 1.03 kArms, 0.64kArms로 주전원에도 적용하였을 경우를 제외하면 큰 차이가 나타나지 않는다. 이는 주전원 측 고장 전류가 분산전원 측에 적용한 자기결합형 초전도 한류기의 적용 여부에 영향을 받지 않음을 의미한다.

그림 12. 사례별 과전압 및 과전류 크기 비교 파형 (a) RMS 주전원 측의 전류 파형 (b) RMS 분산전원 측의 전압 파형

Fig. 12. Comparative waveforms of overvoltage and overcurrent magnutudes by case (a) RMS current waveforms on the main power supply. (b) RMS voltage waveforms on the main power distributed generation.

../../Resources/kiee/KIEE.2026.75.1.54/fig12.png

그림 13. 사례별 계전기 동작 시간 비교 그래프

Fig. 13. Comparative graph of relay operation times by case

../../Resources/kiee/KIEE.2026.75.1.54/fig13.png

반면, 사례 2와 사례 4는 고장 위치가 분산전원 미연계 선로이고 자기결합형 초전도 한류기의 적용 유무만 다른 조건이다. 그림 12(a)와 같이 두 사례 간 과전류 크기 및 OCR 동작시간에 유의미한 차이가 나타나지 않는다는 점에서, 미연계 선로 고장 시에도 자기결합형 초전도 한류기의 적용은 OCR 동작에 큰 영향을 미치지 않음을 알 수 있다.

다음으로 OVR의 동작을 보면 전체적으로 고장 위치와 자기결합형 초전도 한류기의 적용 위치에 따라 전압 크기와 동작시간이 변동됨을 확인할 수 있다. 그림 12(b)와 같이 사례 1과 사례 3은 고장의 위치가 분산전원 연계 선로측에서 발생하여 독립운전 상황이 아닐 때에도 단선지락 고장 발생시 과전압이 발생하며, 독립운전 상황이 되었을 때 더 큰 과전압이 발생하는 것을 확인 하였으며, 더 가까운 고장의 위치가 이러한 현상에 기인한다.

그러나 사례 3과 사례 5의 비교에서는 OVR 동작 전압이 동일하게 16.87 kVrms로 나타났으며, 동작 시간 또한 386 ms 로 동알하게 나타났다. 이는 양측에 자기결합형 초전도 한류기를 적용하더라도 분산전원이 독립운전 상태로 전이되었을 때 발생하는 과전압의 크기에는 영향을 주지 않음을 시사한다.

결과적으로, 주전원 측 과전류는 분산전원 측에 자기결합형 초전도 한류기 적용 여부와 관계없이 거의 일정하며, 분산전원이 독립운전으로 전이되는 상황에서 발생하는 과전압 역시 자기결합형 초전도 한류기의 위치에 크게 영향을 받지 않는 것으로 분석된다. 따라서 계전기 동작 특성은 고장 위치의 차이에 더 민감하며, 자기결합형 초전도 한류기의 적용 유무는 제한적인 영향만을 미치는 것으로 평가할 수 있다.

4. 결 론

본 논문에서는 분산전원이 연계된 배전계통에서 자기결합형 초전도 한류기의 적용 유무 및 고장 위치에 따라, OCR과 OVR 간의 보호협조 특성을 분석하였다. 이를 위해 PSCAD/EMTDC를 이용하여 여섯 가지 사례를 구성하고 시뮬레이션을 수행하였다.

분석 결과, 자기결합형 초전도 한류기를 적용하지 않고 분산전원이 연계되지 않은 선로 말단에서 고장이 발생한 사례(case 2)에서 가장 큰 과전압이 발생하였다. 이는 지락 고장 발생 후 분산전원이 독립운전에 진입하면서, 전위 불균형에 의해 과전압이 유도되었기 때문이다. 반면, 자기결합형 초전도 한류기가 적용된 사례에서는 고장전류가 효과적으로 제한되었으나, 고장 전류가 작아진 결과로 인해 계전기의 동작 지연이 발생하는 현상이 확인되었다.

또한, 고장 위치에 따라 OCR과 OVR의 동작 시점이 달라지며, 계전기 간 보호협조가 변화함을 확인하였다. 특히, 분산전원이 독립운전을 시작하는 상황에서는 계통의 전압이 비정상적으로 높아져 과전압이 유도되며, 이로 인해 OVR의 동작이 우선 발생할 수 있음이 관찰되었다.

아울러 자기결합형 초전도 한류기 적용시 OVR의 동작 지연 문제를 개선하기 위한 방안으로 제 3의 조절 변수 TD 값 조정 효과를 검토한 결과, TD 값을 낮춤으로써 OVR의 응답 속도를 개선할 수 있음을 확인하였다. 이는 고장 전류가 작아지는 자기결합형 초전도 한류기의 적용 환경에서도 보호계전기 협조를 유지하기 위한 설정 최적화가 가능함을 시사한다.

결론적으로, 자기결합형 초전도 한류기의 적용은 고장 전류 억제 측면에서 효과적이지만, 계전기 보호협조와 동작 순서에 영향을 미치므로 이에 대한 종합적 고려가 필요하다. 향후에는 다양한 계통 구성과 고장 조건에서의 적용성을 확대하고, 계전기 설정 최적화를 포함한 실계통 연계 전략 수립에 대한 추가 연구가 필요할 것으로 판단된다.

Acknowledgements

This work was supported by Korea Institute for Advancement of Technology (KIAT) grant funded by Korea Government (MOTIE) (P0017033, The Competency Development Program for Industry Specialist) and also was supported by the Korea Institute of Energy Technology Evaluation and Planning (KETEP) and the Ministry of Trade, Industry & Energy (MOTIE) of the Republic of Korea (No. RS-2024-00398166).

References

1 
2023, 10th Basic Plan for Electricity Supply and Demand (2022–2036)Google Search
2 
S. Chen, H. Yu, 2010, A Review on Overvoltages in Microgrid, pp. 1-4DOI
3 
G. R. Zamanillo, J.C. Gomez, E.F. Florena, 2009, Overvoltages related to distributed generation-power system interconnection transformer, pp. 18-22Google Search
4 
M. -S. Yoon, 2023, Analysis of temporary overvoltage due to inverter-based distributed generation in networked distribution systems, Applied Energy, Vol. 431DOI
5 
B. Gromoll, 1999, Resistive fault current limiters with YBCO films 100 kVA functional model, IEEE Transactions on Applied Superconductivity, Vol. 9, No. 2, pp. 656-659DOI
6 
Chao Li, 2023, Impacts of a flux-coupling SFCL on the overcurrent protection for distribution system with infeed, International Journal of Electrical Power & Energy Systems, Vol. 149DOI
7 
S. -H. Lim, 2005, Fault current limiting Characteristics of resistive type SFCL using a transformer, IEEE Transactions on Applied Superconductivity, Vol. 15, No. 2, pp. 2055-2058DOI
8 
T. -H. Han, S. -H. Lim, 2018, Analysis on magnetizing characteristics of current limiting reactor using HTSC module, Progress in Superconductivity and Cryogenics, Vol. 20, No. 1, pp. 15-18Google Search
9 
S. -H Lim, 2005, Impedance variation of a flux-lock type SFCL dependent on winding direction between coil 1 and coil 2, IEEE Transactions on Applied Superconductivity, Vol. 15, No. 2, pp. 2039-2042DOI

저자소개

김홍균 (Hong-Gyun Kim)
../../Resources/kiee/KIEE.2026.75.1.54/au1.png

He received B.S. degree from Jungwon Univ., Korea in 2023. Currently, he is in M.S. degree from Dept. of Electrical Engineering from Soongsil Univ., Korea.

최승수 (Seung-Su Choi)
../../Resources/kiee/KIEE.2026.75.1.54/au2.png

He received B.S. degree from Soongsil Univ., Korea in 2023. Currently, he is a combined Master’s-Doctoral course student in the Dept. of Electrical Engineering at Soongsil Univ., Korea

박영호 (Young-Ho Park)
../../Resources/kiee/KIEE.2026.75.1.54/au3.png

He received B.S. degree from Andong Univ., Korea in 2023. Currently, he is in M.S. degree from Dept. of Electrical Engineering from Soongsil Univ., Korea.

이신원(Shin-Won Lee)
../../Resources/kiee/KIEE.2026.75.1.54/au4.png

She received B.S., M.S., and Ph.D degrees from Jeonbuk National Univ., Korea in 1990, 1992, and 2005, respectively. Currently, she is a professor in the Dept. of Computer Engineering at Jungwon Univ., Korea.

임성훈 (Sung-Hun Lim)
../../Resources/kiee/KIEE.2026.75.1.54/au5.png

He received B.S., M.S., and Ph.D degrees from Chonbuk National Univ., Korea in 1996, 1998, and 2003, respectively. Currently, he is a professor in the Dept. of Electrical Engineering at Soongsil Univ., Korea.