• 대한전기학회
Mobile QR Code QR CODE : The Transactions of the Korean Institute of Electrical Engineers
  • COPE
  • kcse
  • 한국과학기술단체총연합회
  • 한국학술지인용색인
  • Scopus
  • crossref
  • orcid

  1. (Dept. of Electrical Engineering, Changwon National Univerisity, Korea.)



Sensorless control, Reciprocating compressor, Dual algorithm, Three-Shunt, Single-Shunt, Current Model-Based, Extended EMF observer, Resonant control, Repetitive control

1. 서 론

레시프로 컴프레서는 냉동 및 공조 시스템에 널리 사용되며, 내부에 냉매 가스를 포함하는 밀폐형 구조를 갖는다[1~2]. 이러한 밀폐형 구조로 인해 엔코더, 리졸버와 같은 속도 및 위치 센서를 부착하는 것이 어렵다. 따라서, 모터에 부착하는 별도의 센서를 사용하지 않고 모터의 속도 및 위치를 추정할 수 있는 센서리스 제어가 필수적으로 요구된다.

센서리스 제어는 모터의 전압 및 전류 정보를 이용하여 속도와 위치를 추정하는 방식으로, 일반적으로 하드웨어적인 센서를 대체하는 방식으로 션트 저항(Shunt Resistor)을 사용하여 모터의 상전류를 측정한다. 이때 전류 측정 방식에 따라 센서리스 제어 성능이 크게 달라질 수 있다. 현재 사용되는 대표적인 상전류 측정 방식으로는 Three-Shunt 방식과 Single-Shunt 방식이 있으며, 각각의 방식은 하드웨어 구성과 신호 처리 방식에서 차이가 있다.

Three-Shunt 방식은 인버터의 각 상(u,v,w)에 개별적인 션트 저항을 배치하여 모든 상전류를 직접적으로 측정하는 방식이다. 이 방식은 모든 상의 전류를 직접적으로 샘플링할 수 있으므로 추가적인 상전류 재구성 과정이 필요하지 않으며 보다 정확한 전류 측정이 가능하다[3]. 하지만, 각 상에 개별적인 션트 저항이 필요하므로 이에 따른 설계 비용 증가 및 PCB 설계의 복잡성이 증가하는 단점이 존재한다[4].

반면, Single-Shunt 방식의 경우 하나의 션트 저항을 사용하여 DC 링크단의 전류를 측정한 후, 이를 기반으로 각 상의 상전류를 재구성하는 방식이다. 하나의 션트 저항만을 사용하기 때문에 설계 비용을 절감할 수 있으며, PCB 설계를 단순화할 수 있는 장점이 있다. 하지만, SVPWM(Space Vector Pulse Width Modulation) 스위칭 패턴에 따라 일부 구간에서는 DC 링크 전류를 제대로 측정할 수 없어 이를 보정하는 과정이 필요하다. 이러한 보정 과정에서 추가적인 지연이 발생하며, 전류 및 속도 추정 과정에서 오차가 증가할 가능성이 있다. 결과적으로, Single-Shunt 방식은 Three-Shunt 방식에 비해 센서리스 제어 성능이 저하될 수 있다.

기존 연구에서는 션트 저항을 이용한 전류 센싱 방식이 주로 Three-Shunt 또는 Single-Shunt 방식 각각에 대해 개별적으로 다루어져 왔으며, 전류 복원 알고리즘의 구현 방법에 초점을 맞추어 전류 측정의 정확도 및 샘플링 구간 확보에 관한 분석이 수행되어 왔다[5~7]. 그러나 기존 연구에서는 두 방식 간의 전류 측정 방식 차이가 센서리스 제어 성능에 미치는 영향을 동일한 조건에서 정량적으로 비교한 사례가 거의 없다.

본 연구에서는 Three-Shunt 방식과 Single-Shunt 방식의 센서리스 제어 성능을 비교하고, 상대적으로 성능이 저하되는 Single-Shunt 방식의 성능 개선 방안을 제시하였다. 특히, 전류 측정 방식에 따른 추정 속도 리플, 추정 속도 오차율 등의 지표를 기준으로 제어 성능에 미치는 영향을 정량적으로 분석하였다. 본 연구를 통해 저비용 단일 전류 센싱 구조에서도 별도의 하드웨어 변경 없이 센서리스 제어 성능을 향상시킬 수 있는 소프트웨어 기반의 적용 가능성을 시뮬레이션을 통해 검증하였다.

2. 센서리스 제어 및 상전류 측정 방식

2.1 전류 모델 기반 센서리스 제어

본 논문에서 상전류 측정 방식의 성능을 비교하기 위해 사용되는 센서리스 알고리즘은 전류 모델 기반 센서리스 방식(Current Model-Based Sensorless Method, 이하 CMB)이다[8]. 레시프로 컴프레서 모터는 IPMSM(Interior Permanent Magnet Synchronous Motor)이 사용된다. 센서리스 제어 시 실제 회전하고 있는 $d-q$축 좌표계를 정확하게 파악하기가 어렵다. 따라서 임의의 $\gamma -\delta$축을 도입하여 $d-q$축 회전 좌표계와의 관계를 이용한다. $d-q$축과 $\gamma -\delta$축의 각도 차이인 $\Delta\theta$가 0이라고 가정하여 현재의 샘플점에서 전류에 대한 방정식을 차분 방정식으로 나타내면 식 (1)과 같다. 이때의 $T_{s}$는 샘플링 타임이고, $i_{M},\: \omega_{M},\: e_{M}$은 전류 모델을 통해 모델링된 전류, 회전자 속도, 역기전력을 의미한다.

(1)
$ \left[\begin{aligned}i_{M\gamma}(n)\\i_{M\delta}(n)\end{aligned}\right]=\begin{bmatrix}1-\dfrac{R_{a}}{L_{d}}T_{s}&\dfrac{w_{M}L_{q}}{L_{d}}T_{s}\\-\dfrac{w_{M}L_{d}}{L_{q}}T_{s}&1-\dfrac{R_{a}}{L_{q}}T_{s}\end{bmatrix}\left[\begin{aligned}i_{\gamma}(n-1)\\i_{\delta}(n-1)\end{aligned}\right]\\ \\ +\dfrac{T_{s}}{L_{d}L_{q}}\left[\begin{aligned}L_{q}v_{\gamma}(n-1)\\L_{d}v_{\delta}(n-1)\end{aligned}\right]+\dfrac{T_{s}}{L_{d}L_{q}}e_{M}\left[\begin{aligned}0\\-L_{d}\end{aligned}\right] $

션트 저항을 이용하여 측정된 전류와 식 (1)로 계산된 전류의 차는 식 (2)와 같이 나타낼 수 있다. 이때 $\Delta e=e-e_{M}$ 이고, $e$는 실제 역기전력을 의미한다.

(2)
$ \left[\begin{aligned}\Delta i_{\gamma}(n)\\\Delta i_{\delta}(n)\end{aligned}\right]=\dfrac{T_{s}}{L_{d}L_{q}}\left[\begin{aligned}L_{q}e\sin\Delta\theta \\L_{q}(e_{M}-e-\cos\Delta\theta)\end{aligned}\right]\\ \\ \fallingdotseq\dfrac{T_{s}}{L_{d}L_{q}}\left[\begin{aligned}L_{q}e\Delta\theta \\-L_{d}\Delta e\end{aligned}\right] $

(2)로부터 $e_{M}$은 $\Delta e$가 0이 되도록 $\Delta i_{\delta}$를 피드백하여 추정하고, $\theta_{M}$ 또한 $\Delta\theta$가 0이 되도록 $\Delta i_{\gamma}$를 피드백하여 추정한다. 따라서 추정 역기전력 및 추정 회전자 위치를 식 (3)과 같이 계산할 수 있으며, 회전자 위치 정보를 미분하여 속도 정보를 얻을 수 있다.

(3)
$ e_{M}(n)=e_{M}(n-1)-K_{e}\Delta i_{\delta}(n)\\ \theta_{M}(n)=\theta_{M}(n-1)+\dfrac{T_{s}}{K_{E}}e_{M}(n)+K_{\theta}\Delta i_{\gamma}(n) $

(3)에서 $K_{E}$는 역기전력 상수, $K_{e}$는 역기전력 추정 이득, $K_{\theta}$는 회전자 위치 추정 이득을 의미한다.

2.2 상전류 측정 방식

전동기 구동을 위해 션트 저항을 이용하여 상전류를 측정하는 방식에는 Three-Shunt 방식과 Single-Shunt 방식이 있다.

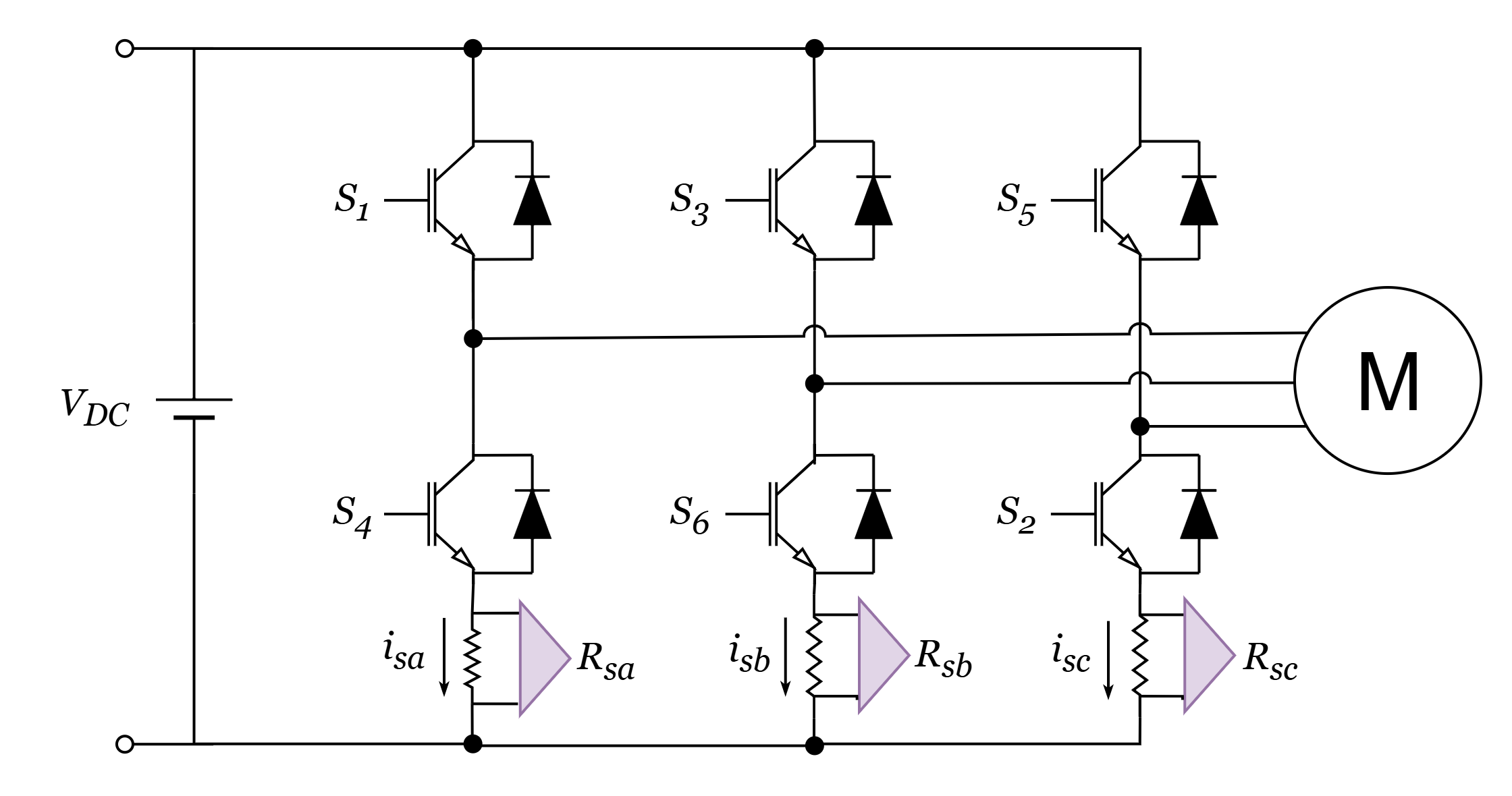
그림 1. 3-션트 전류 측정 회로

Fig. 1. Three-Shunt current measurement circuit

../../Resources/kiee/KIEE.2026.75.1.72/fig1.png

Three-Shunt 방식은 Fig. 1과 같이 인버터의 각 레그 하단 스위치와 접지 사이에 3개의 션트 저항을 배치하여, 하단 스위치가 턴 온될 때 이를 통해 상전류를 측정하는 방식이다. 그러나 최소한 두 개의 상전류를 직접 측정해야 하며 이를 바탕으로 나머지 한 개의 상전류를 계산하여 전동기 구동에 활용할 수 있다.

Three-Shunt 방식은 비교적 정확한 상전류 측정이 가능하며, 전류 재구성 과정이 필요하지 않으므로 센서리스 제어에서도 신뢰성이 높다. 그러나 3개의 션트 저항이 필요하므로 하드웨어 구현 비용이 증가한다는 단점이 있다[9].

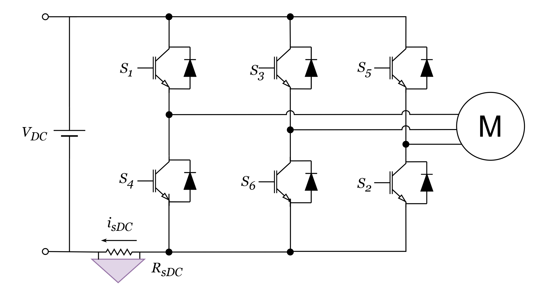
그림 2. 1-션트 전류 측정 회로

Fig. 2. Single-Shunt current measurement circuit

../../Resources/kiee/KIEE.2026.75.1.72/fig2.png

Single-Shunt 방식은 Fig. 2와 같이 DC 링크단과 접지 사이 하나의 션트 저항을 이용하여 DC 링크단에 흐르는 전류를 한 번의 PWM 스위칭에서 2번 샘플링하고, 이를 상전류로 재구성하는 과정이 필요하다. 이를 위해 PWM 스위칭 패턴을 고려하여 특정 구간에서 샘플링을 수행하며, 일부 스위칭 패턴에서는 측정이 어려워 전류 재구성 불가능 영역이 발생하게 된다[10~11].

이러한 제약에도 불구하고, Single-Shunt 방식은 센싱 회로의 구성이 간단하고 비용이 저렴하여 가전제품 및 소형 모터 구동 시스템에서 널리 사용된다.

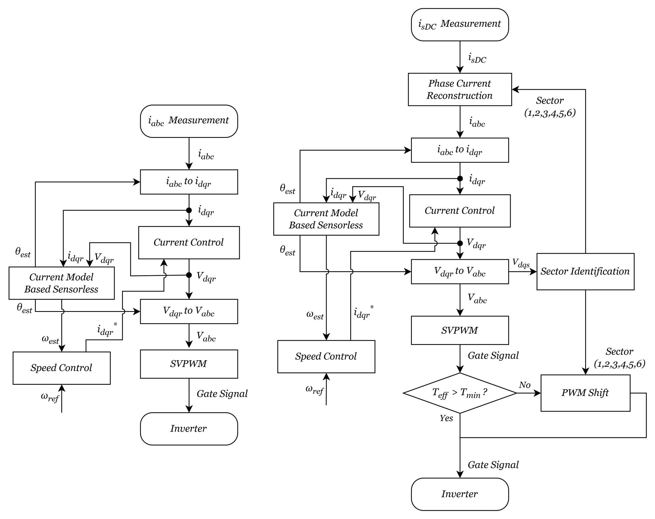
그림 3. 센서리스 제어 플로우 차트

Fig. 3. Sensorless control flow chart

../../Resources/kiee/KIEE.2026.75.1.72/fig3.png

각 Three-Shunt 방식과 Single-Shunt 방식에서의 상전류 측정 및 전동기 구동 알고리즘을 플로우차트로 나타내면 Fig. 3과 같다. Single-Shunt의 경우 상전류 재구성을 위한 섹터 판별부터 유효전압벡터 인가 시간 $T_{eff}$가 정상적인 상전류 복원을 위해 필요한 최소한의 시간 $T_{\min}$보다 짧을 경우 PWM 시프트, 섹터에 따른 상전류 복원 과정에 이르기까지 비교적 높은 알고리즘의 복잡성으로 인해 계산에 드는 시간이 늘어나게 된다는 단점이 존재한다[12~14].

2.3 상전류 측정 방식에 따른 모의실험

MATLAB/Simulink 환경에서 상전류 측정 방식에 따른 성능 비교를 위해 레시프로 컴프레서 모터의 부하 토크 특성을 반영한 시뮬레이션을 수행하였으며, 또한 전류 센싱 방법 및 이에 따른 추가적인 알고리즘을 제외하고는 모두 동일한 조건에서 시뮬레이션하였다.

그림 4. 3-션트 전류 측정 방식을 사용한 센서리스 제어 블록도

Fig. 4. Sensorless control block diagram using Three-Shunt current measurement method

../../Resources/kiee/KIEE.2026.75.1.72/fig4.png

그림 5. 1-션트 전류 측정 방식을 사용한 센서리스 제어 블록도

Fig. 5. Sensorless control block diagram using Single-Shunt current measurement method

../../Resources/kiee/KIEE.2026.75.1.72/fig5.png

Three-Shunt 및 Single-Shunt 전류 센싱 방법에 따라 각각 Fig. 4Fig. 5의 블록도를 기반으로 구현하였다.

그림 6. 저속에서의 센서리스 제어 시뮬레이션 속도 결과 (25Hz)

Fig. 6. Sensorless control simulation speed results in low speed (25Hz)

../../Resources/kiee/KIEE.2026.75.1.72/fig6.png

그림 7. 중속에서의 센서리스 제어 시뮬레이션 속도 결과 (35Hz)

Fig. 7. Sensorless control simulation speed results in mid speed (35Hz)

../../Resources/kiee/KIEE.2026.75.1.72/fig7.png

그림 8. 고속에서의 센서리스 제어 시뮬레이션 속도 결과 (50Hz)

Fig. 8. Sensorless control simulation speed results in high speed (50Hz)

../../Resources/kiee/KIEE.2026.75.1.72/fig8.png

전체 해석 시간은 총 2.5초 동안 진행하였으며, 지령 속도를 25Hz, 35Hz, 50Hz로 단계적으로 증가시키며 시뮬레이션을 수행하였다. 우선 비교적 저속일 때인 25Hz에서의 속도 응답 결과는 Fig. 6에 나타내었다. Single-Shunt 방식은 Three-Shunt 방식에 비해 추정 속도 변동이 약 1.2Hz 더 크며 속도 파형의 왜곡이 발생하는 것을 확인할 수 있다. 이는 Single-Shunt 방식에서 상전류 복원 및 PWM 시프트 과정이 포함되기 때문에, 상전류를 직접 측정하여 별도의 상전류 포함되지 않는 Three-Shunt 방식보다 상전류 파형에 왜곡이 발생하게 된다. 전류 모델 기반(CMB) 알고리즘에서는 상전류를 바탕으로 좌표 변환된 $d-q$축 전류를 이용하여 회전자 위치 및 속도를 추정하므로 추정 속도 파형에도 왜곡이 발생한다.

다음으로 중속(35Hz)에서의 속도 응답 결과는 Fig. 7에 나타내었다. 속도가 증가함에 따라 레시프로 컴프레서의 회전 관성이 커지면서, 저속에 비해 속도 변동이 감소하는 경향을 보인다. 그러나 여전히 Single-Shunt 방식의 추정 속도 변동이 Three-Shunt 방식 보다 약 0.3Hz 더 크며 회전 주기가 빨라질수록 Single-Shunt 방식에서의 파형 왜곡이 더욱 두드러지게 나타나는 것을 확인할 수 있다.

마지막으로 고속(50Hz)에서의 속도 응답 결과는 Fig. 8에 나타내었다. 속도가 증가하면서 부하 토크 변동 주기가 짧아지고, 회전 관성이 더욱 커지면서 전체적인 속도 변동은 25Hz, 35Hz에 비해 감소하는 경향을 보인다. 그러나 Single-Shunt 방식에서는 전류 복원 과정에서 발생하는 왜곡으로 인해 속도 파형의 왜곡이 심화되는 것을 확인할 수 있다. 따라서 속도 추정 변동이 Three-Shunt 방식보다 약 0.1Hz 더 크게 나타나는 경향을 보이며, 이는 전류 복원 과정에서 발생하는 미세한 오차가 속도 추정 과정에서 증폭되기 때문으로 해석된다. 반면, Three-Shunt 방식은 개별 위상 전류를 직접 측정하므로 속도 추정 값이 상대적으로 안정적인 변동을 보인다.

그림 9. 추정 속도 피크 투 피크 리플 비교

Fig. 9. Peak-to-peak speed ripple comparison of estimated speed

../../Resources/kiee/KIEE.2026.75.1.72/fig9.png

그림 10. 속도 오차율 비교

Fig. 10. Speed error ratio comparison

(a) maximum (b) average

../../Resources/kiee/KIEE.2026.75.1.72/fig10.png

위의 해석 결과를 바탕으로, 각 25Hz, 35Hz, 50Hz일 때 상전류 측정 방식에 따른 Peak-to-peak 속도 변동 비교를 Fig. 9에 나타내었다. 속도 변동 결과에 따르면 속도가 증가함에 따라 Three-Shunt 대비 Single-Shunt 방식의 속도 변동이 감소한다. 측정되는 회전자의 실제 속도와 추정되는 속도의 오차율의 최댓값 및 평균값은 Fig. 10에 나타내었으며, 50Hz를 제외하고는 모두 Single-Shunt의 오차율이 높게 나타난다. 50Hz에서는 추정 속도의 파형 왜곡 현상으로 인해 Single-Shunt에서의 오차율이 Three-Shunt보다 작게 나타나게 된다.

이처럼 레시프로 컴프레서의 비선형적 부하 토크 특성을 반영한 센서리스 제어 시뮬레이션을 수행하였을 때, 동일한 조건에서 저속 및 중속 구동 시 Three-Shunt 전류 센싱 방식을 사용하면 속도 변동 및 속도 오차율이 감소하며, 상전류 재구성 과정 없이 각 위상 전류를 직접 측정할 수 있어 비교적 구현이 용이하다. 그러나 고속에서는 전류 센싱 방식이 성능에 미치는 영향이 상대적으로 적어지므로, 3배의 션트 저항을 사용하는 Three-Shunt 방식을 적용할 필요성이 낮아진다. 또한, Three-Shunt 방식은 추가적인 하드웨어 비용이 발생하며, 시스템 구성의 복잡성이 증가하는 단점이 있다.

이에 따라 고속 구간에서는 비용 절감 및 구현 간소화 측면에서 Single-Shunt 방식이 더 적합한 선택이 될 수 있다. 그러나 전류 복원 과정에서의 오차와 추정 속도 파형 왜곡으로 인해 저속 및 중속에서의 제어 성능이 저하되는 문제가 존재한다. 따라서 본 논문에서는 이러한 문제를 개선하기 위한 방안을 제시하고, 이를 시뮬레이션 상에서 검증하고자 한다.

3. Single-Shunt 측정 방식의 성능 개선 방안

3.1 듀얼 알고리즘 기반 센서리스 전환 방식

센서리스 제어에서 사용되는 알고리즘은 회전자 위치 및 속도 추정 방식에 따라 다양한 방식이 존재하며, 대표적으로 전류 모델 기반 방식(CMB)과 확장 역기전력(Extended Electromotive Force, EEMF) 기반 방식이 널리 활용된다[15]. 각각의 방식은 추정 정확도와 안정성 측면에서 특정 속도 영역에서 유리한 특성을 나타내기 때문에 두 방식의 장점을 결합하여 사용하는 것이 전체 운전 영역에서 안정적인 센서리스 제어 성능을 확보하는 데 유리하게 작용할 것으로 판단하였다. 따라서 본 논문에서는 저속 구간에서 CMB 방식을 이용하여 회전자 위치 및 속도를 추정하고, 이후 EEMF 방식으로 전환하는 방식인 듀얼 알고리즘 기반 센서리스 전환 방식(Dual Algorithm-Based Sensorless, DAS)를 제안한다.

3.1.1 확장 역기전력 방식

$d-q$ 회전 좌표계의 IPMSM의 전압 방정식은 식 (4)와 같다.

(4)
$ \left[\begin{aligned}v_{d}\\v_{q}\end{aligned}\right]=\begin{bmatrix}R+p L_{d}& -\omega_{re}L_{q}\\\omega_{re}L_{d}& R+p L_{q}\end{bmatrix}\left[\begin{aligned}i_{d}\\i_{q}\end{aligned}\right]+\left[\begin{aligned}0\\\omega_{re}K_{E}\end{aligned}\right] $

(4)를 $\alpha -\beta$ 정지 좌표계로 변환하면 식 (5)와 같다.

(5)
$ \left[\begin{aligned}v_{\alpha}\\v_{\beta}\end{aligned}\right]=\begin{bmatrix}R+p L_{\alpha}& p L_{\alpha\beta}\\p L_{\alpha\beta}&R+p L_{\beta}\end{bmatrix}\left[\begin{aligned}i_{\alpha}\\i_{\beta}\end{aligned}\right]+\omega_{re}K_{E}\left[\begin{aligned}-\sin\theta_{re}\\\cos\theta_{re}\end{aligned}\right] $

이 때, $L_{\alpha}=L_{0}+L_{1}\cos 2\theta_{re},\: L_{\beta}=L_{0}-L_{1}\sin 2\theta_{re}, \\ \: L_{\alpha\beta}=L_{1}\sin 2\theta_{re},\: L_{0}=\dfrac{L_{d}+L_{q}}{2},\: L_{1}=\dfrac{L_{d}-L_{q}}{2}$

IPMSM의 경우 회전자 위치 $\theta_{re}$의 함수를 갖는 벡터가 2개 존재 하게 된다. 따라서 $d-q$ 회전 좌표계의 전압 방정식의 임피던스 행렬이 비대칭이기 때문에 나타나는 $2\theta_{re}$항을 임피던스 행렬을 대칭으로 등가 변환하여 나타내면 식 (6)과 같다.

(6)
$ \left[\begin{aligned}v_{d}\\v_{q}\end{aligned}\right]=\begin{bmatrix}R+p L_{q}& -\omega_{re}L_{d}\\\omega_{re}L_{d}& R+p L_{q}\end{bmatrix}\left[\begin{aligned}i_{d}\\i_{q}\end{aligned}\right] +\left[\begin{aligned}0\\(L_{d}-L_{q})(\omega_{re}i_{d}-i_{q})+\omega_{re}K_{E}\end{aligned}\right] $

(6)을 다시 $\alpha -\beta$ 정지 좌표계로 변환하면 식 (7)과 같이 $2\theta_{re}$이 제거 된 것을 확인할 수 있다.

(7)
$ \left[\begin{aligned}v_{\alpha}\\v_{\beta}\end{aligned}\right]=\begin{bmatrix}R+p L_{d}&\omega_{re}(L_{d}-L_{q})-\omega_{re}(L_{d}-L_{q})&R+p L_{d}\end{bmatrix}\left[\begin{aligned}i_{\alpha}\\i_{\beta}\end{aligned}\right]\\ +(L_{d}-L_{q})(\omega_{re}i_{d}-\dot{i_{q}}) +\omega_{re}K_{E}\left[\begin{aligned}-\sin\theta_{re}\\\cos\theta_{re}\end{aligned}\right] $

여기서 우측 두 번째 항은 EEMF 항으로 $\theta_{re}$의 함수를 갖는 유일한 항이 된다. 따라서 SPMSM처럼 쉽게 계산이 가능하다. EEMF를 외란으로 간주하여 외란 관측기에 의해 EEMF를 추정할 수 있다[16]. IPMSM의 방정식은 식 (8)과 같이 선형 상태 방정식으로 표현된다. 이 때 상태변수는 고정자 전류 $i$, EEMF $e$이고, 시스템 입력은 고정자 전압 $v$, 출력은 고정자 전류 $i$이다.

(8)
$ p[\begin{aligned}i\\e\end{aligned}]=\begin{bmatrix}A_{11}&A_{12}\\0&A_{22}\end{bmatrix}[\begin{aligned}i\\e\end{aligned}]+\left[\begin{aligned}B_{1}\\0\end{aligned}\right]v+[\begin{aligned}0\\W\end{aligned}]\\ i=C[\begin{aligned}i\\e\end{aligned}] $

이 때, $A_{11}=-\left(\dfrac{R}{L_{d}}\right)I +\left\{\omega_{re}\dfrac{(L_{d}-L_{q})}{L_{d}}\right\}J$

$A_{12}=\left(\dfrac{-1}{L_{d}}\right)I =a_{12}I$

$A_{22}=\omega_{re}J = a_{22}J$

$B_{1}=\left(\dfrac{1}{L_{d}}\right)I$

$C =[1 0]$

$W =(L_{d}-L_{q})(\omega_{re}\dot{i_{d}}-\ddot{i_{q}})\left[\begin{aligned}-\sin\theta_{re}\\\cos\theta_{re}\end{aligned}\right]$

$I =\begin{bmatrix}1&0\\0&1\end{bmatrix},\: J =\begin{bmatrix}0&-1\\1& 0\end{bmatrix}$

(8)에서 상태를 추정하기 위한 축소 차원 관측기는 다음의 식 (9)와 같이 구성된다.

(9)
$ \dot{\hat{i}}=\widetilde{A}_{11}i +\widetilde{A}_{12}\hat{e}+\widetilde{B}_{1}v\\ \dot{\hat{e}}=\widetilde{A}_{22}\hat{e}+ G(\dot{\hat{i}}-\dot{i})= G\widetilde{A}_{11}i + G(\widetilde{A}_{12}+\widetilde{A}_{22})\hat{e}+G\widetilde{B}_{1}v - Gi $

이 때, ‘$\hat{}$’는 예상 상태 변수, ‘$\widetilde{}$’는 파라미터의 공칭 값이다. $G=g_{1}I+g_{2}J$는 피드백 이득이다.

위 식 (9)에서 전류 $i$를 직접 미분하지 않기 위해 중간 변수 $\zeta$를 도입한다.

(10)
$ \zeta =\hat{e}+Gi\\ \\ \dot{\zeta}=\dot{\hat{e}}+G\dot{i} $

중간 변수를 축소 차원 관측기 식에 대입하면 아래의 식 (11)이 나오게 된다.

(11)
$ \dot{\xi}=(G\widetilde{A}_{12}+\widetilde{A}_{22})\xi + G\widetilde{B}_{1}v +(G\widetilde{A}_{11}I - G\widetilde{A}_{12}G-\widetilde{A}_{22}G)i\\ \\ \hat{e}=\xi -Gi $

이 때, $\zeta$는 전류를 입력으로 갖는 선형 미분 방정식에 의해 동작하므로, 시스템 내부적으로 저역 통과 필터(Low pass filter) 특성을 가지게 되며, 전류 리플 및 측정 노이즈에 강인한 구조적 장점을 갖는다.

회전자 위치는 EEMF의 크기 정보가 아닌 위상 정보만을 사용하여 식 (12)와 같이 계산한다.

(12)
$ \left.\hat{\theta_{re}}=\tan^{-1}\left(-\dfrac{\hat{e_{\alpha}}}{\hat{e_{\beta}}}\right.\right) $

회전자 속도 $\omega_{re}$를 추정하기 위해 적응형 속도 추정기를 적용한다. 추정된 EEMF를 정규화하고, 동적 특성을 기준으로 추정 모델을 구성하는 방식이다. 정규환 된 역기전력은 식 (13)과 같이 정의된다.

(13)
$ \hat{e_{n}}=\dfrac{1}{\sqrt{\hat{e}_{\alpha}^{2}+\hat{e}_{\beta}^{2}}}\left[\begin{aligned}\hat{e_{\alpha}}\\\hat{e_{\beta}}\end{aligned}\right] $

이 정규화된 EEMF의 시간 변화율은 회전자 속도가 상수라고 가정할 때 다음의 관계를 만족한다.

(14)
$ \dot{\hat{e}}_{n}=\omega_{re}J\hat{e}_{n} $

여기서 $J$는 90˚ 회전을 나타내는 변환 행렬이다. 이 식은 기준 모델로 사용되며, 이를 기반으로 한 추정 모델은 다음과 같이 정의된다.

(15)
$ \dot{\widetilde{e}}_{n}=\hat{\omega}_{re}J\widetilde{e}_{n}+G'(\hat{e}_{n}-\widetilde{e}_{n}) $

이 때, $\widetilde{e}_{n}$은 추정 모델의 출력, $\hat{\omega}_{re}$은 추정된 전기적 속도, $G'=g'I$는 피드백 이득이다. 속도 추정 오차 $\varepsilon'=\hat{e}_{n}-\widetilde{e}_{n}$이 존재하면 해당 오차와 추정 신호를 기반으로 다음과 같이 속도를 계산한다.

(16)
$ \hat{\omega}_{re}=\left(k_{p}+\dfrac{k_{i}}{s}\right)\left(\varepsilon'^{T}J\hat{e}_{n}\right) $

3.1.2 CMB 방식과의 비교

EEMF 기반 센서리스 제어 방식은 고속 운전 시 높은 추정 안정성과 필터링 특성을 바탕으로 정밀한 위치 및 속도 추정이 가능하다. 반면, CMB 센서리스 방식은 단순한 구현 구조와 비교적 저속 구간에서도 실시간 추정 가능하다는 장점을 가진다.

CMB 방식은 예측된 전류와 실제 측정 전류 간의 오차를 기반으로 역기전력을 추정하고, 이를 이용하여 회전자 위치 및 속도를 계산하는 구조이다. 주요 수식은 식 (3)과 같다.

이러한 구조는 구현이 간단하고 저속 또는 역기전력이 작더라도 추정이 가능하다는 장점을 가지나, 전류 예측 오차가 존재하면 지속적으로 누적되어 위치 오차로 이어질 수 있다는 단점이 존재한다. 또한 실제 회전좌표계를 알 수 없어 근사치를 사용했다는 점에서 열악한 조건에서는 시스템의 안정성이 떨어질 수 있다.

반면, EEMF 방식은 식 (7)의 우측 두 번째 항인 EEMF 항을 이용하여 역기전력을 추정한다. 이 때, $\omega_{re}$가 큰 고속 운전 조건에서 추정 신호의 크기가 커지고, 추정 오차에 강인한 특성을 나타낸다. 특히 관측기 상태 변수 $\zeta$는 저역 통과 필터처럼 동작하여 고주파 리플이나 측정 노이즈의 영향을 완화할 수 있다. 그러나 EEMF 방식은 저속 및 정지 조건에서는 역기전력의 크기 자체가 작아지기 때문에 추정 신호가 약해지므로 속도 추정이 불안정해질 수 있다.

결론적으로, CMB 방식은 저속에서의 추정 가능성과 단순한 구현 구조를, EEMF 방식은 고속에서의 안정성과 정밀한 추정 성능을 가지므로, 두 방식을 적절히 연계하여 사용하면 전 구간에서의 센서리스 제어 성능을 향상시킬 수 있다.

3.2 공진 제어기 및 반복 제어기

기존의 PI 제어기에서 부하 토크가 일정한 주파수를 가지고 반복되는 형태를 갖는 경우 부하 토크로 인해서 속도 지령을 완벽하게 추종하지 못하고, 부하 토크의 주파수에 동기되는 속도 리플이 발생하게 된다. 레시프로 컴프레서의 경우 흡입과 압축 과정을 반복하여 모터의 회전 기계각 주파수에 동기되는 속도 리플이 발생한다.[17~20]

PI 제어기로 보상하지 못하는 리플의 기본파 성분은 공진 제어기를 이용하여 제어한다. 공진 제어기의 개루프 전달함수는 식 (17)과 같다.

(17)
$ R(s)=\dfrac{K_{r}s}{s^{2}+\omega_{0}^{2}} $

이 때 $K_{r}$은 공진 제어기 이득이며, 공진 제어기는 공진 주파수 $\omega_{0}$에서 개루프 전달 함수의 이득이 무한대가 되고, 폐루프 전달 함수에서 공진 주파수일 때 이득이 1, 위상이 0˚가 되어 공진 주파수 성분을 추종할 수 있다.

각각의 고조파 성분에 해당하는 공진 제어기를 추가할 경우 전달함수가 복잡하고 연산 시간이 증가하게 된다. 따라서 반복 제어기를 사용한다. 반복 제어기의 개루프 전달함 수는 식 (18)과 같다.

(18)
$ R_{e}(s)=\dfrac{K_{re}e^{-s T}}{1-e^{-s T}} $

이 때 $K_{re}$는 반복 제어기 이득이며, 반복 제어기는 $\omega T=2n\pi$가 되는 주파수에서 개루프 전달함수의 이득이 무한대가 되고, 폐루프 전달함수에서 이득이 1, 위상이 0˚가 된다.

따라서 본 논문에서는 레시프로 컴프레서의 주기적인 부하 토크 변동으로 인해 발생하는 속도 리플을 효과적으로 보상하기 위해 공진 제어기 및 반복 제어기를 적용하여 시뮬레이션 하였다.

4. 모의실험

기존의 MATLAB/Simulink 환경의 Single-Shunt 상전류 측정 방식의 시뮬레이션에서 Fig. 11와 같이 지령 속도가 25Hz가 되고 0.1초가 지난 0.4초 시점에 CMB 방식에서 EEMF 방식으로 회전자 위치 및 속도 추정 알고리즘이 일시에 전환되며, Fig. 12와 같이 공진 제어기 및 반복 제어기를 기존의 속도 제어기의 출력인 $q$축 전류 지령에 보상하는 형태로 시뮬레이션을 진행하였다.

그림 11. 듀얼 알고리즘 기반 센서리스 전환 방식의 블록 다이어그램

Fig. 11. Block diagram of dual algorithm-based sensorless transition method

../../Resources/kiee/KIEE.2026.75.1.72/fig11.png

그림 12. 공진 제어기 및 반복 제어기가 적용된 속도 제어기 블록 다이어그램

Fig. 12. Speed controller block diagram with resonant and repetitive controllers

../../Resources/kiee/KIEE.2026.75.1.72/fig12.png

4.1 모의실험 결과

MATLAB/Simulink 환경에서 기존의 Single-Shunt 상전류 측정 방식을 이용하여 구성한 CMB 센서리스 추정 알고리즘, DAS 방식, 그리고 DAS에 공진 제어기와 반복 제어기를 추가 적용한 세 가지 조건에 대해 시뮬레이션을 수행하고 그 결과를 비교하였다. 센서리스 추정 알고리즘 전환 및 추가된 속도 제어기 부분을 제외하고는 모두 동일한 조건에서 시뮬레이션하였다. 기존의 시뮬레이션과 동일하게 전체 해석 시간은 총 2.5초 동안 진행하였으며, 지령 속도를 25Hz, 35Hz, 50Hz로 단계적으로 증가시키며 시뮬레이션을 수행하였다.

그림 13. 저속에서의 센서리스 제어 시뮬레이션 속도 결과 (25Hz)

Fig. 13. Sensorless control simulation speed results in low speed (25Hz)

../../Resources/kiee/KIEE.2026.75.1.72/fig13.png

저속(25Hz)에서의 속도 응답 결과는 Fig. 13에 나타내었다. DAS가 적용되는 0.4초 이후에 측정 속도 및 추정 속도의 Peak-to-Peak 리플이 모두 감소하는 것을 확인할 수 있다. 특히, 추정 속도의 리플은 6.24Hz에서 DAS 적용 시 2.69Hz로 감소하여 3.55Hz의 리플 저감 효과를 확인할 수 있고, 공진 제어기 및 반복 제어기 적용 시 2.55Hz로 총 3.69Hz의 리플 저감 효과를 확인할 수 있다.

그림 14. 중속에서의 센서리스 제어 시뮬레이션 속도 결과 (35Hz)

Fig. 14. Sensorless control simulation speed results in mid speed (35Hz)

../../Resources/kiee/KIEE.2026.75.1.72/fig14.png

중속(35Hz)에서의 속도 응답 결과는 Fig. 14에 나타내었고, DAS 방식 적용 시 추정 속도의 리플은 2.8Hz에서 1.31Hz로 1.49Hz 감소하였고, DAS 방식과 공진, 반복 제어기를 적용한 경우 시뮬레이션 결과 추정 속도의 리플은 1.26Hz로 총 1.54Hz 감소하였다. 또한 측정 속도 리플도 함께 감소하여 전체적인 리플 저감 효과를 확인할 수 있다. 이와 함께 추정 속도 파형의 노이즈도 완화되어 보다 매끄러운 속도 응답 특성을 나타냈다.

그림 15. 고속에서의 센서리스 제어 시뮬레이션 속도 결과 (50Hz)

Fig. 15. Sensorless control simulation speed results in high speed (50Hz)

../../Resources/kiee/KIEE.2026.75.1.72/fig15.png

고속(50Hz)에서의 속도 응답 결과는 Fig. 15에 나타내었으며 추정 속도의 리플은 DAS 적용 시 1.97Hz에서 0.87Hz로 1.1Hz 감소하였으며, DAS 및 제어기 적용을 통해 총 1.12Hz 추가로 감소하였다. 고속에서 부하 토크 변동의 영향 자체는 줄어들었으나 측정 속도의 리플은 큰 폭으로는 줄어들지 않았다. 이는 고속 영역에서의 위상 지연 또는 전류 재구성 오차가 제어 루프에 영향을 주어 실제 리플 보상이 제한되는 것으로 해석된다.

그림 16. 추정 속도 피크 투 피크 리플 비교

Fig. 16. Peak-to-peak speed ripple comparison of estimated speed

../../Resources/kiee/KIEE.2026.75.1.72/fig16.png

그림 17. 속도 오차율 비교

Fig. 17. Speed error ratio comparison

../../Resources/kiee/KIEE.2026.75.1.72/fig17.png

Fig. 16은 25, 30, 50Hz에서 각각의 방식에 따른 속도 리플의 Peak-to-Peak 크기를 비교한 그래프이며, DAS 방식에 공진, 반복 제어기를 적용한 시뮬레이션의 결과가 모든 영역에서 가장 작은 리플 값을 나타냄을 확인할 수 있다. 또한 Fig. 17은 실제 속도와 추정 속도 간의 오차율을 나타낸 것으로, DAS 방식이 속도 오차율의 최댓값에서 우수한 결과를 보였으며, 다만 속도 오차율의 평균값은 고속(50Hz)에서 상대적으로 증가하는 경향이 나타났다. 이는 고속에서의 위상 지연 또는 추정 오차가 누적됨에 따라 평균값 기준의 오차가 커지는 현상으로 해석될 수 있다.

5. 결 론

본 논문에서는 비선형적 부하 변동 사이클을 갖는 레시프로 컴프레서 모터 구동을 위한 Single-Shunt 센서리스 제어 시스템에서 발생하는 성능 저하를 개선할 수 있는 방안을 센서리스 알고리즘과 속도 제어기의 설계 관점에서 제시하고 성능 개선 효과를 모의 실험을 통해 검증하였다. 특히 전류 모델 기반 방식과 확장 역기전력 기반 방식의 특성을 분석하고, 속도 영역에 따라 두 알고리즘을 전환 적용하는 듀얼 알고리즘 기반 센서리스 전환 방식을 구성하였다. 또한 레시프로 컴프레서의 회전자 회전 주기에 동기하여 반복되는 부하 토크 변동으로 인한 속도 리플을 억제하기 위해 공진 제어기 및 반복 제어기를 적용하였고, 고조파 성분을 포함하는 리플을 효과적으로 보상할 수 있음을 확인하였다.

본 논문에서 다루는 DAS 방식은 CMB 방식에 비해 모든 속도 영역에서 추정 속도 리플을 55% 이상 효과적으로 저감시켰으며, 공진 제어기 및 반복 제어기 적용 시 고속에서 5%, 중속에서 3%, 고속에서 2% 이상 저감 효과가 나타난 것을 확인할 수 있다. 속도 오차율의 최댓값은 DAS 및 공진 제어기와 반복 제어기 적용 시 저속에서 15%, 중속에서 22%, 고속에서 17%의 저감 효과가 나타났다. 고속 영역에서는 추정 속도 리플은 감소하였으나, 실제 측정 속도 리플은 제한적으로만 억제되었으며 이는 제어 기준이 추정 속도에 기반한 구조적 한계로 해석된다. 이로 인해 DAS 및 공진 제어기와 반복 제어기가 적용된 경우 고속에서 속도 오차율의 평균값이 약 15% 증가함을 알 수 있다.

제안한 방식은 추가 하드웨어 없이 저비용 Single-Shunt 센싱 구조만으로도 센서리스 제어의 정밀도 및 안정성을 확보할 수 있는 가능성을 제시하며, 향후 실제 시스템에 적용될 수 있는 기반 기술로 활용될 수 있다.

Acknowledgements

This research was supported by the KERI Primary research program of MSIT/NST (No. 25A01089) & as part of the Glocal University Project, supported by the RISE (Regional Innovation System & Education) program funded by the Ministry of Education.

This research was supported by Basic Science Research Program through the National Research Foundation of Korea(NRF) funded by the Ministry of Education(RS-2025-25396743)

References

1 
D. Kim, D. Shin, H. Cha, S. Yang, 2009, Analysis of Load Variation Characteristics of BLDC Motor for Reciprocating Compressor in Refrigerators, pp. 660-661Google Search
2 
R. Lim, J. Yoo, K. Lee, 2010, Method for Reducing Torque Pulsation of Reciprocating Compressor, pp. 21-23Google Search
3 
F. Parasiliti, R. Petrella, M. Tursini, 1999, Low cost phase current sensing in DSP based AC drives, Vol. 3, pp. 1284-1289DOI
4 
Z. Zhang, D. Leggate, T. Matsuo, 2017, Industrial Inverter Current Sensing With Three Shunt Resistors: Limitations and Solutions, IEEE Transactions on Power Electronics, Vol. 32, No. 6, pp. 4577-4586DOI
5 
K. Kim, 2003, Reduction of Minimum Switching Duration in the Measurement of Three Phase Current with DC-Link Current Sensor, The transactions of the Korean Institute of Electrical Engineers. B, Vol. 52, No. 12, pp. 649-654Google Search
6 
D. Kim, D. Yoon, 2015, Phase Current Reconstruction Method of 2-Phase Induction Motor Using Leg-Shunt Resistors, The Transactions of the Korean Institute of Electrical Engineers, Vol. 64, No. 8, pp. 1186-1192DOI
7 
H. Ku, H. Yeom, J. Kim, 2015, Average Phase Current Estimation Method Using a DC-Link Shunt Resistor in the Three-Phase Inverter, The Transactions of the Korean Institute of Power Electronics, Vol. 21, No. 4, pp. 343-350Google Search
8 
N. Matsui, 1996, Sensorless PM brushless DC motor drives, IEEE Transactions on Industrial Electronics, Vol. 43, No. 2, pp. 300-308DOI
9 
H. Ku, H. Yeom, J. Kim, 2016, Average Phase Current Estimation Method using a DC Link Shunt Resistor in the Three-Phase Inverter, THE TRANSACTIONS OF KOREAN INSTITUTE OF POWER ELECTRONICS, Vol. 21, No. 4, pp. 343-350Google Search
10 
Y. Son, S. Wee, 2018, A study on the novel phase current reconstruction for harmonic reduction of 1-shunt inverter, Journal of Advanced Marine Engineering and Technology, Vol. 42, No. 4, pp. 331-337Google Search
11 
J. Hwang, J. Park, J. Choi, J. Uhm, G. Lee, H. Lim, 2022, A Precise Current Detection Method Using a Single Shunt and FET Rds(on) of a Low-Voltage Three-Phase Inverter, Electronics, Vol. 11, No. 3DOI
12 
C. Park, D. Kim, H. Yeom, Y. Son, J. Kim, 2019, A Current Reconstruction Strategy Following the Operation Area in a 1-Shunt Inverter System, Energies, Vol. 12, No. 8DOI
13 
J. Ha, 2009, Voltage Injection Method for Three-Phase Current Reconstruction in PWM Inverters Using a Single Sensor, IEEE Transactions on Power Electronics, Vol. 24, No. 3, pp. 767-775DOI
14 
C. Hsieh, W. Chi, M. Cheng, W. Kuo, W. Wu, 2016, 3-Phase Current Reconstruction of Permanent Magnet Synchronous Motor Drives Using a Single DC-Link Current Sensor, Sensors and Materials, Vol. 28, No. 6, pp. 649-654Google Search
15 
S. Morimoto, K. Kawamoto, M. Sanada, Y. Takeda, 2002, Sensorlesscontrolstrategy for salient-pole PMSM based on extended EMF in rotating reference frame, IEEE Trans. Ind. Appl., Vol. 38, No. 4, pp. 1054-1061DOI
16 
Z. Chen, M. Tomita, S. Ichikawa, S. Doki, S. Okuma, 2000, Sensorless control of interior permanent magnet synchronous motor by estimation of an extended electromotive force, Vol. 3, pp. 1814-1819DOI
17 
S. Jung, J. Lee, J. Choi, 2018, Reduction of Periodic Speed Ripple of Electric Machines Using Resonant Controller and Repetitive Controller, The transactions of The Korean Institute of Electrical Engineers, Vol. 67, No. 11, pp. 1434-1446DOI
18 
Q. Zhang, H. Guo, Y. Liu, 2022, Robust Plug-In Repetitive Control for Speed Smoothness of Cascaded-PI PMSM Drive, ISA Transactions, Vol. 122, pp. 179-189DOI
19 
H. Guo, F. Zhang, Q. Zhang, Y. Liu, 2024, A Combined Fractional Order Repetitive Controller and Dynamic Gain Regulator for Speed Ripple Suppression in PMSM Drives, Actuators, Vol. 13, No. 2, pp. 73DOI
20 
T. Steffen, M. Rafaq, W. Midgley, 2022, Comparing Different Resonant Control Approaches for Torque Ripple Minimisation in Electric Machines, Actuators, Vol. 11, No. 12, pp. 349DOI

저자소개

한수지(Suji Han)
../../Resources/kiee/KIEE.2026.75.1.72/au1.png

She received the B.S. degree in Electrical Engineering from Changwon National University in 2024. At present, she is pursuing the M.S. degree in Electrical Engineering at Changwon National University. Her research interests include power electronics, motor control, and power conversion systems.

주창대(Chang-Dae Joo)
../../Resources/kiee/KIEE.2026.75.1.72/au2.png

He received the B.S. degree in Electrical Engineering from Changwon National University in 2020 and the M.S. degree in 2023. At present, he has completed the Ph.D. coursework in Electrical Engineering at Changwon National University. His research interests include power electronics, motor control, power conversion systems, and electrical and electronic industrial application systems.

천효석(Hyo-Seok Cheon)
../../Resources/kiee/KIEE.2026.75.1.72/au3.png

He received the B.S. and M.S. degrees in Electrical Engineering from Changwon National University in 2010 and 2012, respectively. At present, he is pursuing the Ph.D. degree in Electrical Engineering at Changwon National University. His research interests include mobile robotics, sensor networks, image processing, and robot control.

김태규(Tae-Kue Kim)
../../Resources/kiee/KIEE.2026.75.1.72/au4.png

He received the B.S., M.S., and Ph.D. degrees in Electrical Engineering from Changwon National University in 2006, 2008, and 2015, respectively. At present, he is an assistant professor at Changwon National University. His research interests include motor control, BMS, power conversion systems, and ultrasonic application systems.